粒曼生物科技(武汉)有限公司

3

手机商铺

qrcode
商家活跃:
产品热度:
  • NaN
  • 0
  • 0
  • 0
  • 0

粒曼生物科技(武汉)有限公司

入驻年限:3

  • 联系人:

    程经理

  • 所在地区:

    湖北 武汉市 洪山区

  • 业务范围:

    试剂、抗体、细胞库 / 细胞培养、技术服务

  • 经营模式:

    生产厂商

在线沟通

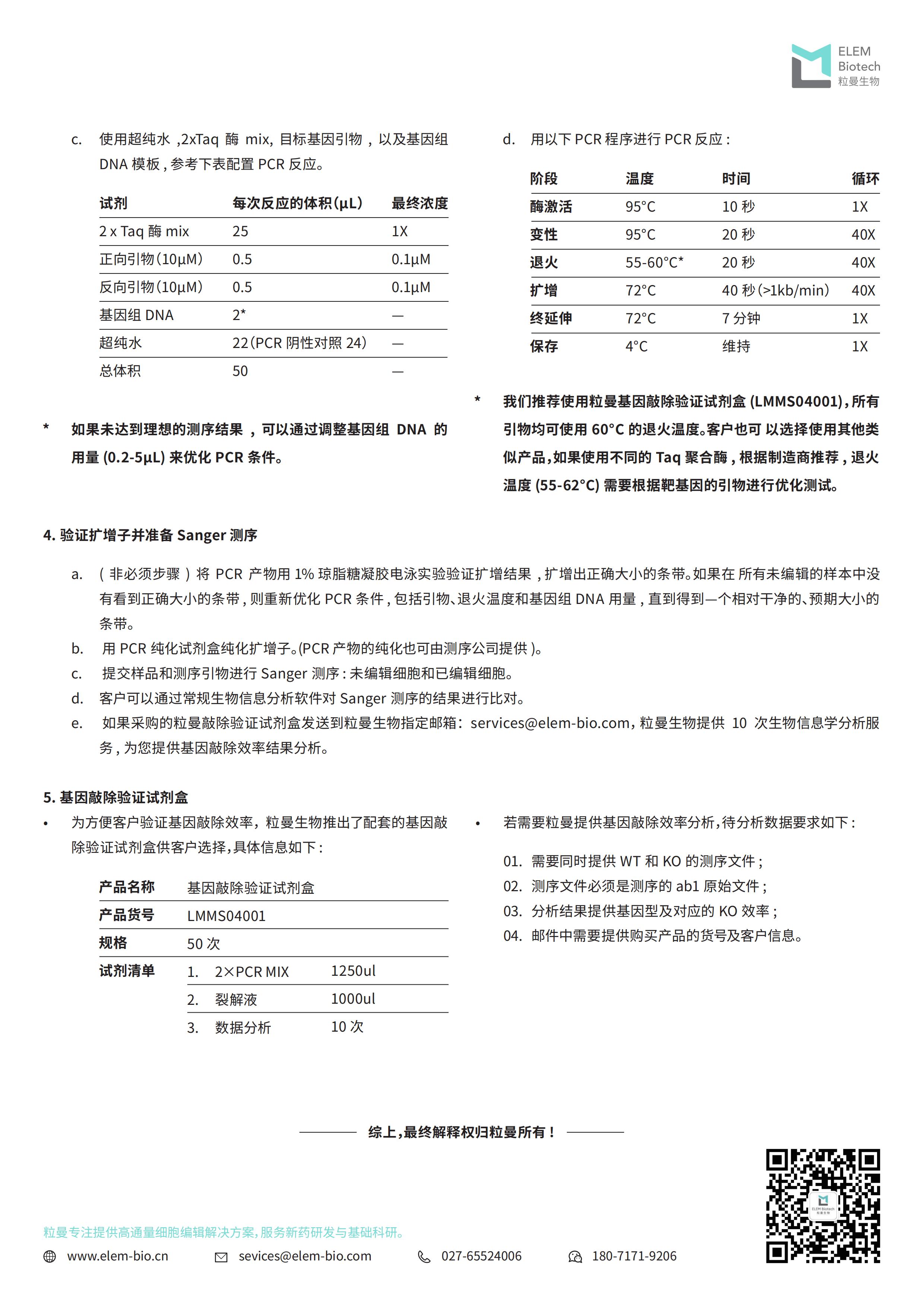
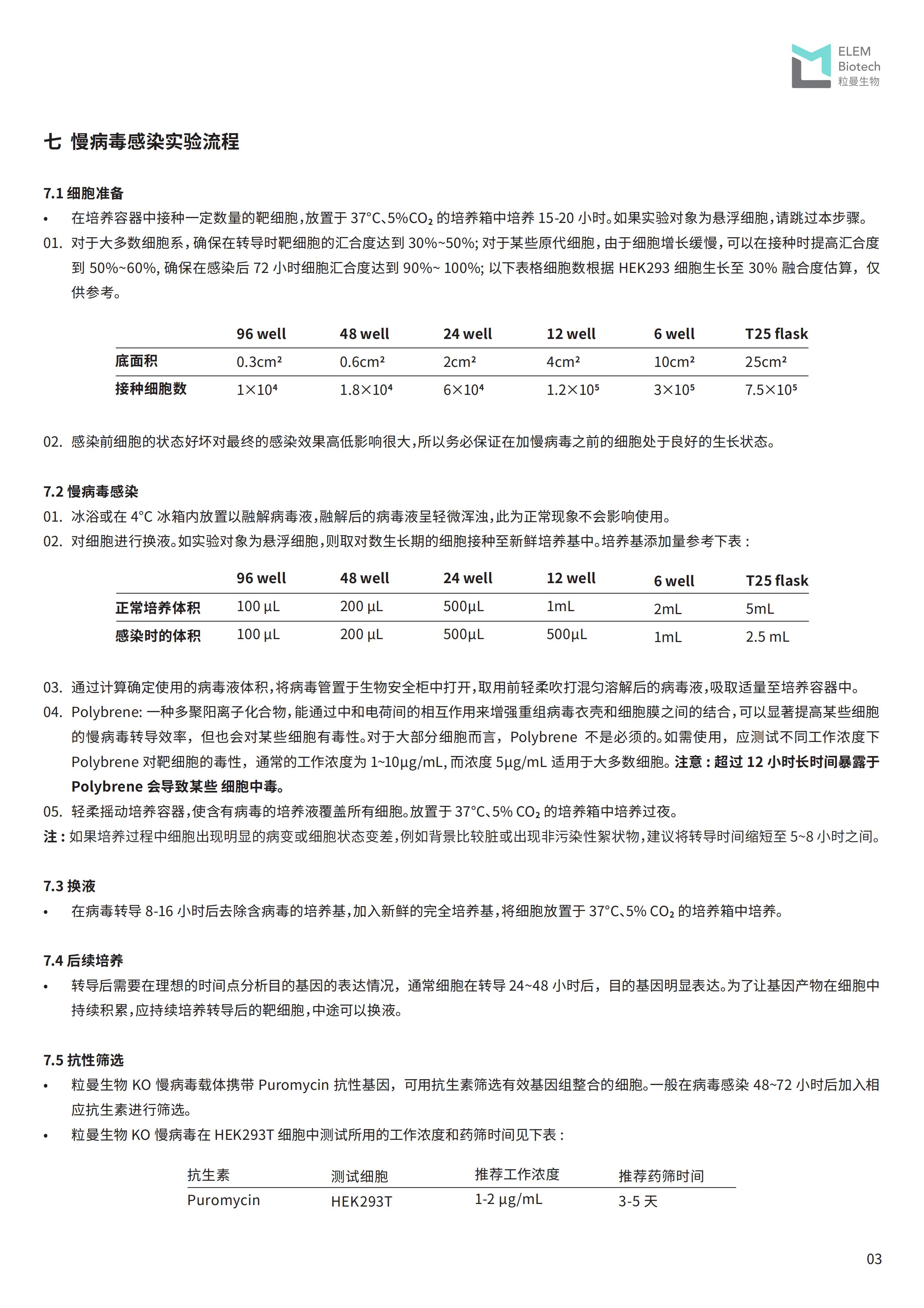
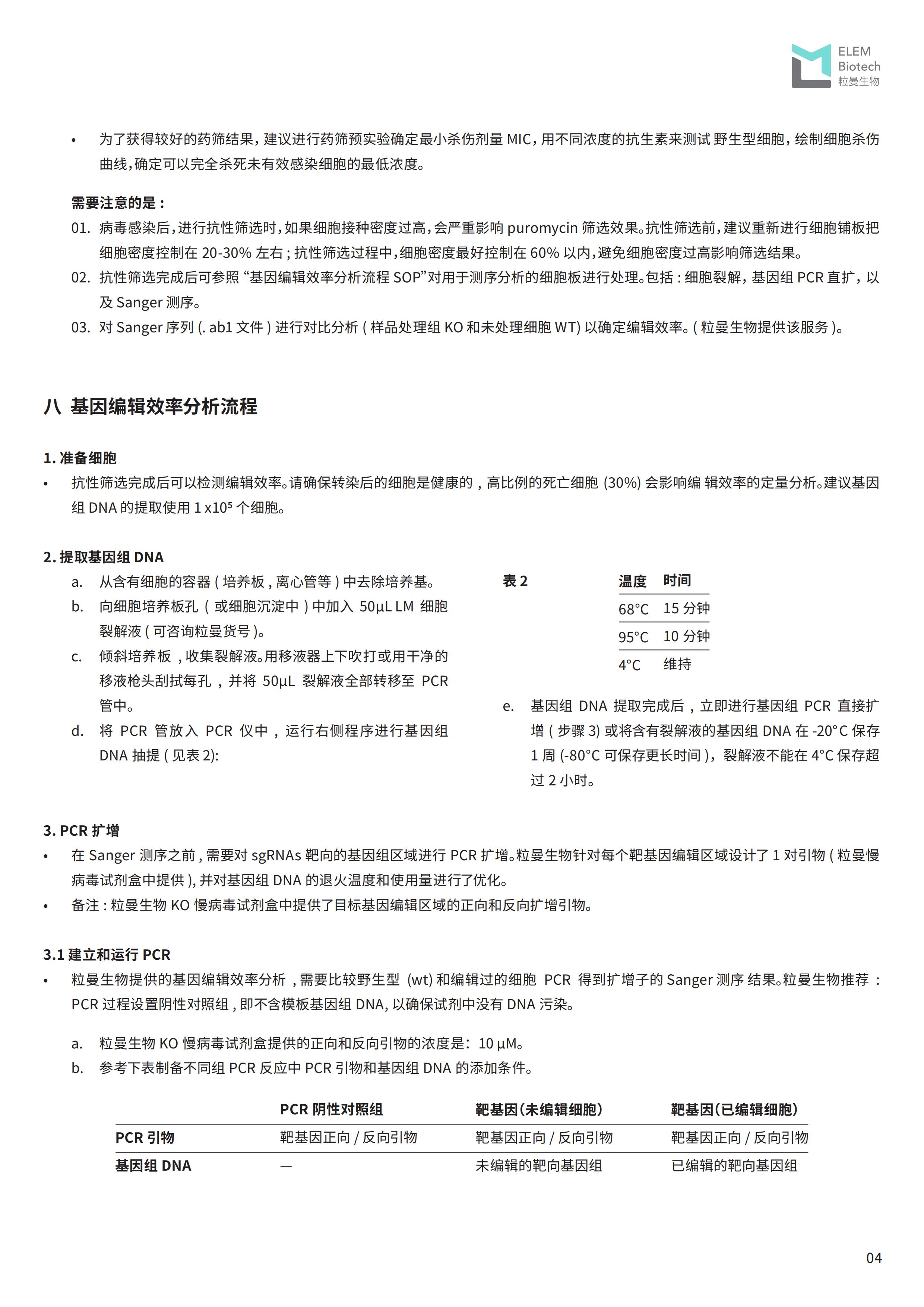
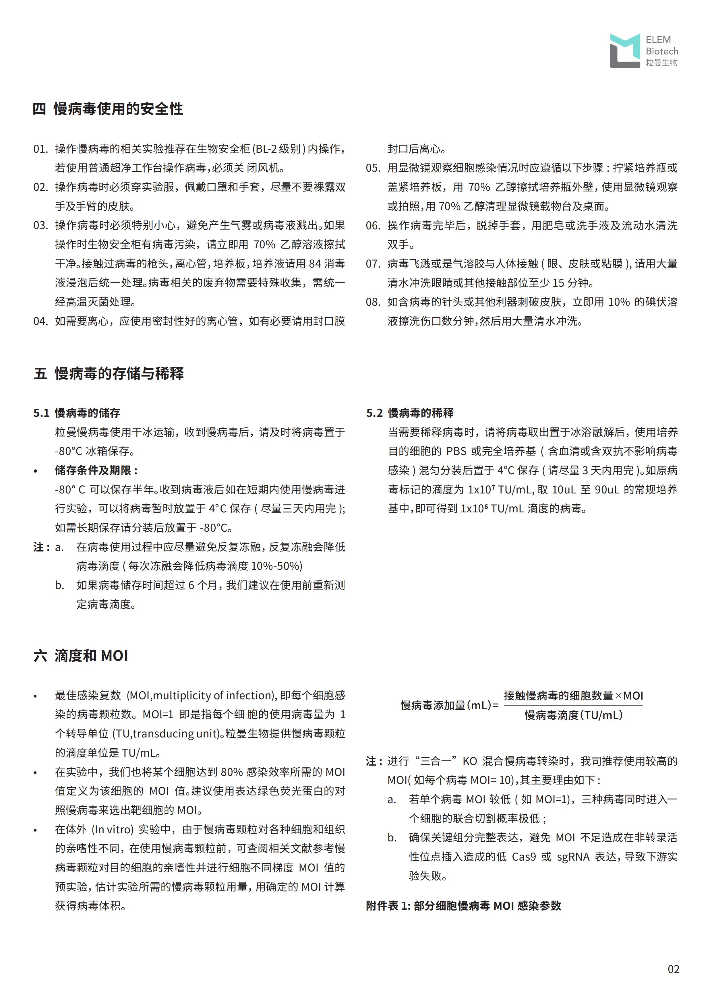
技术资料/正文

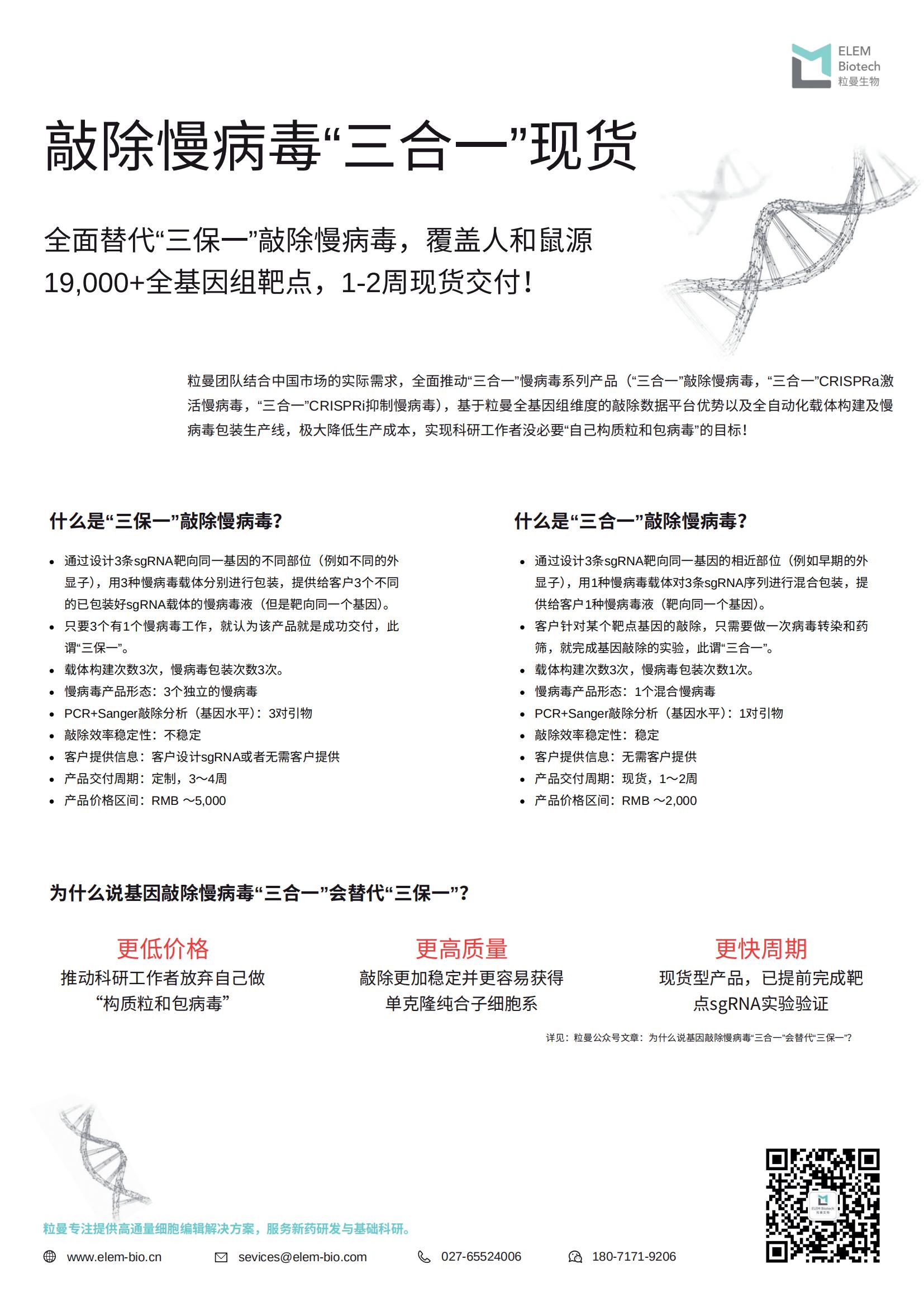
产品说明书 | 粒曼CRISPR KO“三合一” 慢病毒试剂盒说明书【收藏】

31 人阅读发布时间:2025-06-30 13:55

技术资料图片1


欢迎咨询粒曼CRISPR KO"三合一"慢病毒试剂盒产品!


技术资料图片2


以下是详细说明书。详细讲解“三合一”产品形态优于“三保一”产品形态!


粒曼 CRISPR KO“三合一“ 慢病毒试剂盒说明书_图片版_00.jpg粒曼 CRISPR KO“三合一“ 慢病毒试剂盒说明书_图片版_01.jpg粒曼 CRISPR KO“三合一“ 慢病毒试剂盒说明书_图片版_02.jpg粒曼 CRISPR KO“三合一“ 慢病毒试剂盒说明书_图片版_03.jpg粒曼 CRISPR KO“三合一“ 慢病毒试剂盒说明书_图片版_04.jpg粒曼 CRISPR KO“三合一“ 慢病毒试剂盒说明书_图片版_05.jpg粒曼 CRISPR KO“三合一“ 慢病毒试剂盒说明书_图片版_06.jpg

资料格式:

粒曼 CRISPR KO“三合一“ 慢病毒试剂盒说明书_图片版_00.jpg

查看详细文档

上一篇

产品说明书 | 粒曼CRISPRa“三合一”慢病毒试剂盒说明书【收藏】

下一篇

一叶知秋 | 探秘 AGS 基因编辑细胞:解锁胃癌研究新密码

我的询价