北京基尔比生物科技有限公司

3

手机商铺

qrcode
商家活跃:
产品热度:
  • NaN
  • 0.5
  • 1.5
  • 0.5
  • 3.5

北京基尔比生物科技有限公司

入驻年限:3

  • 联系人:

    潘安中

  • 所在地区:

    北京 大兴区

  • 业务范围:

    实验室仪器 / 设备

  • 经营模式:

    代理商

在线沟通

技术资料/正文

《Nature Communications》聚焦肠 - 脑轴,实现肠 - 脑 - 血管双向串扰的体外模拟

34 人阅读发布时间:2026-03-03 12:54

关键词:北京基尔比微重力类器官培养系统,Kirkstall 类器官串联芯片培养仪,肠-脑轴,3D细胞血管化,北京基尔比类器官自重力摇床

2026年发表于《Nature Communications》的高水平创新研究,聚焦肠 - 脑轴研究中的技术瓶颈,开发了首个整合肠道、血管、脑的 3D 微流控生理平台,实现了肠 - 脑 - 血管双向串扰的体外模拟,为神经退行性疾病机制研究和药物筛选提供了全新工具。

图片

当前正值国自然基金撰写季,该篇文章是选题设计、创新点挖掘、研究内容搭建、技术路线设计的绝佳范本,3D细胞类器官科研入门者可从其中拆解出基金申报的核心逻辑和实操思路,以下从研究背景与科学问题、创新点设计、研究内容与技术路线、结果呈现逻辑、基金申报可借鉴要点五大维度逐一解析。

一、研究背景与科学问题:精准锁定 “领域瓶颈 + 临床需求”,基金选题的核心前提

 

国自然基金选题的关键是“从领域问题中来,到临床需求中去”,本文的背景梳理完美贴合这一逻辑,入门者可直接复刻其 “现状梳理→问题提出→研究意义” 的三步法。

1. 现状梳理:凝练领域研究共识,奠定研究合理性

 

作者先明确肠 - 脑轴(GBA) 是肠道与中枢神经系统的双向通讯网络,通过神经、免疫、循环通路调控神经稳态,且肠道菌群失调与阿尔茨海默病(AD)、帕金森病(PD)等神经退行性疾病密切相关(临床研究发现患者肠道菌群异常,动物实验证实菌群驱动的神经炎症促进疾病进展),这一步是 “立题依据”的核心,证明研究方向是领域内的热点与重点 ,符合国自然 “面向科学前沿,聚焦重大科学问题” 的要求。

2. 问题提出:直击现有研究的核心瓶颈,突出研究必要性

 

科研的本质是解决问题,国自然基金最看重“研究缺口的精准识别”,本文精准指出 3 个关键瓶颈,也是入门者在基金撰写中需要重点挖掘的 “问题点”:

  • 动物模型的局限性
动物模型无法还原人类特有的肠 - 脑通讯机制,与临床转化存在鸿沟;
  • 体外模型的单一性
    现有类器官、芯片模型(如肠芯片、血脑屏障芯片)仅聚焦单一器官,无法模拟肠 - 脑 - 血管的多器官交互
  •  
  • 传统实验的缺陷性
    Transwell、静态培养模型缺乏循环流、屏障动态变化等体内微环境特征,无法再现双向信号传导。
  •  

3. 研究意义:明确研究的科学价值与应用价值

作者直接点明研究的双重价值,契合国自然 “科学价值与应用价值并重” 的评审标准:

  • 3.1 科学价值
    揭示肠 - 脑 - 血管双向串扰的分子机制,填补人类体外模型研究的空白;
  •  
  • 3.2 应用价值
    为神经胃肠疾病、神经退行性疾病的机制研究、药物筛选、个性化治疗提供全新工具,具有重要的转化潜力。
  •  

3.3 入门者借鉴:基金申报的 “立题依据” 需严格遵循这一逻辑,避免单纯罗列文献,要通过 “共识→问题→意义” 的层层递进,让评审专家清晰看到研究的必要性和价值。

图片

二、创新点设计:“技术创新 + 科学发现创新” 双核心,基金申报的灵魂

 

国自然基金评审的核心是“创新”,本文的创新点设计是 “技术创新为载体,科学发现创新为核心”,双创新点相互支撑,层次清晰,入门者可学习其 “工具创新 + 机制创新” 的组合式创新思路,避免单一创新点的单薄性。

1. 核心技术创新:构建首个 3D 人源肠 - 脑 - 血管(hGBV)微流控平台,这是方法学创新,也是本文的最大亮点,国自然基金尤其鼓励 “新技术、新方法、新模型” 的开发,该平台的创新体现在 3 点:

 

  • 1)多器官整合
    首次将具有绒毛样结构的肠道屏障、可灌注的脑血管内皮、含神经元 / 星形胶质细胞的 3D 脑区三个核心功能单元整合在微流控芯片中,还原体内肠 - 脑 - 血管的解剖关联;
  •  
  • 2)人源化特征
    所有细胞均为人源细胞(Caco-2 肠道细胞、人胚胎干细胞来源的脑血管内皮细胞、人神经前体细胞来源的神经元 / 星形胶质细胞),解决了动物模型的物种差异问题;
  •  
  • 3)生理微环境模拟
    引入动态灌注流,模拟体内血液循环,实现细胞的剪切应力适应,同时还原了血脑屏障、肠道屏障的选择性通透性和神经血管单元的交互作用。例如北京基尔比Kirkstall多器官串联动态灌注培养系统
  •  

2. 科学发现创新:揭示肠 - 脑 - 血管双向串扰的新机制

技术创新最终服务于科学发现,本文利用自主开发的平台,首次在人源体外模型中证实了 2 个关键科学发现,属于机制创新

  • 肠→脑方向
    肠道细菌源性毒素(LPS、大肠杆菌条件培养基)会破坏肠道和血管屏障,通过循环通路进入脑区,触发星形胶质细胞活化、神经炎症,并诱导 Aβ、α- 突触核蛋白等神经毒性蛋白积累,揭示了肠道菌群失调驱动神经退行性病变的新通路
  •  
  • 脑→肠方向
  • AD/PD 样脑区微环境(APP 过表达、α- 突触核蛋白原纤维)会引发脑区神经炎症,进而破坏血管屏障,最终导致肠道屏障的结构重塑(绒毛损伤、上皮活化),证实了神经退行性疾病的脑源性外周调控机制,纠正了传统研究中 “仅关注肠对脑的调控,忽视脑对肠的反馈” 的误区。
  •  

入门者借鉴:基金申报的 “创新点” 部分需明确、具体、可验证,避免空泛的 “首次研究”,要像本文一样,区分 “技术 / 方法创新” 和 “科学 / 机制创新”,且让二者形成 “工具为发现服务” 的逻辑闭环,同时创新点数量控制在 2-3 个为宜,避免过多导致泛而不精。

 
 

三、研究内容与技术路线:“层层递进、逻辑闭环”,基金申报的核心骨架

 

国自然基金的 “研究内容” 和 “技术路线” 是评审的重点,要求内容具体、层次清晰、技术可行、逻辑闭环。本文的研究内容设计遵循“模型构建与验证→模型应用→机制解析”的经典科研逻辑,技术路线则做到了 “方法与内容高度匹配”,入门者可直接复刻这一框架。

1. 研究内容:四部分层层递进,从 “建模型” 到 “用模型” 再到 “挖机制”

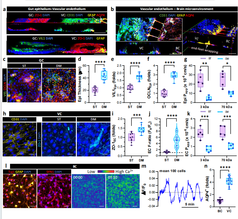
(1)第一步:3D hGBV 平台的构建与生理功能验证

核心是 “建模型,验真伪”,解决 “模型是否符合生理特征” 的问题,这是所有后续研究的基础,也是国自然基金 “研究基础” 的重要组成部分。作者通过细胞接种、分化、共培养,构建了三腔室芯片模型,然后从结构、屏障功能、细胞活性  三个维度验证模型的生理相关性:

  • 结构验证:免疫荧光证实肠道绒毛样结构、脑血管内皮的剪切应力适应、脑区神经血管单元的形成;
  •  
  • 屏障功能验证:FITC - 葡聚糖通透性实验证实肠道和血管屏障的选择性通透(与体内一致);
  •  
  • 细胞活性验证:钙成像证实脑区神经元的电生理活性,RT-qPCR / 免疫荧光证实各细胞的特异性标志物表达。
  •  

(2)第二步:利用平台模拟 “肠→脑” 方向的串扰机制

核心是 “造模型,看表型”,将肠道腔室暴露于细菌源性毒素(LPS、大肠杆菌条件培养基),检测肠 - 血管 - 脑三腔室的屏障功能、炎症水平、神经毒性蛋白变化,明确肠源性炎症的传导路径和表型特征。

(3)第三步:利用平台模拟 “脑→肠” 方向的串扰机制

核心是“造疾病模型,析外周效应”,在脑区构建 AD/PD 样疾病微环境(APP 过表达、α- 突触核蛋白原纤维处理),检测脑 - 血管 - 肠三腔室的屏障功能、炎症水平、肠道结构变化,揭示脑源性神经炎症的外周调控作用。

 

(4)第四步:解析双向串扰的关键分子机制

核心是“找靶点,析机制”,通过细胞因子谱分析、基因表达检测,筛选出双向串扰中的关键分子(如 IL-6、CXCL10、ZO-1、OCLN 等),明确其在屏障破坏、神经炎症中的调控作用。

2. 技术路线:方法与内容高度匹配,技术选择 “经典 + 前沿”,兼顾可行性与先进性

 

本文的技术路线是“微流控芯片技术为核心,结合细胞生物学、分子生物学、免疫学经典技术”,入门者在基金撰写中需注意:技术路线要与研究内容一一对应,技术选择要 “成熟可行为主,前沿技术为辅”,避免盲目追求高精尖而忽视可行性。本文所用技术可分为 3 类,均为国自然基金中认可度高、技术成熟的方法:

  • 模型构建技术
    软光刻技术(微流控芯片制备)、3D 细胞培养、共培养技术、人源细胞分化技术;
  •  
  • 表型检测技术
    免疫荧光 / 共聚焦成像(结构分析)、FITC - 葡聚糖通透性实验(屏障功能)、钙成像(神经元活性)、内毒素检测(毒素转运);
  •  
  • 分子机制技术
    ELISA(蛋白定量)、RT-qPCR(基因表达)、多重细胞因子检测(炎症谱分析)、免疫印迹(蛋白表达)。
  •  

入门者借鉴:基金申报中,“研究内容” 需分 3-4 个部分,每个部分设置 1-2 个核心科学问题,避免内容杂乱;“技术路线” 需用流程图呈现,明确每个研究内容对应的技术方法,同时在 “研究基础” 中说明团队已掌握的核心技术,证明研究的可行性。

图片

四、结果呈现逻辑:“先验证模型,后展示发现”,基金申报 “结果预期” 的范本

 

国自然基金的 “结果预期” 部分要求具体、可量化、有层次,避免空泛的 “预期获得重要发现”。本文的结果呈现严格遵循 “模型验证结果→肠→脑串扰结果→脑→肠串扰结果→机制解析结果”的逻辑,每个结果均有量化数据 + 可视化证据 (图 + 表),入门者可直接借鉴其结果呈现思路设计基金的 “结果预期”。

核心特点:“量化数据 + 可视化”,结果可验证、可重复

本文所有结果均有具体的数值、统计分析、可视化图像,例如:

  • 1)动态培养下肠道绒毛厚度较静态培养增加 2.2 倍(44.3±7.5 μm vs 20.4±4.8 μm);
  •  
  • 2)大肠杆菌条件培养基处理后,肠道 OCLN 表达降低 45%,脑区 GFAP 表达升高 3 倍;
  •  
  • 3)AD 样脑区微环境导致血管 ZO-1 表达降低 40%,肠道 OCLN 表达降低 25%。
  •  

4)同时,利用共聚焦成像、芯片示意图、机制模式图等可视化手段,让结果更直观,这一点在基金申报的 “结果预期” 中可体现为 “预期获得 XX 幅机制图 / 成像图,获得 XX 组量化数据,明确 XX 分子的调控作用”。

入门者借鉴:基金申报的 “结果预期” 需分为基础结果(模型验证)、核心结果(表型发现)、关键结果(机制解析)三个层次,每个层次均需量化指标,同时说明预期成果的形式(如论文、专利、模型、试剂等),符合国自然 “成果导向” 的评审要求。

图片

五、国自然基金申报可直接借鉴的核心要点(科研入门者专属)

结合本文的研究设计和国自然基金评审规则,为科研入门者提炼出7 个核心申报要点,覆盖选题、创新点、研究内容、技术路线、研究基础、经费预算、参考文献等关键模块:

1. 选题:聚焦 “热点领域 + 技术瓶颈”,小切口深挖掘

  • 领域内公认的热点(如肠 - 脑轴、神经退行性疾病、类器官 / 芯片模型),保证研究的关注度;
  •  
  • 技术瓶颈 / 研究缺口切入(如本文的 “单一器官模型无法模拟多器官交互”),避免重复研究,小切口深挖掘,不要追求 “大而全”。
  •  

2. 创新点:“工具 / 方法创新 + 科学 / 机制创新” 组合,明确具体

  • 避免单一创新点,优先选择“技术创新为载体,机制创新为核心”的组合式创新,如本文的 “3D 芯片模型(技术)+ 肠 - 脑双向串扰机制(科学)”;
  •  
  • 创新点描述避免空泛,例如不说 “首次研究肠 - 脑 - 血管交互”,而说 “首次构建人源 3D 肠 - 脑 - 血管微流控平台,揭示肠道细菌毒素驱动脑区神经炎症的新通路”。
  •  

3. 研究内容:3-4 部分,层层递进,逻辑闭环

严格遵循“模型构建与验证→模型应用(表型观察)→机制解析→功能验证”的逻辑,每个部分设置 1-2 个核心科学问题,确保内容之间相互关联,形成 “建模型→用模型→解机制→证功能” 的闭环。

4. 技术路线:方法与内容匹配,成熟可行为主,前沿技术为辅

  • 技术路线与研究内容一一对应,用流程图呈现,清晰明了;
  •  
  • 技术选择以实验室已掌握的成熟技术为主,适当引入 1-2 个前沿技术(如本文的微流控芯片技术),既保证可行性,又体现先进性;
  •  
  • 避免盲目追求高精尖技术,若引入新技术,需在 “研究基础” 中说明团队已具备的技术储备或合作单位的技术支持。
  •  

5. 研究基础:突出 “相关基础 + 技术储备”,证明研究能做

科研入门者往往缺乏丰富的研究基础,可从 2 点发力:

  • 相关基础
    展示团队在该研究方向的前期工作(如已发表的相关论文、已完成的预实验、已构建的细胞 / 动物模型);
  •  
  • 技术储备
    证明团队已掌握研究中的核心技术(如本文的细胞培养、免疫荧光、qPCR 等),若有合作单位(如微流控芯片制备平台),需明确合作内容,体现研究的可行性。
  •  

6. 经费预算:合理合规,与研究内容匹配

国自然基金经费预算要求“合理、合规、与研究内容高度匹配”,本文的研究内容对应的经费科目可作为参考:

  • 实验材料费
    细胞、抗体、试剂、微流控芯片耗材(占比最高,约 50%-60%);
  •  
  • 测试化验加工费
    细胞因子检测、测序、芯片制备等外包实验;
  •  
  • 仪器设备费
    若需购置小型仪器,需说明必要性,入门者优先选择 “测试化验加工费” 而非大额仪器购置;
  •  
  • 差旅费 / 会议费
    学术交流、样品送检等,预算不宜过高。
  •  

7. 参考文献:经典 + 前沿,兼顾中外文献,精准标注

 

  • 参考文献需覆盖研究背景、方法、领域热点,既包括经典综述(奠定研究基础),也包括近 3-5 年的高水平研究(体现研究的前沿性);
  •  
  • 中外文献结合,避免全为外文文献,国内相关领域的高水平研究也需引用;
  •  
  • 参考文献需精准标注,与立题依据、研究内容中的观点一一对应,避免随意罗列。
    图片
  •  

六、总结:科研入门者的基金申报核心逻辑

原文作为高水平创新研究,其背后的科研逻辑与国自然基金申报的核心要求高度契合,科研入门者可从中提炼出“一个核心,两个关键,三个层次”的申报逻辑:

  • 一个核心
    始终围绕“解决领域内的关键科学问题”展开,所有研究设计均为解决问题服务;
  •  
  • 两个关键
    创新点清晰(工具 / 方法 + 科学 / 机制)、研究可行性强(技术成熟、研究基础扎实);
  •  
  • 三个层次
    研究内容分模型构建、表型观察、机制解析三个层次,结果预期分基础结果、核心结果、关键结果三个层次,层层递进,逻辑闭环。
  •  

对于3D细胞类器官科研入门者,国自然基金申报的第一步不是盲目撰写,而是精准锁定研究问题,拆解高水平研究的设计逻辑,像本文这样,从 “背景→问题→创新→内容→技术→结果” 逐一拆解,复刻其核心框架,再结合自身研究基础进行调整,就能大幅提高申报的成功率。


 

Kirkstall Quasi Vivo®类器官串联芯片动态灌注培养系统
资料格式:

Nature Communications.jpg

查看详细文档

上一篇

2026脑类器官研究热点,难点及未来方向(附国家科技重大专项申报)

下一篇

《Nature》重磅特稿:动物实验消退的时代与类器官等新技术革命

我的询价