研究背景:
心房颤动(atrial fibrillation, AF)是临床实践中最常见的持续性心律失常,尽管通过肺静脉隔离进行的消融手术已经取得进步,但长期的术后复发率仍然很高。因此,进一步了解房颤的潜在机制和治疗靶点具有十分重要的意义。已有报道表明,AF 患者心房中 CD45+ 细胞浸润的增加能够促进促炎因子的释放,从而导致心房重构,并诱导房颤的发生和维持。然而,目前缺乏对房颤患者免疫细胞具体生理变化的了解。
基于此,上海交通大学医学院附属瑞金医院吴立群教授团队在 Cardiovascular Research 杂志,发表 “Senescent CD8+ T cells: a novel risk factor in atrial fibrillation” 相关文章。

本研究旨在揭示 AF 患者的免疫细胞生理变化,通过队列研究阐明特异性免疫细胞亚群与导管消融术后 AF 的发生率和复发之间的关系,并探讨其潜在的机制。
研究方法:
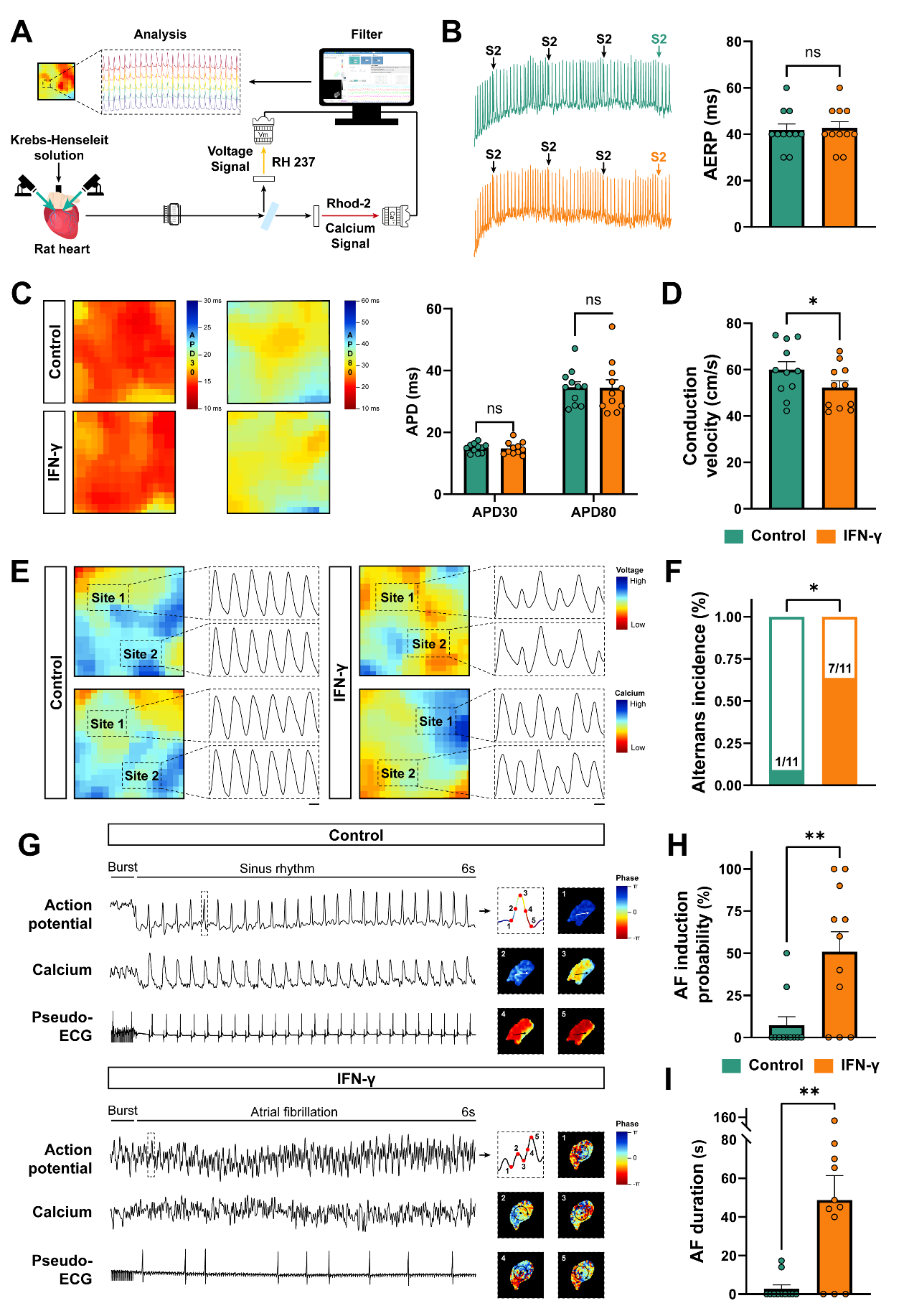
本文采用荧光标测技术(Optical Mapping)来检测 Control 组和实验组的动作电位以及钙瞬变信号,包括动作电位时程、传导速度、有效不应期以及钙瞬变交替等指标。
研究结果:
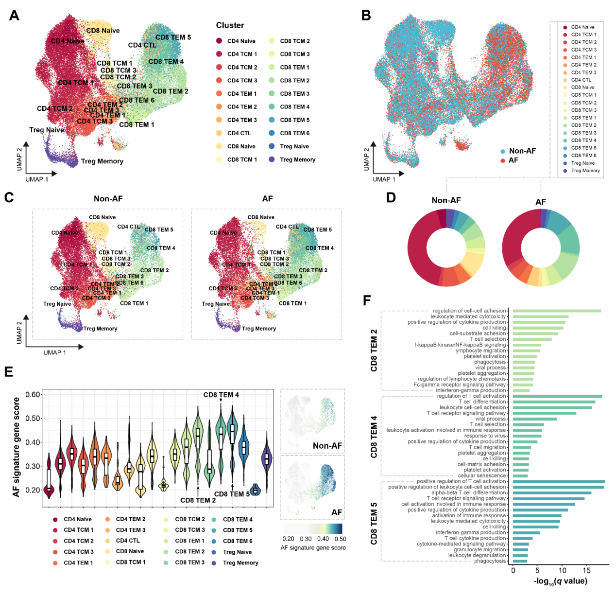
为了验证 AF 中免疫细胞的变化,对从 AF 患者和非 AF 患者中分离出来的外周血单核细胞(PBMCs)进行了单细胞 RNA 测序(scRNA-seq)分析。在进行整合和可视化后,得到 6 个亚群:B 细胞、CD4+ T细胞、CD8+ T细胞、单核细胞、自然杀伤(NK)细胞和其他 T 细胞。然后,对每个亚群子集中前 50 个差异表达基因 (DEGs) 进行基因本体论(GO)富集分析。通过比较分析发现,AF 患者的亚群比例和基因的表达水平发生了一些变化。值得注意的是,CD4+ T细胞和 CD8+ T 细胞的比例变化是最显著的。因此,提取这两个子集进行进一步的分析。

图1. AF 中免疫细胞的转录特性和异质性
基于不同的基因表达模式,CD4+ T 细胞和CD8+ T 细胞被进一步分为 20 个亚群,而在 AF 中有一个明显的异质性亚群,其中大部分为效应记忆 CD8+ T 细胞。此外,AF 组中 CD8+ T 细胞数量增加。GO 富集分析显示,AF 的特征基因集在 AF 进展中发挥的作用相似。通过构建所有 CD8+ T 细胞的伪时间轨迹,鉴定出 AF 相关亚群都位于该轨迹的末端,表明这些细胞是衰老的 CD8+ T 细胞。与此分析一致的是,这些细胞中免疫细胞衰老的标志基因 CD57(B3GAT1)和 KLRG1 表达上调,而 CD27 或 CD28 的表达下降。假时间顺序热图显示,大部分上调的基因与 T 细胞的激活和细胞因子的产生有关。此外,衰老细胞中各种细胞毒性、趋化性和炎症相关因子的表达均上调。综上所述,提示衰老的 CD8+ T 细胞可能促进 AF 的发展。
3. 衰老的 CD8+ T 细胞与房颤发病率之间的关系
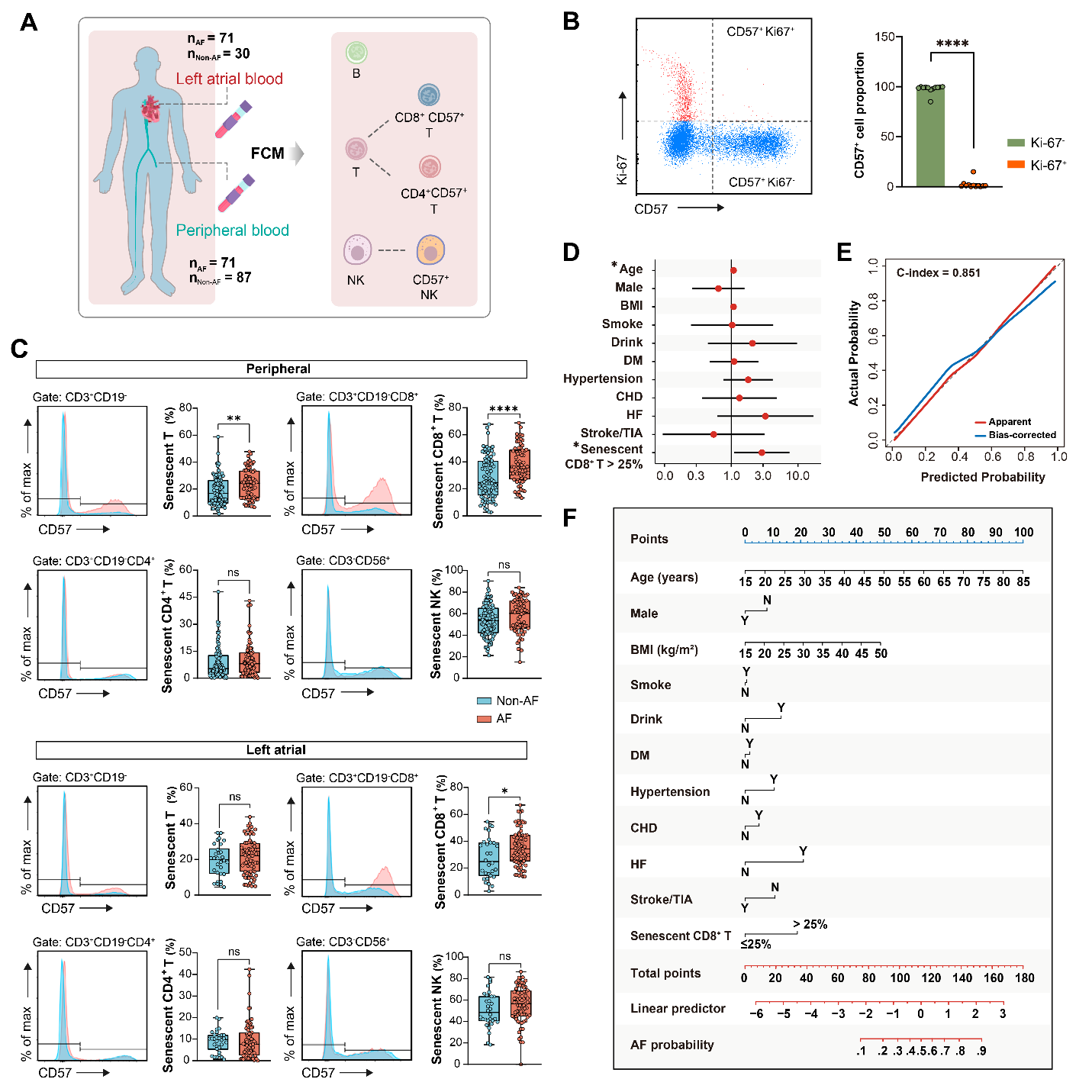
为了进一步验证衰老的 CD8+ T 细胞与 AF 发病率之间的关系,应用流式细胞术检测得到房颤患者的衰老 CD8+ T 细胞数量显著增加,这一结果与 scRNA-seq 检测结果一致。
图4. 衰老的 CD8+ T 细胞与 AF 发病率相关
4. 衰老 CD8+ T 细胞与 AF 预后的关系
在本研究中,26.8% 的患者在术后 10 个月内出现房颤复发的现象。通过流式细胞术检测发现术后复发性房颤患者的外周血和左心房血中衰老的CD8+ T 细胞数量显著增加。此外,Cox 比例风险模型显示,衰老 CD8+ T 细胞百分比的升高是预测 AF 复发的关键指标。
图5. 衰老的 CD8+ T 细胞与 AF 的预后相关
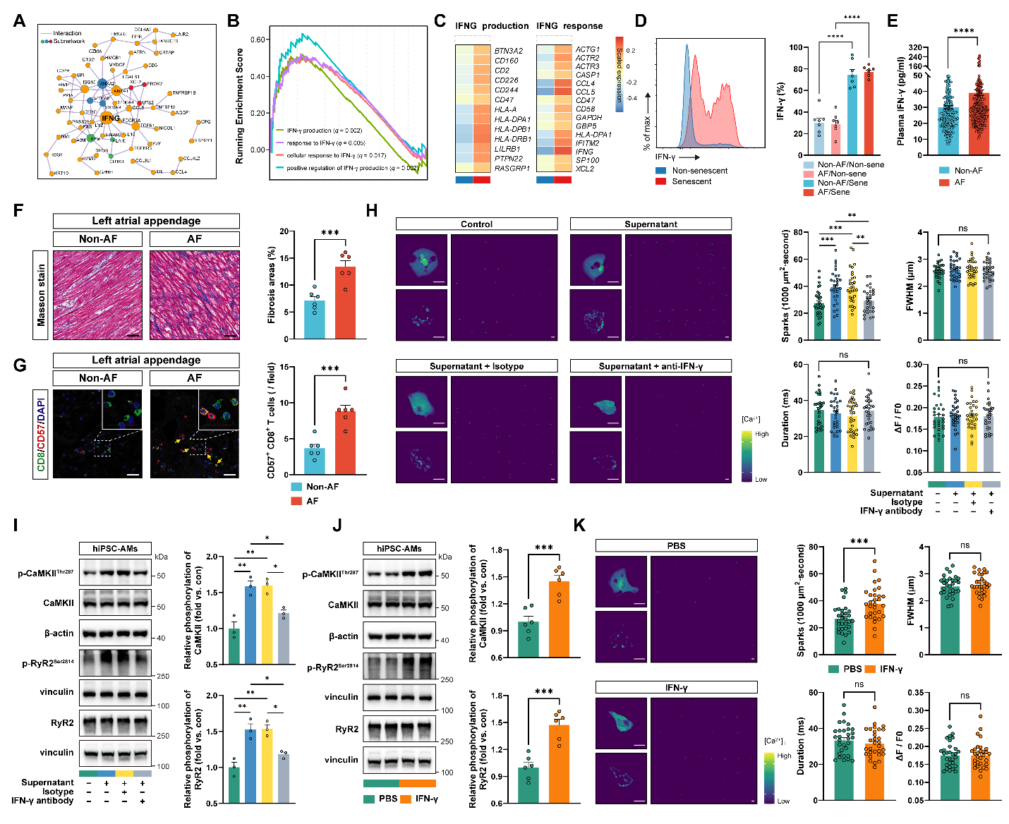
5. 衰老的 CD8+ T 细胞在 AF 中显示出 IFN-γ 的产生增加
为了了解衰老细胞的基本病理特征,构建了蛋白质相互作用网络,发现 IFN-γ 为衰老相关分泌表型(SASP)的主要组成成分。基因集富集分析(GSEA)结果表明 IFN-γ 相关信号通路的表达显著上调。这些结果证明,IFN-γ 表达增加是 AF患者衰老 CD8+ T 细胞的细胞因子分泌谱中最重要的改变。
6. IFN-γ 增加可诱导 Ca2+ 处理异常,并增强房颤易感性
通过免疫荧光检测和 scRNA-seq 分析发现 AF 患者有更多的衰老 CD8+ T 细胞出现纤维化。当将 hiPSC-AMs 暴露于培养的衰老 CD8+ T 细胞上清液时,Ca2+ 火花的频率明显增加,而应用IFN-γ 中和抗体可以有效地降低火花的频率。这提示,IFN-γ 诱导衰老 CD8+ T 细胞的 Ca2+ 失调。为了进一步阐明 IFN-γ 在房颤易感性中的潜在作用,我们对大鼠的心脏进行了荧光标测。虽然 IFN-γ 灌注没有显著改变心房有效不应期(AERP)和动作电位时程(APD),但它导致了传导速度的降低。此外,IFN-γ 灌注后出现了电交替和钙瞬变交替等典型的心律失常现象,同时使 AF 的诱发率增加且持续时间延长。
图6. IFN-γ 可诱导 hiPSC-AMs 中 Ca2+ 处理异常

图7. IFN-γ 增加促进心律失常交替和房颤易感性发生

图解摘要. 衰老 CD8+ T 细胞:房颤的一种新的危险因素
通过单细胞 RNA 测序构建的免疫细胞图谱中,描述了一个与房颤相关的免疫细胞亚群,即衰老的 CD8+ T 细胞。一项队列研究证实了该亚群的改变,并确定其为房颤发生率和房颤术后复发的独立危险因素。在房颤患者中观察到由衰老CD8+ T 细胞积累导致的 IFN-γ分泌升高,进一步诱导 Ca2+ 失调,出现电交替、钙瞬变交替等心律失常现象,增加心房颤动的易感性。
衰老 CD8+ T 细胞数量的增加可能是 AF 免疫衰老表型的一个标志,并可能作为评估房颤患病率以及房颤的术后复发的有效生物标志物。本研究通过将免疫衰老与房颤的电生理紊乱联系起来,阐述了衰老 CD8+ T 细胞参与心律失常钙失调的作用机制,并为开发新的免疫调节和衰老相关的治疗房颤的方法提供了新途径。