7 年
手机商铺
公司新闻/正文
452 人阅读发布时间:2024-10-28 10:06
研究背景:
神经系统和心血管系统联系紧密,全球超 150 万人因神经心源性机制死亡,其中卒中后的心血管并发症较为常见。房颤(atrial fibrillation, AF)在急性缺血性卒中患者中更常见,卒中后检测到的房颤可能由多种原因引起,理解其潜在机制至关重要。卒中引起房颤的实验动物模型仍然缺乏,阻碍了该卒中-心脏综合征(Stroke-heart syndrome; SHS)作用机制的发现和针对性治疗方法的开发。
基于此,天津中医药大学朱彦教授团队联合河南省医学科学院电生理研究所郝国梁博士团队在Theranostics 杂志上发表了"Brain-to-heart cholinergic synapse-calcium signaling mediates ischemic stroke-induced atrial fibrillation"相关文章。

文中建立缺血性脑卒中导致的房颤大鼠模型,揭示胆碱能受体介导的钙信号通路异常是 SHS 的关键发病机制,并发现抗心律失常复方中药稳心颗粒可有效逆转该综合征的发生,为脑心综合征的基础研究和治疗方法提出了新的思路。
研究方法:
本文采用荧光标测技术(Optical Mapping)来检测不同模型组的动作电位及钙瞬变信号,包括动作电位持续时间、钙瞬变持续时间、传导异质性和空间不一致的交替等电生理特性,同时采用单细胞钙成像技术检测单个心肌细胞 RyR2 和 SERCA 的功能,并评估稳心颗粒的治疗效果。
研究结果:
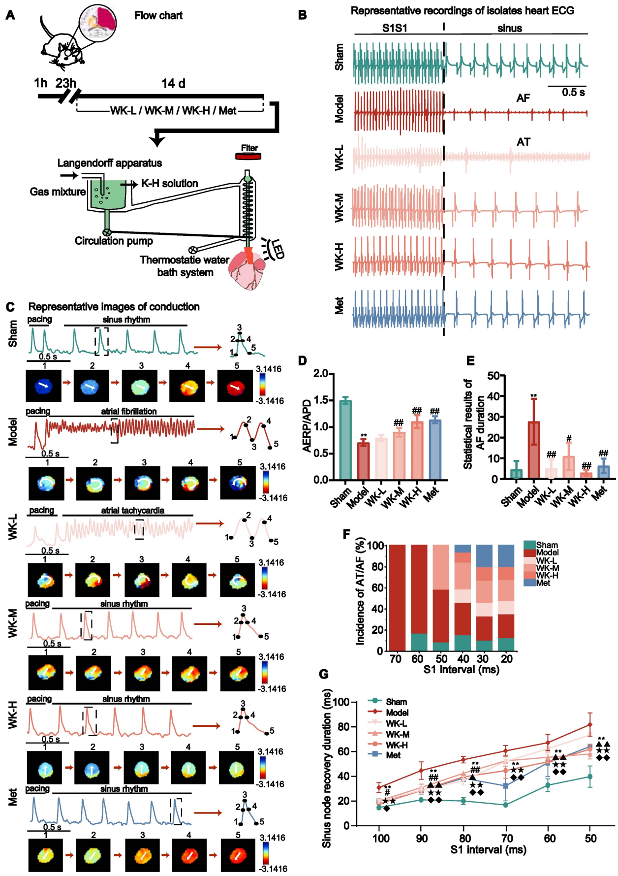
1. 缺血性卒中引起的窦性心律不齐可被稳心颗粒(WK)抑制
通过 TTC 染色脑切片评估脑梗死,大脑中动脉闭塞(MCAO)后模型组梗死体积增加。缺血后大鼠用不同剂量 WK 或美托洛尔治疗,脑缺血引起心律失常可被二者剂量依赖地抑制。S1S1 高强度频率刺激使模型组大鼠房速 (AT) /房颤 (AF)更频繁、AERP/APD 降低,WK 和美托洛尔可抗心律失常。在 S1S1 起搏中,模型组窦房结恢复时间长、易发生窦性心律不齐及 AF/AT,WK 和美托洛尔可减短窦房结恢复时间。(图1)

图1. 缺血性卒中引起的窦性心律不齐可被 WK 抑制
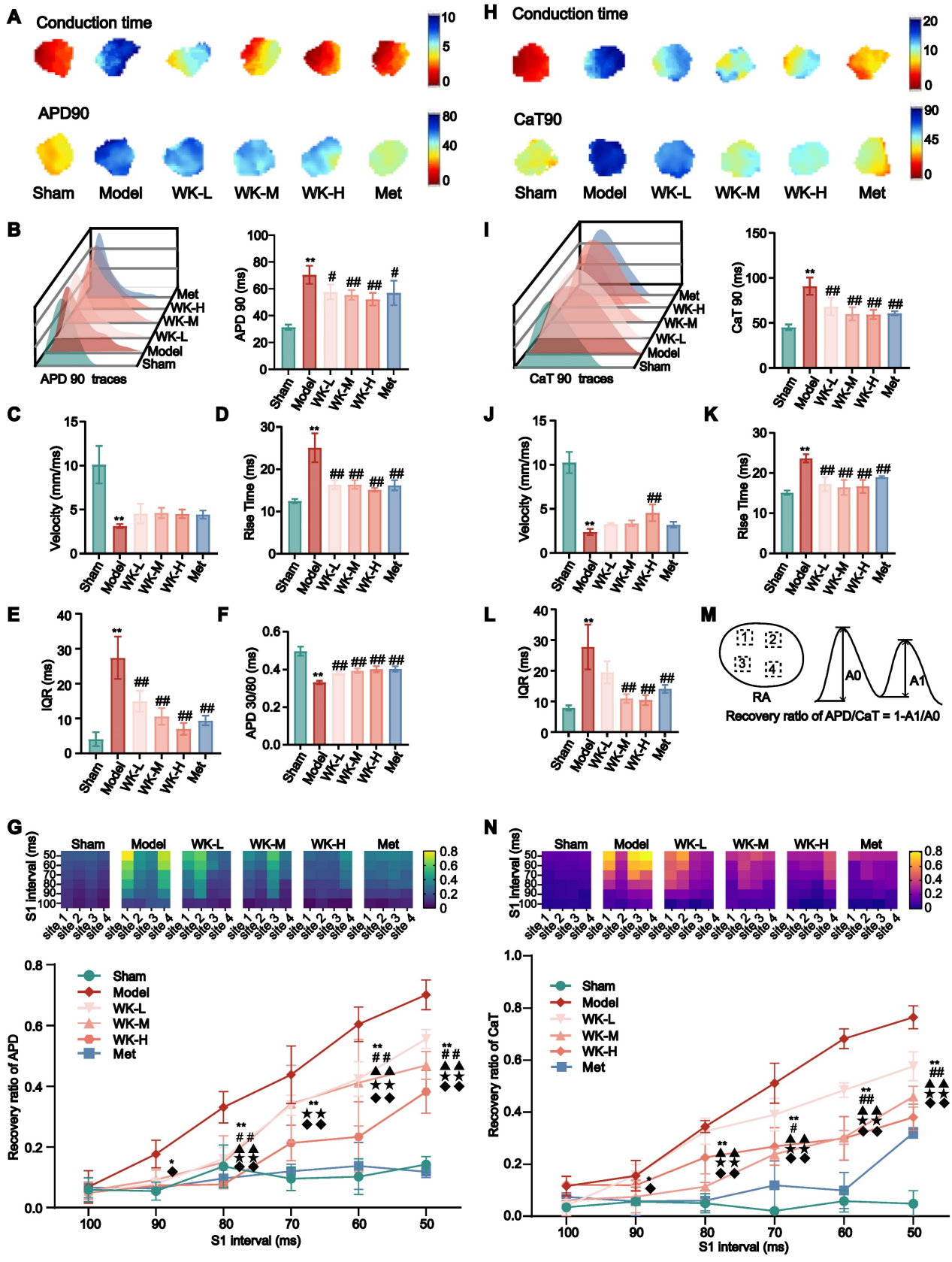
2. 缺血性卒中引起的动作电位持续时间(APD)改变可被稳心颗粒(WK)逆转

3. 缺血性卒中引起的钙瞬变(CaT)改变可被稳心颗粒(WK)恢复
钙瞬变受细胞内钙信号调节,在窦性心律中,缺血性卒中钙瞬变发生变化,包括 CaT90 延长等,而 WK 不同剂量组及美托洛尔可改善这些变化。6 Hz 刺激条件下显示脑缺血引起的 CaT90 延长等可被稳心颗粒或美托洛尔改善。通过缩短周期长度诱导心房交替变化,模型组的 CaT 交替变化比率在特定时间段高于假手术组,而 WK 不同剂量组及美托洛尔可部分减轻这种交替变化比率。(图2)
通过不同方法展示钙瞬变恢复过程,发现 ISIAF 大鼠心脏钙瞬变恢复曲线陡度增加及衰减时间常数增加,WK 和美托洛尔可改善,单细胞钙成像和缺血性卒中大鼠实验进一步支持 ISIAF 大鼠模型有效及稳心颗粒的作用。(图3)

图3. 展示在有或没有稳心颗粒治疗的缺血性卒中诱导的房颤模型中,与房颤相关的变化以及钙释放的恢复情况
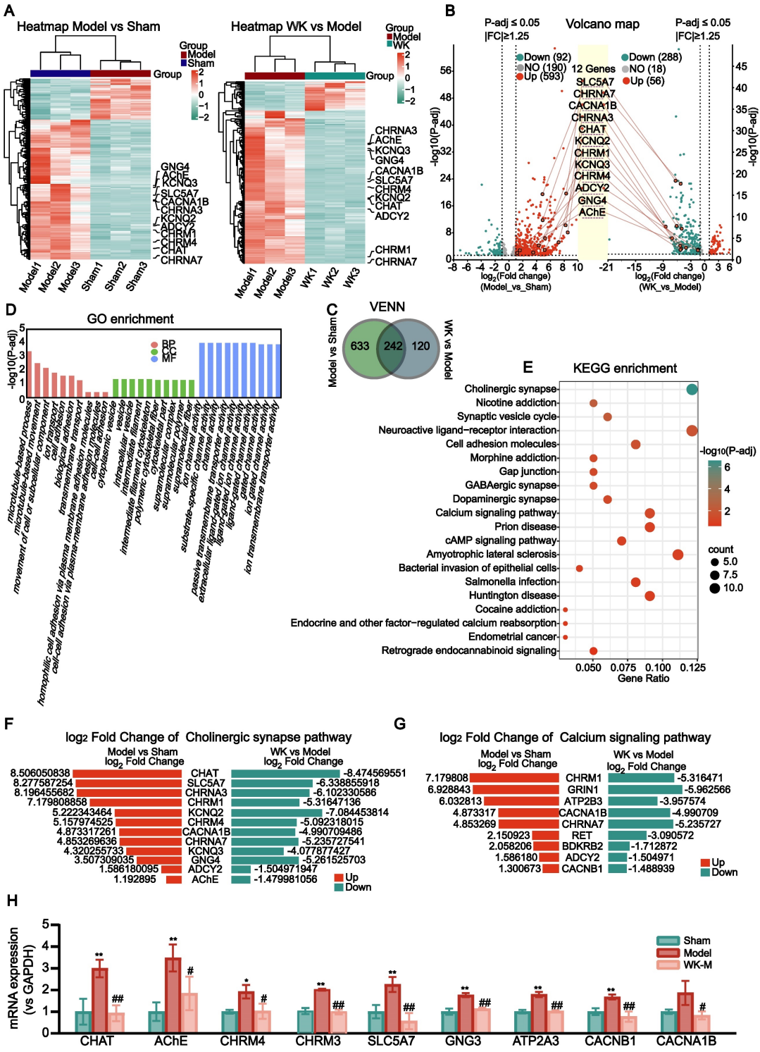
4. 筛选出由缺血性卒中诱导的房颤 (ISIAF) 改变且能被稳心颗粒恢复的心房基因
对假手术组、模型组和 WK 治疗组大鼠心房组织进行 RNA-seq 分析。确定了受 WK 调节的基因,表明离子通道等相关过程重要,胆碱能突触信号通路在受 WK 影响的经典通路中排第一,图10 展示了部分基因变化值及 WK 改善 ISIAF 的机制示意图。

图4. ISIAF 及 WK 治疗下大鼠心房的转录组测序和 IPA 分析

图10. 胆碱能和钙信号通路在 ISIAF 及 WK 治疗在神经元和非神经元(心脏)系统中的作用示意图
由 ISIAF 上调的基因(CHAT、SLC5A7、AChE、CACNB1、ATP2A3 和 CHRM3)用红色箭头表示
被 WK 下调的基因(CHAT、SLC5A7、AChE、CACNB1、ATP2A3 和 CHRM3)用蓝色条纹标记
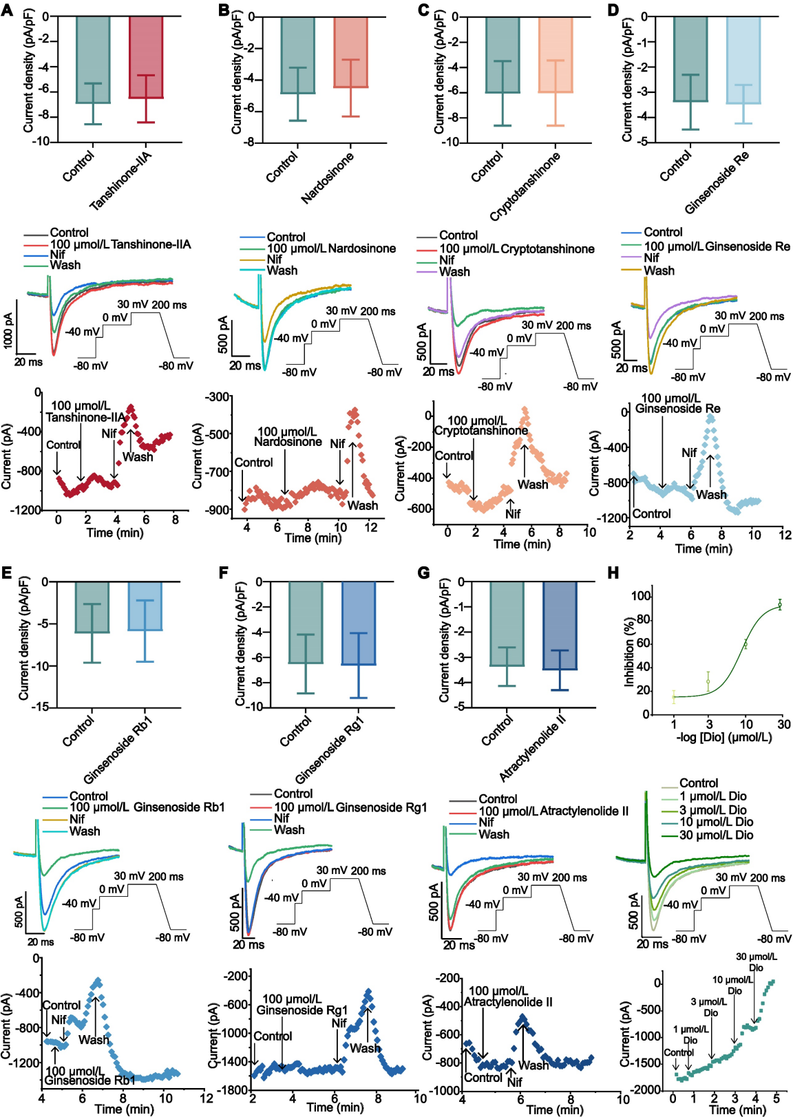
5. WK 对 ICa-L 的影响
根据图5 所示,WK 极大地抑制 L 型钙电流峰值。不同浓度的 WK 对 ICa-L 有影响,浓度升高时,ICa-L 逐渐被抑制,且有最大半抑制浓度。WK 对稳态激活电压和 ICa-L 失活有影响,使激活和失活的值都有发生变化。在特定条件下,注入含 WK 的细胞外液后,ICa-L 激活的峰值电流密度降低,I-V 曲线向上移动但部分电位和曲线形状未变。

图5. WK 对 L 型钙离子通道动力学调节的验证
6. 筛选出与 CACNB1 和 CHRM3 相互作用的稳心颗粒(WK)活性成分
为检测 WK 进入大鼠血浆的活性成分,分析不同样本,确定 WK 有 40 种化学成分及 21 种入血成分。通过分子对接筛选出与 CACNB1 和 CHRM3 高亲和力的前 5 种化合物,并用模型描绘其关系,还指出部分入血成分情况。

图6. 大鼠血浆中 WK 活性成分的化学图谱

图7. 通过分子对接针对毒蕈碱型乙酰胆碱受体 M3(CHRM3)和钙电压门控通道辅助亚基 β1(CACNB1)的 WK 活性化合物的虚拟筛选
8. WK 的活性化合物对 L 型钙电流(ICa-L)的影响
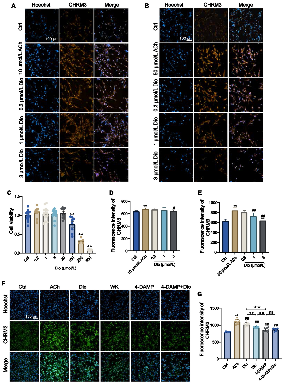
人参皂苷 Rb1、人参皂苷 Re、人参皂苷 Rg1、白术内酯 Ⅱ、丹参酮 ⅡA、隐丹参酮和甘松新酮(浓度为 10、50 和 100 µmol/L))对 ICa - L 无明显抑制作用。而随着薯蓣皂苷浓度(1、3、10、30 µmol/L))升高,ICa - L 逐渐受到限制,薯蓣皂苷以浓度依赖的方式降低 ICa - L,其最大半抑制浓度(IC50)为 8.666±0.777 µmol/L),在不同浓度下薯蓣皂苷可剂量依赖性地降低 ICa - L。

图8. WK 活性化合物对大鼠心房肌细胞 ICa-L 的影响
9. WK 及其活性化合物对乙酰胆碱(Ach)激活的 HL-1 细胞的影响
HL-1 细胞研究表明,薯蓣皂苷浓度高于 100 µmol/L 时降低细胞活力,且能降低乙酰胆碱激活的 HL-1 细胞中 CHRM3 表达,1mg/mL WK 和 1 µmol/L 薯蓣皂苷作用与 CHRM3 抑制剂相似。

图9. WK 活性化合物对 HL-1 细胞中毒蕈碱型乙酰胆碱受体 M3(CHRM3)激活的影响
研究结论:
该研究首次建立了缺血性卒中诱导的房颤(ISIAF)大鼠模型,并描述了脑缺血后心房电生理变化。分子机制分析表明,胆碱能突触和钙信号通路在这种脑心综合征中起着核心作用。值得注意的是,通过使用复方中药稳心颗粒治疗,ISIAF 可部分逆转,稳心颗粒通过调节相同的胆碱能突触 - 钙信号通路发挥作用。其活性成分之一薯蓣皂苷通过与 IKM3 结合并抑制 ICa-L 直接发挥作用。
本文章天津中医药大学朱彦教授和河南省医学科学院电生理研究所所长郝国梁为共同通讯作者,天津中医药大学2021级博士研究生梁英然和河南省医学科学院电生理研究所副所长王功新为文章的并列第一作者。
原文链接:
Brain-to-heart cholinergic synapse-calcium signaling mediates ischemic stroke-induced atrial fibrillation (thno.org)