7 年
手机商铺
公司新闻/正文
680 人阅读发布时间:2024-09-23 13:49
研究背景:
缺血性心脏病(IHD)影响广泛,死亡率高,其源于心肌损伤导致的病理重塑,引发心律失常或心力衰竭。急性心肌梗死后分三阶段,凋亡心肌细胞引发炎症,心脏成纤维细胞活化,纤维化瘢痕取代受损心肌。纤维化瘢痕不仅导致存活心肌机电耦合降低,还易引发传导阻滞,产生折返电脉冲,导致心律失常。人多能干细胞衍生的心脏谱系细胞,包括心肌细胞(CM)、心脏成纤维细胞(CF)、心外膜细胞和内皮细胞等,为制造可体外再现成年心肌结构和电生理特征的人类工程心脏组织(hEHT)提供了充足的细胞保障。球形心脏类器官可以作为 3D 心肌组织来模拟心脏发育和疾病。目前已有模型取得进展,但仍需能准确代表心肌损伤重塑过程与功能性障碍结果的体外模型。
基于此,湖北大学生命科学学院、省部共建生物催化与酶工程国家重点实验室张冬卉教授团队与上海交通大学医学院附属上海儿童医学中心张浩教授团队发表了题目为:“Engineered model of heart tissue repair for exploring fibrotic processes and therapeutic interventions”的文章。

研究开发了一种基于 hEHT 的心肌损伤修复模型,其重塑过程包括早期 CM 凋亡和结构损伤(0-2天),以及 CF 激活的纤维化瘢痕形成期(2-4天),第 6 天重塑区域出现电生理功能障碍,表现为钙波传导和活性降低。通过单细胞转录组学分析鉴定心肌损伤修复过程中的以心肌细胞与心脏成纤维细胞为代表的细胞命运转变与关键信号调控。
接着,在“迷你” hEHT 损伤修复模型中评价十七种信号通路调节剂,以评估它们对心肌重塑的影响。结果表明,SB431542(TGFβ 抑制剂)、Y27632(ROCK 抑制剂)和 CHIR99021(WNT 激活剂)可防止重塑区域的过度纤维化并促进心肌细胞的原位修复。同时在 hEHT 损伤修复模型中和小鼠心肌梗死(MI)模型中,进一步证实 SB431542(TGFβ 抑制剂)、Y27632(ROCK 抑制剂)和 CHIR99021(WNT 激活剂)根据重塑进展的阶段性干预具备更好的促损伤心肌功能性再生的效果。总之,hEHT 修复模型可模拟心肌重塑、阐明 MI 后电生理功能障碍,有助于筛选治疗 IHD 潜在抗纤维化和心脏再生药物靶点。
研究方法:
本文采用荧光标测技术(Optical Mapping)来检测不同模型组的钙瞬变信号。在人类器官模型(hEHT)以及小鼠、大鼠心梗模型中,通过该技术直观地描绘出类器官、整体心脏的生理指标变化,为心肌损伤修复机制以及评估药物治疗效果提供了重要的检测手段。
研究结果:
1、体外建立 hEHT 损伤修复模型
通过将人多能干细胞来源心脏谱系细胞封装在纤维蛋白 - 基质胶水凝胶中,形成 hEHT 。随后利用低温损伤装置,建立了 hEHT 损伤修复模型,该模型能模拟 MI 后损伤心肌的阶段性重塑,包括细胞凋亡、CF 激活和纤维化瘢痕形成等,且能观察到 CF 迁移和 ECM 分泌,以在后期瘢痕形成期间填充损伤区域。(图1)

图1. hEHT 损伤修复模型的建立
2、hEHT 损伤修复模型在纤维化瘢痕形成后表现出与心律失常相关的电生理功能障碍
其次,心肌梗死(MI)通常会通过损害 CM 功能和诱导纤维化来引发心律失常,阻碍心脏电信号传播。利用光标测技术(Optical Mapping),对重塑后的 hEHT 进行光学标测,以研究损伤后第 6 天重塑区域周围组织水平的钙波传播异常。研究结果表明,重塑区域中 CF 的填充增加超过 CM,导致异常的钙活动,从而导致传导阻滞。这些传导缓慢或传导阻滞的区域将增加整个 hEHT 中触发折返性心律失常的风险。大鼠 MI 模型也有类似电生理功能障碍,这表明 hEHT 修复模型能展示 MI 的损伤发作、纤维化发展和功能障碍过程,模拟其时空景观。

图2. 重塑后的 hEHT 存在局部钙活性异常
3、hEHT 损伤修复模型在重塑过程中由多样化的细胞组成
为阐述损伤心肌修复过程中的细胞命运转化与关键信号调控,对处于自修复早期与晚期阶段的损伤 hEHT 分别进行了单细胞转录组测序。分析结果表明,hEHT 中存在4种主要细胞类群,包括心肌细胞、心脏成纤维细胞、内皮祖细胞、心外膜细胞,心肌细胞与成纤维细胞,可进一步分辨为不同亚群。冷冻损伤激活早期心肌细胞,特别是非成熟心肌细胞亚群的缺氧应激反应及之后的代谢转变。而心脏成纤维细胞作为心肌病理性重塑的主要原因,损伤增强其向肌成纤维细胞的转化与 ECM 分泌能力。伪时序分析进一步描绘上皮样成纤维细胞 (VIM+/CD44+/CXADR+) 向过渡态(VIM+/CD44+/CXADR-)演化,进而转变为活跃态成纤维细胞(VIM+/CD44-/CXADR-, αSMA+) 的细胞命运。免疫荧光结果验证上述心脏成纤维细胞亚群在非损伤区与重塑区的空间异质性,同样也发现心外膜细胞 (WT1+) 对于重塑的贡献,暗示上述细胞亚群在心肌病理性重塑进程中的命运联系,以及 CD44 对于心脏成纤维细胞命运转变的指示作用。(图3、图4)

图3. 损伤的 hEHT 在重塑过程中的亚细胞组成和信号动态的转录组分析

图4. 伪时序分析显示,hEHT 损伤修复模型中的 CF 在体内表现出相似的细胞命运转变
4、用于快速筛选缺血性心脏病潜在治疗靶点的“迷你” hEHT 损伤修复模型
利用 3D 打印制造类似 PCR 管结构的支架用于批量成型直径约 4 毫米的“迷你” hEHT,通过特定底座可进行批量均匀低温损伤,其对损伤反应与 hEHT 一致。使用该模型可评估来自主要涉及到 ROCK、WNT、TGFβ、cAMP、PI3K、ERK、NFκB、前列腺素 E2、成纤维细胞生长因子共 9 种信号通路的十七种调节剂的促修复作用,其中一些调节剂显著加速重塑。不同调节剂以不同方式加速重塑,表明它们在模型中通过独立调节心肌细胞或心脏成纤维细胞影响重塑结果。这种迷你版本的人源心肌损伤修复模型可为缺血性心脏病治疗靶点的批量筛选与评价提供有力工具。(图5)

图5. “迷你” hEHT 损伤修复模型的建立
5、不同信号调节剂对“迷你” hEHT 重塑结果进行多维度评估
接下来,通过分析在第 6 天以心肌细胞(CM)和心脏成纤维细胞(CF)标记物标记的“迷你” hEHT 的 3D 图像,评估重塑区域内 CM 体积占比、CM 偏心程度及 CF 应力纤维长度,以反应不同信号调节剂对迷你 hEHT重塑结果的影响。最终筛选得到 Y27632、CHIR99021 和 SB431542 在心肌再生和抗纤维化方面比其他治疗具有更大的益处。(图6 )

图6. 对“迷你” hEHT 损伤修复模型的治疗效果评估
6、用于评估重塑区域功能恢复的综合评分系统
为了系统性评估 Y27632/CHIR99021/TGFβ 对 hEHT 异常电生理功能的修补作用,开发包含 9 种钙活动特征指标的评分体系,鉴定出Y27632/CHIR99021/TGFβ 依据重塑进程的阶段性组合干预,相较于单因素处理能更好的促进瘢痕区域内的异常钙活动恢复到正常水平。这种阶段性组合干预的优越性可能是 Y27632 早期抗凋亡、CHIR99021 促心肌细胞增殖以及 SB431542 晚期抗纤维化的复合作用引起的。

图7. hEHT 修复模型中对异常钙活动恢复的治疗效果的综合评估
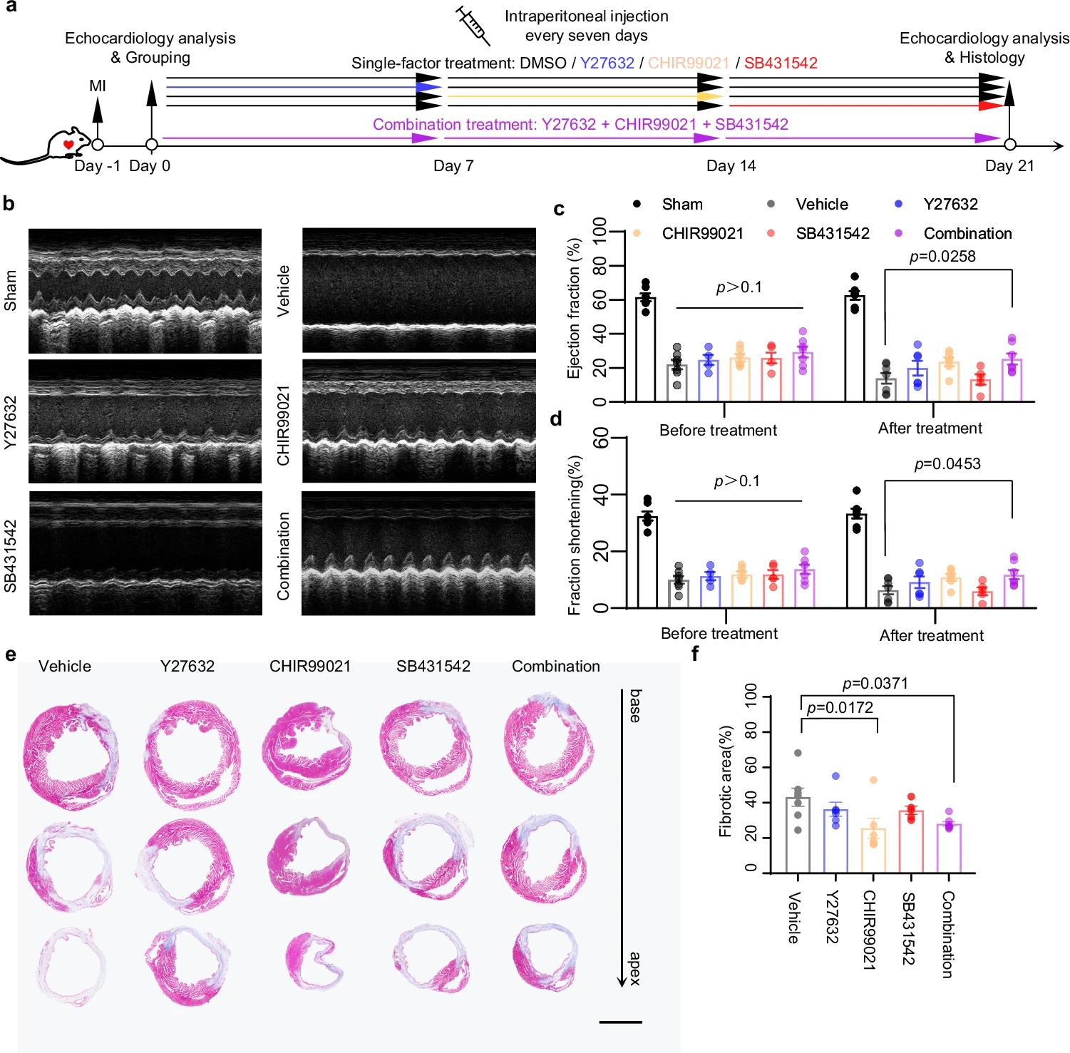
7、心肌梗死小鼠对 Y27632、CHIR99021 和 SB431542 的联合治疗表现出心脏功能恢复
新生小鼠心脏有强大再生能力但随年龄下降。对新生小鼠进行透壁低温损伤,验证 Y27632、CHIR99021 和 SB431542 单因素及组合治疗效果,联合治疗可保留心室结构并减少纤维化区域。在成年小鼠心肌梗死模型中,联合治疗在治疗后 21 天显著增强心脏功能、减少纤维化区域,CHIR99021 阶段性单因素治疗可减少瘢痕形成但不能恢复功能。阶段性干预促进功能恢复,验证这些药物的潜在价值,联合治疗对成年梗死小鼠电生理功能障碍效果最佳。(图8)

图8. 在成年小鼠心肌梗死模型中,联合治疗减少纤维化区域并增强心脏功能


梗死大鼠重塑区和未损伤区钙活性的表征
因此,本文发现了一种新型的 hEHT 损伤修复模型,讲述了心肌病理性重塑进程与信号调控,并依据病程发展的阶段,进行阶段性信号调控策略,为筛选治疗 IHD 潜在抗纤维化和心脏再生药物靶点提供有价值的参考。