11 年
手机商铺
技术资料/正文
431 人阅读发布时间:2025-09-02 17:09

论文上线截图
这篇发表于《Neuron》的研究揭示了一种由淀粉样前体蛋白(APP)剪切产生的新型内源性肽AETA,作为NMDA受体(NMDAR)的独特调节因子。AETA通过竞争性结合NMDAR的共激动剂(甘氨酸/D-丝氨酸)位点,抑制其离子通道活性,减少钙流入,从而抑制经典的离子型信号传导;同时,AETA诱导NMDAR构象变化,增强非离子型信号通路,促进突触长时程抑制(LTD)和树突棘收缩。体内神经元活动增强时,AETA水平上升;而基因敲除AETA则导致NMDAR信号异常、LTD缺失及情境恐惧记忆受损,且这些缺陷可被外源性AETA补救。该研究首次揭示了AETA依赖的NMDAR激活机制,强调了AETA作为双向调控NMDAR离子型与非离子型信号的内源性神经调节分子的关键作用,为理解脑信息处理及相关神经疾病提供了新视角。
1. AETA通过竞争性结合NMDARs共激动剂位点发挥特异性抑制作用
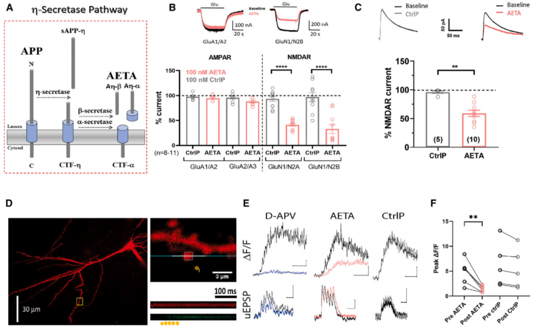
作者首先通过多尺度实验体系揭示了AETA对NMDA受体的特异性调控机制。图1A表示描述了h-分泌酶依赖的APP加工过程。在表达重组NMDARs的卵母细胞中(图1B),100 nM AETA显著抑制受体电流,而对照肽无此效应;剂量效应实验显示(图1G-H),AETA的抑制作用不受谷氨酸浓度影响,但随甘氨酸浓度升高而减弱,表明其竞争性结合于共激动剂位点。在年轻成年小鼠海马脑片中(图1C),10 nM AETA使CA3-CA1突触的天然NMDAR电流降至基线水平的65%。通过双光子钙成像证实(图1D-F),AETA选择性地减弱NMDAR依赖的树突棘钙内流。作用机制研究表明,AETA的抑制效应不受谷氨酸浓度影响(图1G),但随甘氨酸/D-丝氨酸浓度升高而减弱(图1H)。进一步机制研究表明(图1I-J),AETA使甘氨酸剂量效应曲线右移,且D-丝氨酸可浓度依赖性地阻断其抑制作用。持续观察发现(图1K),AETA的抑制作用在移除后仍持续20分钟以上,且高浓度D-丝氨酸不能逆转该效应。这些结果共同证明,AETA通过高亲和力竞争性结合NMDARs共激动剂位点,持久抑制其离子型信号传导功能。


图1.AETA抑制NMDA受体离子迁移活性
2. AETA能够调控NMDAR的构象变化,进而通过非离子通道依赖的机制增强长时程抑制(LTD),同时引发树突棘的萎缩性改变
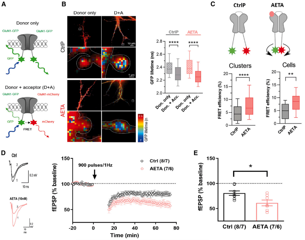
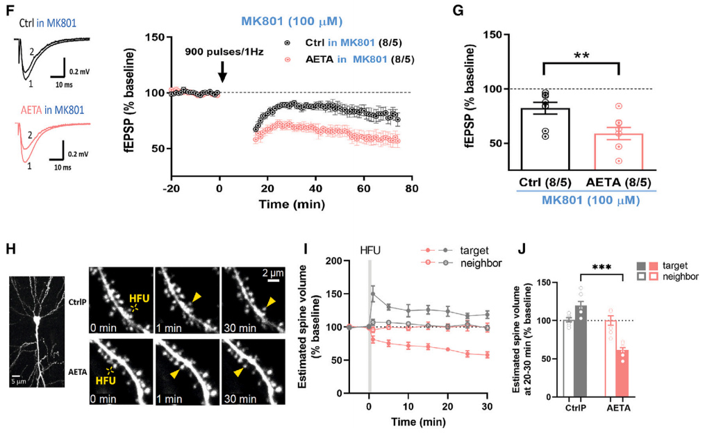
接下来,作者通过FRET-FLIM技术证明,AETA(而非对照肽CtrlP)能诱导GluN1 C端结构域发生构象重排,使荧光标记的胞内域空间距离缩短,且该作用不依赖NMDAR离子通道活性(图2A-C)。图2D-2G显示,AETA可增强海马CA3-CA1突触的LTD幅度,即使在MK801阻断离子流的条件下仍能促进非离子型NMDAR介导的LTD(图2F-G)。图2H-2J进一步证实,AETA将高频谷氨酸刺激(HFU)诱导的树突棘生长逆转为萎缩(图2I-J)。以上结果表明,AETA通过改变NMDAR构象促进其非离子型信号通路,从而增强LTD并诱导树突棘萎缩。


图2.AETA通过改变NMDAR构象、增强其非离子型活性来促进LTD,并诱导树突棘萎缩
3. 体内BACE1抑制可增加内源性AETA水平从而增强LTD,且内源性AETA的生成具有神经元活动依赖性
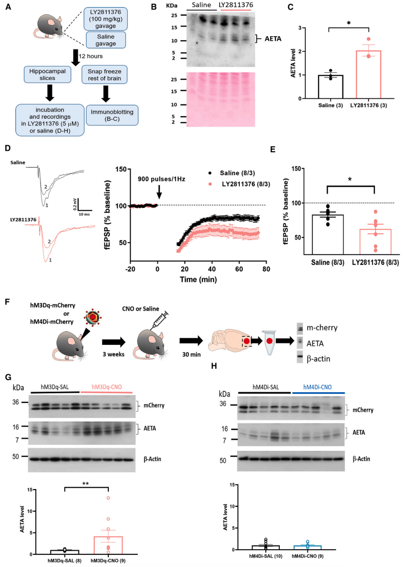
通过口服BACE1抑制剂LY2811376(图3A)使内源性AETA水平提升2倍(图3B、3C),并观察到AETA水平升高与LTD增强相关(图3D、3E);进一步利用化学遗传学(hM3Dq/hM4Di)调控前额叶皮层神经元活性(图3F)发现,神经元激活可使AETA水平显著增加4倍(图3G),而抑制活动则无影响(图3H)。综上,内源性AETA水平受BACE1抑制和神经元活性正向调控,其升高可重现外源性AETA对NMDAR活性和突触可塑性的调控作用。

图3.通过体内BACE1抑制实现的内源性AETA增加可增强LTD,且内源性AETA的生成随体内神经元活动增强而增加
4. APP/PS1模型小鼠存在谷氨酸受体信号传导异常、长时程抑制能力丧失以及认知功能下降
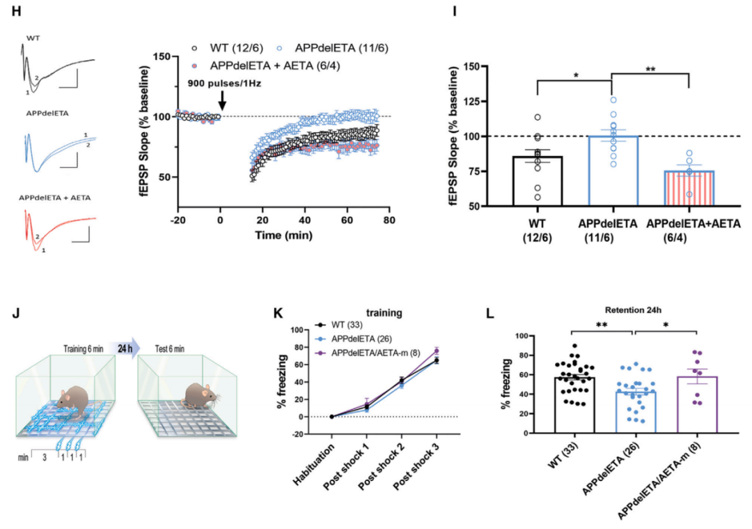
通过构建APPdelETA小鼠模型(图4A),证实AETA缺失导致突变体APP分子量减小(图4B)并完全丧失AETA及其前体肽CTF-h(图4B-D)。电生理记录显示,AETA缺失小鼠CA1神经元NMDAR sEPSCs频率异常增高(图4E-F),外源性AETA可逆转此现象。沉默突触比例增加(图4G),且海马LTD诱导能力缺失(图4H-I),而记忆测试中冻结行为减少(图4J-L)——这些缺陷均可被AETA重新表达所挽救(图4F、4I、4L)。这些数据表明AETA是维持NMDAR正常突触活动、LTD及记忆功能的核心调控因子。


图4.APP/PS1小鼠表现出NMDAR传递功能改变、LTD缺失及记忆力减退
结论
结果发现:淀粉样前体蛋白(APP)剪切产生的肽段AETA作为新型内源性调节因子,通过双重机制调控NMDA受体功能:一方面竞争性抑制共激动剂结合位点,减少钙离子内流以抑制经典离子通道信号;另一方面诱导受体构象变化,特异性激活依赖p38激酶的非离子通道信号,促进长时程抑制(LTD)和突触棘重塑。研究通过多尺度实验证实,AETA对含GluN2A亚基的NMDAR具有选择性调控作用,其生理水平动态响应神经活动,基因敲除会导致突触可塑性与记忆功能障碍。这一发现不仅揭示了NMDAR非离子通道信号的内源性调控机制,为理解突触可塑性提供了新范式,也为阿尔茨海默病等神经精神疾病的治疗靶点开发提供了理论依据。


SA218 场景恐惧系统
场景恐惧实验系统(FCS)用于小型啮齿类动物(大、小鼠)环境相关条件性恐惧实验研究。啮齿类动物在恐惧时会表现出特有的不动状态(immobility),动物在这种情况下倾向于保持静止不动的防御姿势。抗抑郁药和抗中枢兴奋药可以明显缩短不动状态持续的时间。
实验过程中,实验对象被给与一个声音信号(条件刺激),随后给予电击(非条件)刺激。该训练称为条件性训练,训练结束后实验动物进行声音信号或环境联系性实验。一般情况下啮齿类动物对相应的环境和不同环境下同样的声音信号都会做出明显的条件性恐惧反应,如静止不动。这种测试可以在训练结束后立刻或几天后进行可以提供在条件信号影响下短期和长期记忆的信息。