11 年
手机商铺
技术资料/正文
119 人阅读发布时间:2025-03-06 15:01
血管性痴呆(Vascular dementia, VD)是继阿尔茨海默病(Alzheimer’s disease, AD)之后全球第二常见的痴呆症。VD的风险随年龄增长而增加,VD的严重程度取决于血管和脑区的损伤。根据美国食品药品监督管理局(FDA),目前没有专门针对VD的药物。多奈哌齐(Donepezil)是一种经FDA批准用于轻至中度AD的乙酰胆碱酯酶抑制剂。然而,多奈哌齐减轻VD的机制尚未完全理解。因此,进一步研究多奈哌齐对VD保护效应的机制对于理解其治疗VD的能力具有意义,并为新药的开发和VD的研究提供理论参考。
脑源性神经营养因子(Brain-derived neurotrophic factor, BDNF)在中枢神经系统(Central nervous system, CNS)中广泛分布,是大脑中重要的神经营养因子。BDNF促进突触活动,增加突触可塑性,保护神经免受退行性变。AD和VD患者的大脑中BDNF明显减少。一项临床试验表明,接受氟西汀治疗12周的VD患者比接受安慰剂治疗的患者有更好的简易精神状态量表(MMSE)评分,血清中BDNF增加。因此,BDNF被认为是VD治疗的关键靶点。在AD的体内模型中,多奈哌齐通过BDNF/TRKB信号通路介导BDNF。多奈哌齐还抑制miR-206-3p并增加BDNF的表达,暗示多奈哌齐以表观遗传方式改善AD。然而,很少有研究解释多奈哌齐在VD中调节BDNF的方式。
组蛋白去乙酰化酶(Histone deacetylases, HDACs)是一类改变DNA的酶。近期研究发现神经退行性疾病中HDACs存在变化。II类HDAC HDAC6与神经发育和神经退行性疾病相关,在AD患者的皮层和海马中上调。在一项使用HDAC6抑制剂的体内研究中,减轻了A-beta引起的神经元损伤。然而,关于VD中HDAC6的研究仍然不足。
根据近期研究,BDNF受HDAC6核内转移的调控。在AD中,HDAC6转移到细胞核并与BDNF启动子结合,从而减少BDNF的表达。作者的研究旨在确定多奈哌齐是否能够通过HDAC6核内转移调节VD中的BDNF,以进一步阐明多奈哌齐的药理机制,深入理解多奈哌齐介导的BDNF表达增加,并为VD药物的开发提供理论基础。

论文上线截图
在本研究中,作者建立了大鼠双侧颈总动脉闭塞(Bilateral common carotid artery occlusion, BCCAO)模型来模拟VD的病理学。手术后两周,大鼠接受多奈哌齐治疗3周,然后进行行为学测试。结果发现多奈哌齐治疗显著改善了BCCAO大鼠在水迷宫(Morris Water Mazes)测试和跳台测试(Step-down test)中的表现。此外,多奈哌齐治疗显著减轻了神经退行性变,恢复了皮层和海马的突触树突棘密度,显著增加了皮层和海马中的脑源性神经营养因子(Brain-derived neurotrophic factor, BDNF)表达。有趣的是,多奈哌齐治疗显著降低了HDAC6的核内转移以及皮层中HDAC6与BDNF启动子IV之间的结合,但在海马中没有观察到这一现象。多奈哌齐在皮层和海马中减轻神经退行性变可能是由于减少了活性氧(Reactive oxygen species, ROS)水平和增加了AMPK的磷酸化,而AKT的磷酸化增加仅在皮层中检测到。总之,作者的结果表明多奈哌齐通过增加BDNF表达来减轻皮层和海马的神经退行性变;多奈哌齐对HDAC6的调节作用发生在皮层,而不是海马。这项研究进一步阐明了多奈哌齐的药理作用机制,同时也强调了HDAC6表观遗传调控的前景。
1. 多奈哌齐减轻BCCAO大鼠的认知障碍和记忆功能障碍
为了研究多奈哌齐在慢性脑缺血(CCH)中的认知恢复作用,作者通过水迷宫测试(MWM)来评估学习和记忆功能。所有大鼠的逃避潜伏期都呈现出逐渐减少的趋势(图1b)。并且所有组之间的游泳速度没有差异(图1d),这表明BCCAO并未损害运动能力。接下来,作者通过跳台测试检测大鼠的工作记忆(图1e),BCCAO模型组显示出更高的错误率,而多奈哌齐治疗的大鼠与BCCAO模型组相比,错误率降低。综合以上结果,验证了BCCAO模型中认知障碍和记忆退化的建立。此外,这些结果表明多奈哌齐减轻了BCCAO引起的学习和记忆障碍。

图1. 多奈哌齐改善了BCCAO大鼠在水迷宫测试和跳台测试中的表现
2. 多奈哌齐减轻由BCCAO引起的神经退行性变,并增加大脑中BDNF的表达
作者通过尼氏染色探究大脑中的神经退行性变(大脑皮层图2a;海马图2c)。在BCCAO模型组中,观察到大鼠皮质、海马神经元结构发生紊乱、核萎缩、神经元细胞暗染等病理变化。经过多奈哌齐治疗后,神经退行性变减轻(图2b,图2d)。
接下来通过高尔基染色检测皮层(图2e)和海马(图2f)树突棘密度。结果显示,与假手术组相比,BCCAO模型组的皮层和海马中树突棘密度减少。多奈哌齐治疗增加了BCCAO组的树突棘密度。
脑源性神经营养因子(BDNF)在神经元形成中起着重要作用,保护神经元细胞并维持神经可塑性。作者发现,与假手术组相比,BCCAO减少了皮层和海马中BDNF mRNA和蛋白的表达,而多奈哌齐治疗增加了BDNF mRNA和蛋白的表达(图2g-j)。

图2. 多奈哌齐减轻神经退行性变,增加BDNF表达
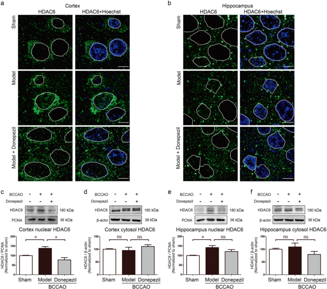
3. 多奈哌齐减少大脑皮层中HDAC6的核转位
尽管多奈哌齐恢复了皮层和海马中BDNF mRNA和蛋白的表达,但之前的结果显示皮层中BDNF的恢复大于海马中的恢复,这暗示了BDNF表观遗传学上的差异。HDAC6的核转位是调节晚发型AD中BDNF表达的关键步骤。免疫荧光染色显示,BCCAO增加了HDAC6的核定位,而多奈哌齐降低了细胞核中HDAC6的水平(图3a-b)。为了研究HDAC6的分离,作者接下来检测了细胞核和细胞质中HDAC6的表达。与假手术组相比,BCCAO增强了细胞核中HDAC6的水平,在皮层中多奈哌齐降低了细胞核中HDAC6的水平,然而,在海马中模型组和多奈哌齐组之间没有显著差异。细胞质中HDAC6表达没有检测到显著差异。(图3c-f)

图3. 多奈哌齐减少了HDAC6在皮层中的核转位
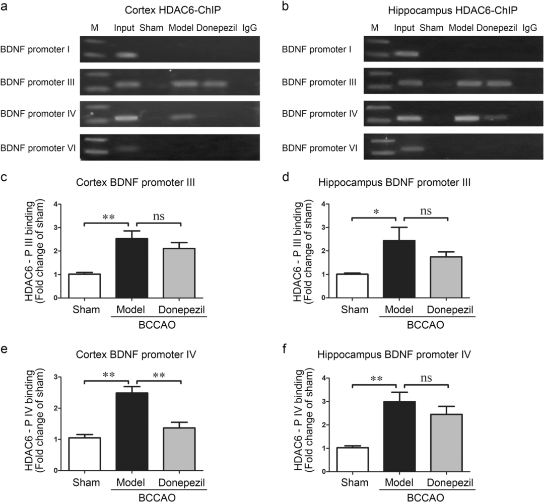
4. 多奈哌齐通过减少HDAC6与BDNF启动子IV之间的结合来调节BDNF
作者之前指出多奈哌齐增加了皮层和海马中BDNF的表达,并且多奈哌齐减少了皮层中HDAC6的核转位,而在海马中没有明显变化。为了更深入地理解多奈哌齐通过HDAC6对BDNF的调节,作者进行了ChIP实验以研究HDAC6与BDNF启动子(P-I、P-III、P-IV和P-VI)之间的关联。在皮层和海马中,P-III和P-IV与BCCAO模型组的HDAC6明显相关。在皮层和海马中,P-III与多奈哌齐组的HDAC6相关。P-IV与多奈哌齐组海马中的HDAC6相关,但在皮层中没有检测到。PCR结果表明HDAC6与BDNF启动子III和BDNF启动子IV相关。作者进行了qPCR以进一步研究与BDNF启动子III和BDNF启动子IV相关的HDAC6的数量。在皮层中,BDNF启动子III和BDNF启动子IV的倍数变化在BCCAO模型组中大,多奈哌齐治疗降低了BDNF启动子IV的水平(图4c、e),但没有改变BDNF启动子III的水平。在海马中,BCCAO模型组中BDNF启动子III和BDNF启动子IV的水平增强。然而,在海马中多奈哌齐治疗后,与HDAC6相关的BDNF启动子IV没有观察到显著差异。

图4. 多奈哌齐可调节HDAC6与BDNF启动子IV的关联
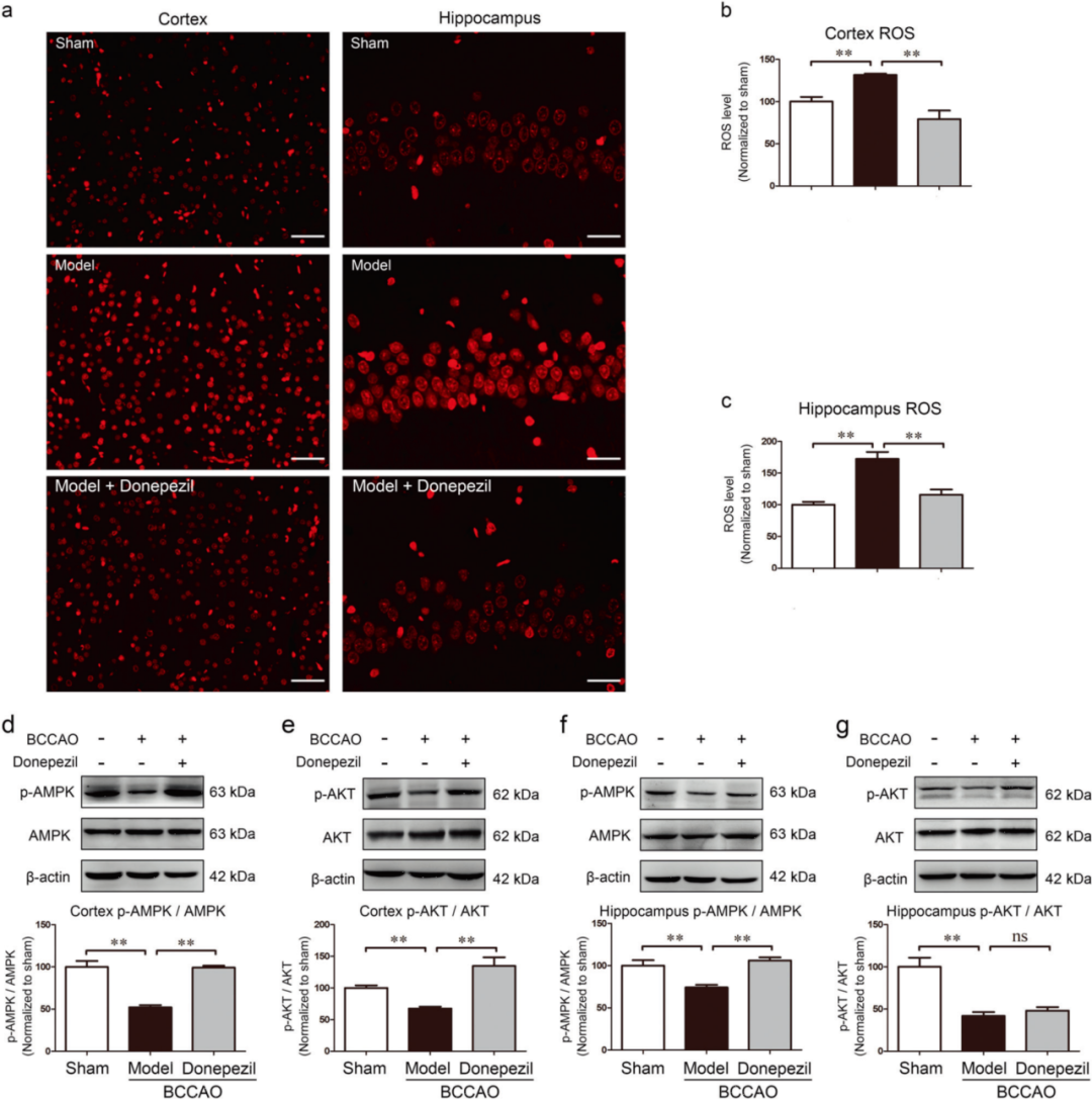
5.多奈哌齐减少了大脑中的活性氧(ROS)并增强了AMPK和AKT的磷酸化
之前的结果显示,多奈哌齐并未通过HDAC6在海马中调节BDNF。然而,与BCCAO模型组相比,多奈哌齐组海马中BDNF的mRNA和蛋白表达增加,这暗示了多奈哌齐可能通过其他途径在海马中调节BDNF。氧化应激是神经退行性变的一个重要因素,而活性氧(ROS)是氧化应激的主要因素。DHE可以被细胞内的ROS氧化,并被纳入染色体DNA中产生红色荧光。红色荧光的产生和荧光强度代表了ROS的水平。在皮层和海马中,模型组检测到明显的红色荧光,而多奈哌齐治疗减弱了荧光(图5a-c)。
AMPK和AKT是神经活动、代谢信号通路和线粒体活动调节中的关键酶。作者检查了皮层和海马中p-AMPK、AMPK、p-AKT和AKT蛋白的表达。在皮层和海马中,BCCAO降低了p-AMPK/AMPK的比例,而多奈哌齐治疗恢复了AMPK的磷酸化水平(图5d,f)。在皮层和海马中,BCCAO降低了p-AKT/AKT的比例,然而,多奈哌齐治疗仅在皮层中恢复了AKT的磷酸化,在海马中未检测到AKT磷酸化的变化(图5e,g)。

图5.多奈哌齐降低BCCAO大鼠的ROS水平,激活皮层中的AMPK和AKT
结论
总之,多奈哌齐能够逆转血管性痴呆(VD)中的认知障碍和记忆功能障碍。在中枢神经系统(CNS)中,多奈哌齐减轻了神经元丢失和退化,保护了树突棘突触。多奈哌齐能够降低大脑中的活性氧(ROS)水平,激活AMPK和AKT通路,减少皮层中HDAC6的核转位并增加BDNF的表达,这表明通过HDAC6调节BDNF是一个潜在的治疗VD的靶点。
在该研究中,研究人员使用了赛昂斯大小鼠跳台记录系统(Sansbio,型号SA202)来进行实验操作。

大小鼠跳台记录系统(SA202)
大小鼠跳台记录系统既可观察药物对记忆过程的影响,也可观察对学习的影响,有较高的敏感性,尤适合于初筛药物。
该系统适合科研和教学使用,是各种增智健脑\提高记忆\抗衰老药物和保健品筛选以及神经系统药物实验开发研制必不可少的工具,该仪器用微电脑控制对老鼠下台行为有分辨能力,可设定测试时间,液晶显示和打印错误次数并记录每次跳下台的时间以及下台的潜伏期,并带短路报警断电功能,仪器是采用了分体式结构,方便了清理与保养。

产品特点
1、适用对象:小鼠或大鼠
2、跳台箱:6只动物同时实验
3、电流刺激:0-5毫安可调
4、软件可以记录:错误次数,前6次潜伏期
5、7寸电容式触摸屏(人机交互界面),界面友好,显示清晰、操作简单
6、自带微型打印机
7、每个通道独立计时,自动开始/结束
8、实验结果自动打印(更适合药厂、药检所等科研机构)
9、实验数据导出到电脑,便于统计分析
10、主机尺寸:长宽高:220×220×310mm,重量:6kg
11、大鼠:外观尺寸:950x300x360mm;活动箱尺寸:300x300x300mm;站台:直径:90mm,高:50mm
小鼠:外观尺寸:900x200x360mm;活动箱尺寸:150x150x300mm;站台:直径:40mm,高:50mm
12、电源输入:AC220V 50/60HZ,功率:24W