11 年
手机商铺
技术资料/正文
122 人阅读发布时间:2025-03-04 14:08

论文上线截图
长期应激的不良反应与神经精神疾病的发病和恶化相关,慢性应激暴露可显著改变大脑功能,导致焦虑和抑郁等情绪症状。除情绪症状外,患者还常出现认知缺陷等其他症状。应激相关症状的多样性对实现有效且持久的治疗提出了挑战。行为症状的多样性提示,应激下的不同表型可能由独立的神经环路元件介导。然而,目前尚不清楚不同脑区如何相互连接或这些环路如何导致特定的行为领域。因此,明确介导不同应激相关症状的神经环路机制可能最终促进创新治疗策略的开发。
本研究发现,小鼠基底前脑存在两个不同的胆碱能亚群,分别投射至背侧海马(dorsal hippocampus, dHPC)和腹侧海马(ventral hippocampus, vHPC)。这些亚群在输入组织、电生理特性、转录组特征以及对刺激正负效价的响应上均存在显著差异,并分别主导认知与情绪的调控。进一步发现,慢性应激可导致小鼠焦虑水平升高及认知功能受损,同时伴随vHPC胆碱能投射增强和dHPC投射抑制。通过化学遗传学激活dHPC投射或抑制vHPC投射,可有效缓解应激诱导的行为异常。此外,联合使用乙酰胆碱酯酶抑制剂多奈哌齐(donepezil)与vHPC区M1型毒蕈碱受体阻断剂,能够同时逆转应激引发的上述表型。这些数据揭示了不同的隔海马胆碱能环路在应激下独立介导特定症状的机制,为基于环路靶向治疗应激相关精神疾病提供了新策略。
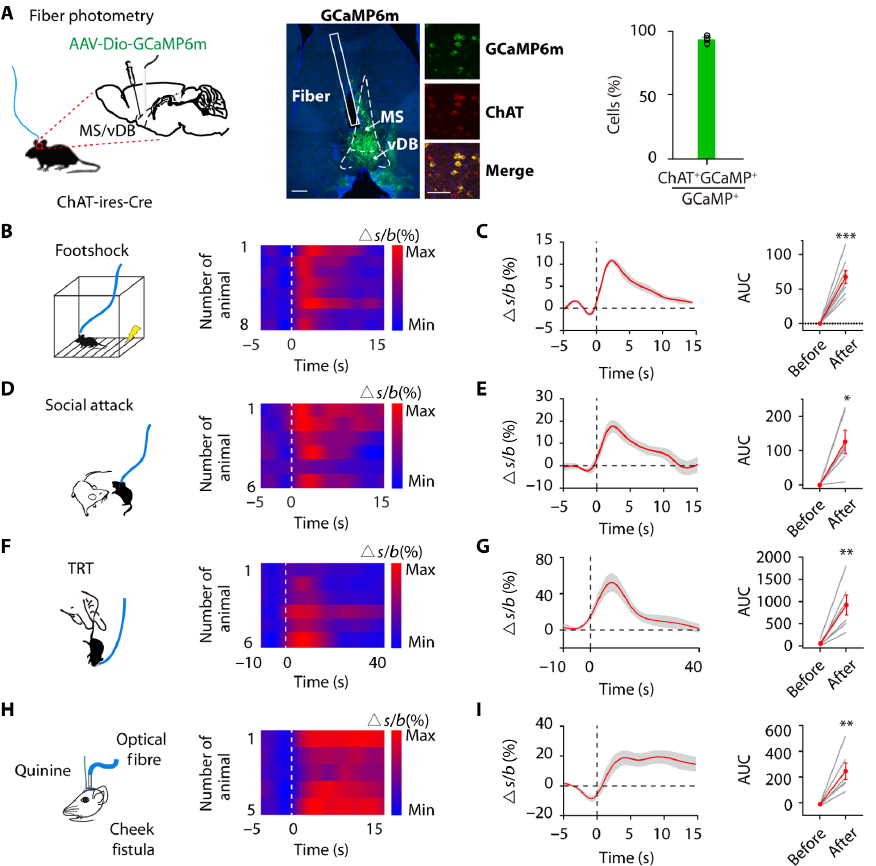
1. MS/vDB ChAT神经元传递负性效价信号
作者在ChAT-ires-Cre小鼠中通过病毒表达Cre依赖的GCaMP6m钙指示剂,并使用置于MS/vDB上方的光纤记录荧光信号变化(图1A)。组织学分析显示,在钙成像实验中,超过90%的GCaMP6m表达细胞与MS/vDB中的ChAT阳性细胞共定位(图1A)。
作者首先检测了在厌恶刺激下GCaMP6m荧光强度的变化。电击后和尾部束缚测试(TRT)中GCaMP6m信号迅速增强(图1B、C),表明神经元对物理刺激的反应增强(图1F、G)。随后,通过口腔导管向小鼠灌注奎宁溶液(5 mM,10 μl/0.5 s)(图1H),奎宁给药显著增强GCaMP6m荧光强度(图1H、I)。
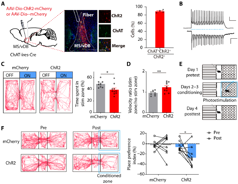
通过光遗传学激活MS/vDB ChAT神经元,作者研究了其在实时位置回避(RTPA)中的作用。蓝光刺激可有效激活MS/vDB ChAT神经元(图2B)。与对照组相比,ChR2表达动物对刺激室的偏好降低(图2C),且在刺激侧运动活性增加(图2D)。通过巴甫洛夫条件性位置厌恶实验评估光激活诱导的长期学习关联(图2E)。这些结果支持MS/vDB ChAT神经元激活编码负性效价。

图1. 厌恶刺激引起MS/vDB ChAT神经元活动

图2. 激活MS/vDB ChAT神经元诱导位置回避
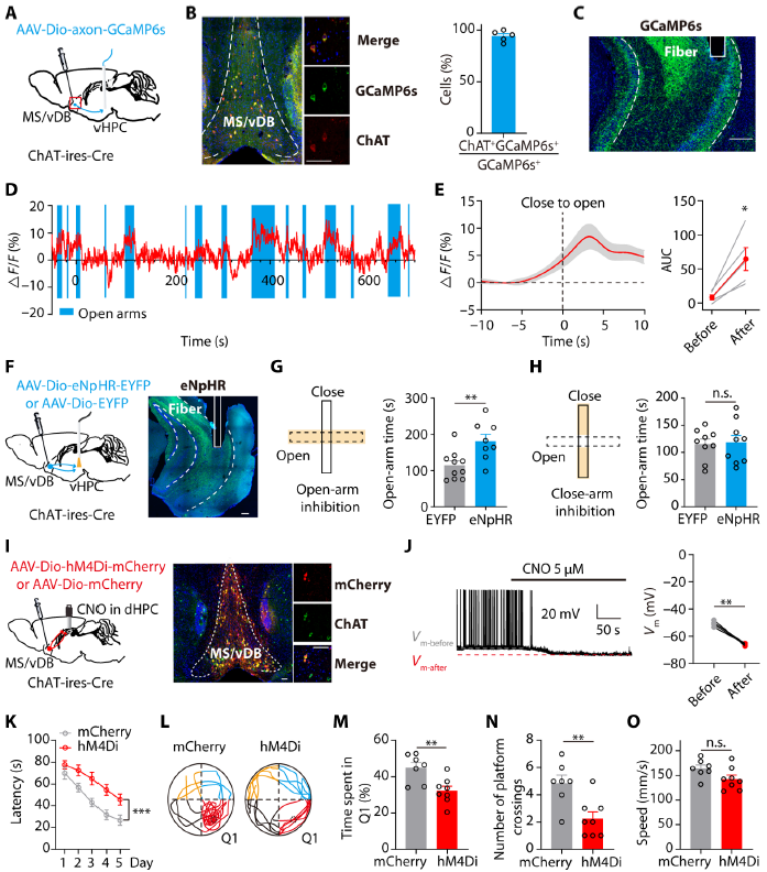
2. MS/vDB ChAT神经元处理并调控焦虑状态
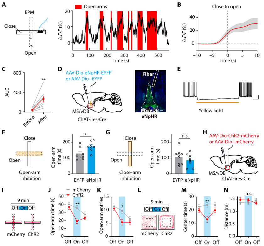
上述发现提示MS/vDB ChAT神经元活性增强可诱发动物的防御反应。为探究其在自发回避行为中的作用,作者在高架十字迷宫(EPM)中记录其活性。小鼠进入焦虑性开放臂前,MS/vDB ChAT神经元活性升高,并在探索开放臂期间持续增强(图3A-C),表明这些神经元更倾向于编码焦虑相关特征。
仅在开放臂探索时抑制MS/vDB ChAT神经元,可显著延长小鼠在开放臂停留时间(图3F),而闭合臂抑制无此效应(图3G)。光激活MS/vDB ChAT神经元发现ChR2组小鼠开放臂探索时间和进入次数减少(图3I-K),OFT测试中中心探索时间减少(图3L-M)。这些结果表明,MS/vDB ChAT神经元活性可作为焦虑状态的信号和调控因子。

图3. MS/vDB ChAT神经元处理和调节类焦虑行为
3. MS/vDB ChAT神经元存在投射至dHPC和vHPC的独特亚群
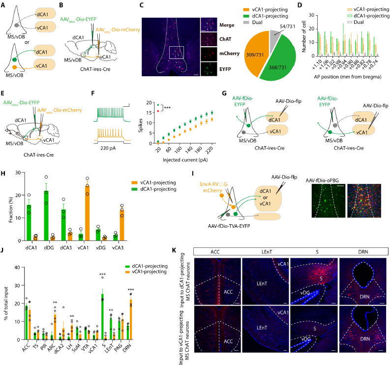
为了确定投射到dHPC和vHPC的MS/vDB ChAT神经元是否为同一实体或不同实体,作者将Cre诱导的、逆行运输的病毒载体分别注射到背侧CA1(dCA1)(AAVretro-Dio-EYFP)和腹侧CA1(vCA1)(AAVretro-Dio-mCherry)中(图4B)。作者观察到投射到dCA1和vCA1区域的神经元群体有明显的,且几乎没有重叠(图4C)。
作者随后检查了这些不同亚群的ChAT神经元的输出区域(图4G)。对海马内轴突纤维的分析显示,投射到dCA1的MS/vDB ChAT神经元以相似的程度投射到dCA1、背侧齿状回(dDG)和dCA3,而投射到vCA1的MS/vDB ChAT神经元主要支配vCA1和vCA3(图4H)。由于dCA1或vCA1投射的MS/vDB ChAT神经元在海马中的靶点可以分为背侧和腹侧两组,因此,投射到dCA1的MS/vDB ChAT神经元将被称为ChATMS/vDB-dHPC神经元,投射到vCA1的MS/vDB ChAT神经元将被称为ChATMS/vDB-vHPC神经元。

图4. 不同亚群的MS/vDB ChAT神经元投射到dCA1和vCA1
4. MS/vDB胆碱能输入分别调控vHPC和dHPC介导的焦虑样行为与空间学习
作者接下来研究了来自MS/vDB到vHPC的胆碱能纤维的活动(图5A)。组织学分析显示,在MS/vDB中,超过90%的GCaMP6s阳性细胞与ChAT阳性细胞共定位(图5B)。在vHPC区域上方植入了光纤(图5C)。来自EPM的记录数据显示,在小鼠进入开放臂之前,MS/vDB-vHPC ChAT纤维迅速激活,并且在小鼠探索开放臂期间这些纤维表现出更高的活动性(图5D和E)。
结果表明,在开放臂探索期间,而不是在封闭臂探索期间,选择性抑制来自MS/vDB-vHPC的胆碱能投射,有效地减轻了EPM中的开放臂回避行为(图5G和H)。综上所述,这些观察结果表明,MS/vDB对vHPC区域的胆碱能输入通过释放ACh调节焦虑样行为。同样的道理,MS/vDB-dHPC的胆碱能投射可以独立介导焦虑样行为和空间学习。

图5. MS/vDB对vHPC和dHPC的胆碱能输入分别调节类焦虑行为和空间学习
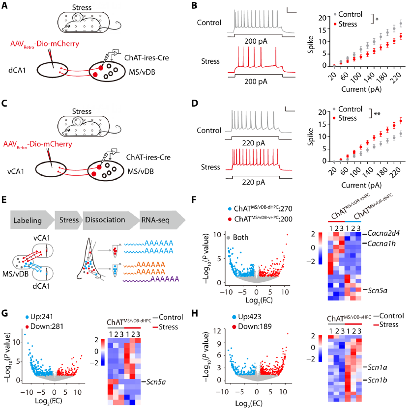
5. 慢性束缚应激诱导ChATMS/vDB-dHPC和ChATMS/vDB-vHPC神经元的电生理与转录适应性差异
作者研究了在病理性应激下,ChATMS/vDB-dHPC和ChATMS/vDB-vHPC神经元的活动是否发生了改变。在应激小鼠中,由去极化引起的ChATMS/vDB-vHPC神经元的放电活动显著增加(图6B)。并证明慢性应激损害了ChATMS/vDB-dHPC神经元的固有兴奋性(图6C和D)。总体而言,作者的电生理学发现表明,接受慢性应激的动物表现出增强的ChATMS/vDB-vHPC神经元活动和降低的ChATMS/vDB-dHPC神经元活动。慢性应激后,在ChATMS/vDB-dHPC神经元中,8个离子通道基因上调,5个离子通道基因下调。结果表明,慢性应激后电生理变化的机制可能涉及差异表达的候选离子通道基因。

图6. ChATMS/vDB-dHPC与ChATMS/vDB-vHPC神经元对慢性束缚应激表现出差异化的电生理及转录适应性
6. 调控特定隔海马胆碱能环路可逆转应激诱导的症状
为了进一步研究慢性应激诱导的ChATMS/vDB-vHPC神经元的过度活跃和ChATMS/vDB-dHPC神经元的迟缓是否分别导致焦虑水平升高和认知功能障碍,作者通过化学遗传学手段拮抗这两条通路中的变化。化学遗传学激活MS/vDB-dHPC胆碱能投射缓解了在Morris水迷宫(MWM)中观察到的空间学习和记忆能力的下降(图7C至F)。另一方面,通过hM4Di抑制MS/vDB-vHPC胆碱能投射逆转了应激诱导的焦虑样行为(图7G至K)。这些数据表明,慢性应激诱导的不同隔海马胆碱能回路的异常活动可能分别调节情绪和认知障碍。

图7. 操纵不同的中隔-海马胆碱能通路可以挽救由慢性压力引起的记忆缺陷和焦虑样行为
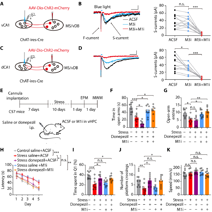
7. AChEIs联合阻断M1可改善应激小鼠的认知缺陷和焦虑样行为
作者接下来研究了是否可以通过靶向基于回路的胆碱能信号通路来挽救应激诱导的行为缺陷。通过全细胞膜片钳记录检查M1和M3受体对这两种投射介导的突触传递的作用(图8A和C)。光诱导的ACh释放引发了dCA1和vCA1锥体细胞中的烟碱型内向电流和毒蕈碱型内向电流(图8B和D)。在vCA1区域,M1受体拮抗剂(M1i)而非M3受体拮抗剂(M3i)抑制了光诱导的毒蕈碱型内向电流(图8B)。在dCA1区域,毒蕈碱型内向电流可以被M3i或M1i抑制(图8D)。这些观察结果表明,M1受体对于MS/vDB-vHPC胆碱能通路至关重要,而dCA1胆碱能投射的突触后兴奋性效应由M1和M3受体共同介导。
接下来,作者研究了多奈哌齐和M1i的联合应用是否可以改善应激小鼠的认知和情绪障碍(图8E)。在EPM测试中,作者观察到多奈哌齐的给药加剧了应激小鼠的焦虑状态。然而,单独或与多奈哌齐联合将M1i注入vHPC区域,有效地改善了应激小鼠的焦虑样行为(图8F和G)。在Morris水迷宫(MWM)测试中,单独或与M1i联合给药多奈哌齐改善了应激诱导的认知障碍;然而,在接受M1i注入vHPC区域的应激组中未观察到改善(图8H至K)。因此,这些结果表明,多奈哌齐和M1的联合给药可以有效地逆转慢性应激引起的情绪和认知缺陷。

图8. 乙酰胆碱酯酶联合阻断M1受体可改善应激小鼠的认知缺陷和焦虑样行为
结论
通过靶向胆碱能信号通路,作者可以改善应激诱导的情绪和认知障碍。这些发现可能为开发针对应激相关障碍的特定回路的治疗方法提供见解。此外,对胆碱能回路的侵入性调节需要进一步研究如何通过药物靶向dHPC和vHPC中不同的ACh受体,以治疗应激相关的情绪和认知缺陷。
MORRIS水迷宫
Morris水迷宫( MWM)实验是一种强迫实验动物(大鼠、小鼠)游泳,学习寻找隐藏在水中平台的一种实验,主要用于测试实验动物对空间位置感和方向感(空间定位)的学习记忆能力。
