11 年
手机商铺
技术资料/正文
179 人阅读发布时间:2025-02-27 12:59

论文上线截图
肥胖个体中肌肉蛋白降解加速,导致肌肉质量下降。Atg7在调节蛋白质稳定性和功能方面发挥着关键作用,既通过依赖自噬的方式,也通过独立于自噬的途径。随着肥胖的发展,肌肉组织中Atg7的表达逐渐上升。尽管如此,在肥胖促进肌肉质量下降中Atg7的确切影响和机制仍然不确定。本研究旨在阐明Atg7在肥胖诱导的肌肉质量下降背景下的作用及其潜在机制。
在本研究中,作者建立了高脂饮食诱导的肥胖小鼠模型(DIO),并通过腺相关病毒传递短发夹RNA来敲低腓肠肌中的Atg7(shAtg7)。然后作者检查肥胖患者和小鼠腓肠肌组织中Atg7和肌肉蛋白降解标志物的表达。为了进一步研究Atg7的影响,作者在C2C12和HSkMC细胞中,在Atg7存在或不存在的情况下,评估了骨骼肌细胞直径和肌肉蛋白降解途径。
高脂饮食的摄入以及脂质诱导的效应导致Akt信号的抑制,进而促进了FoxO3a介导的转录,增加了肌肉细胞中Atg7的水平。过量的Atg7抑制了Akt的磷酸化,导致FoxO3a的循环激活,并加剧了由肥胖调节的肌肉质量下降。因此,Atg7作为一个调节点,决定了由肥胖引起的肌肉质量下降。
这项研究的发现具有重要意义,揭示了Atg7在调节肥胖触发的肌肉质量下降中的关键作用,并为这一背景下的临床干预提供了潜在的靶点。
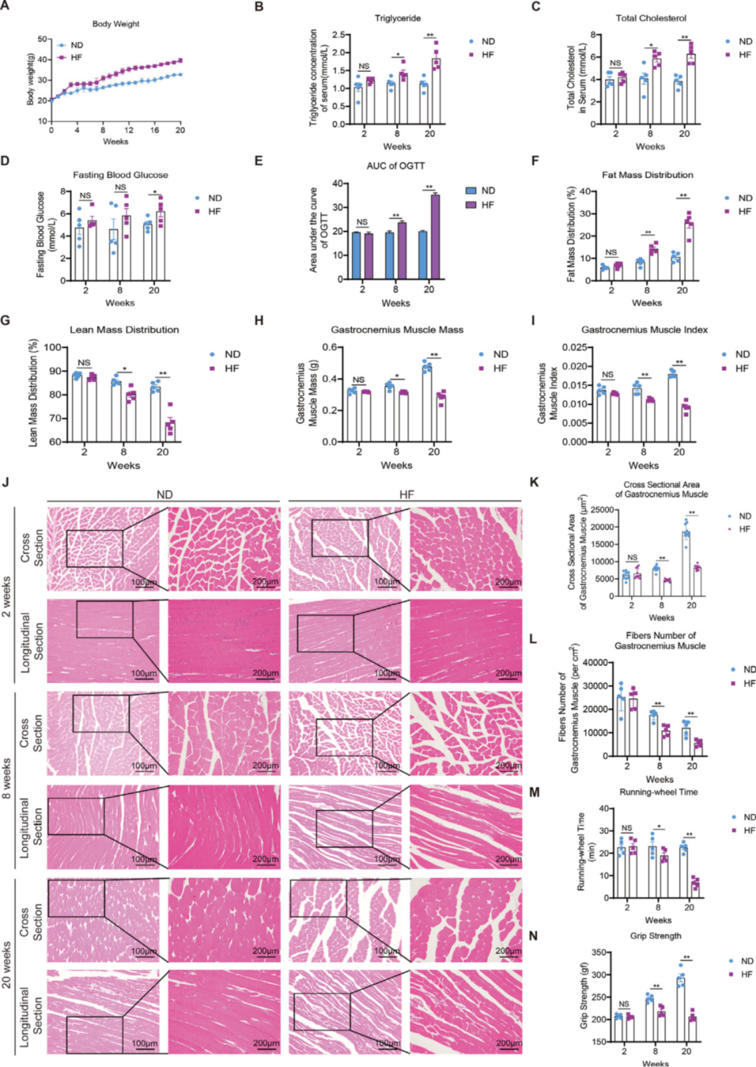
1. 高脂饮食促进代谢紊乱和肌肉质量下降
在作者的研究中,作者采用了高脂饮食诱导的肥胖模型来研究肥胖可能导致的肌肉质量下降。肥胖小鼠模型在食用高脂饮食后体重显著增加,伴随着甘油三酯和总胆固醇水平的升高(图1A-C)。此外,空腹血糖水平显著增加(图1D)。口服葡萄糖耐量测试显示,在高脂饮食消费8周后出现显著损害(图1E)。因此,随着长时间接触高脂饮食,代谢紊乱加剧。
作者进一步评估了高脂饮食(HFD)对小鼠腓肠肌形态的影响。接受高脂饮食的小鼠的腓肠肌重量和肌肉指数显著低于正常饮食八周的小鼠,腓肠肌肌纤维数量显著减少,高脂饮食了肌肉抓握力和耐力显著降低(图1H-N)。总之,作者的发现表明,高脂饮食有潜力引起肌肉质量下降和肌肉功能的相应下降。

图1. 高脂肪饮食会导致代谢紊乱和肌肉量下降
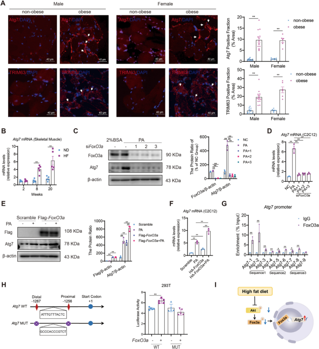
2. 高脂饮食(HFD)刺激FoxO3a转录活性并增加肌肉中Atg7的表达
作者研究了喂养高脂饮食(HFD)的小鼠腓肠肌中Atg7的表达,以确定Atg7是否在肥胖触发的肌肉质量下降中发挥作用。作者观察到,在喂养HFD长达20周的小鼠的腓肠肌中,肌肉蛋白降解的关键抑制因子Akt显著失活(图2A-B)。同时,MyHC水平显著降低(图2A)。FoxO3a的激活,表现为p-FoxO3a与FoxO3a比率的降低(图2A)。在喂养HFD长达20周后,Atg7的表达及其下游因子,从LC3 I型到II型的转变,在腓肠肌中显著增加。此外,p62水平在喂养HFD的小鼠的腓肠肌中升高。
在小鼠中,喂养HFD长达20周后,腓肠肌中Atg7的mRNA表达显著增加(图3B)。此外,在棕榈酸刺激的C2C12细胞中,Atg7的表达增加(图3C)。为了探究HFD诱导的骨骼肌中Atg7表达增加是否依赖于FoxO3a,作者在C2C12细胞中过表达和敲低FoxO3a,并在棕榈酸处理后检测Atg7的mRNA和蛋白水平(图3C-F)。结果表明,FoxO3a水平的变化与Atg7水平的增加呈正相关(图3C-F),表明FoxO3a是介导HFD诱导的骨骼肌中Atg7水平增加的重要转录因子。

图2. 高脂肪饮食阻断自噬溶酶体途径,但增加Atg7在肌肉中的表达

图3. 高脂肪饮食刺激FoxO3a转录活性,增加肌肉中Atg7的表达
3. 敲低腓肠肌中的Atg7可以缓解高脂饮食引起的肌肉质量下降
为了研究Atg7在高脂饮食(HFD)引起的肌肉质量下降中的作用,作者使用shAtg7腺相关病毒注射来敲低腓肠肌中的Atg7。作者的目标是通过检查肌肉形态、质量和功能来评估Atg7对肥胖相关肌肉质量下降的影响。结果表明,敲低Atg7可以减轻HFD引起的腓肠肌横截面积和肌纤维数量的减少(图4A, 4C-D),增加了快速和慢速骨骼肌的数量,并改善了从II型到I型肌纤维的转变(图4B-E)。瘦体质量分布、腓肠肌质量和指数的分析表明,敲低Atg7挽救了HFD引起的这些参数的下降(图5A-C)。肌肉抓握力和耐力的评估显示,敲低Atg7可以减轻HFD喂养小鼠的肌肉耐力和握力的损失(图5D-F)。此外,敲低腓肠肌中的Atg7增加了HFD喂养小鼠中p-FoxO3a与FoxO3a的比率,导致TRIM63蛋白表达的降低(图5G)。因此,敲低腓肠肌中的Atg7改善了胰岛素抵抗,增加了p-Akt与Akt的比率,并进一步增强了MyHC的表达,最终缓解了HFD引起的肌肉质量下降。
作者进一步验证了Atg7在棕榈酸刺激的C2C12细胞中促进肌蛋白降解的作用。Atg7的过表达加剧了棕榈酸诱导的Akt失活,并促进了肌蛋白降解(图6A,E)。相反,敲低Atg7阻止了棕榈酸诱导的Akt失活和肌蛋白降解(图6C,G)。这一观察结果证实了Atg7在通过非自噬途径介导肥胖触发的肌肉质量下降中的特殊性。总之,敲低腓肠肌中的Atg7缓解了肥胖触发的肌肉质量下降,强调了Atg7在这一过程中通过非自噬途径的关键作用。

图4. 抑制腓肠肌Atg7可减轻高脂饮食引起的形态变性

图5. 降低腓肠肌中的Atg7可以改善因高脂肪饮食而受损的肌肉质量和功能

图6. 敲低C2C12细胞中的Atg7可减轻棕榈酸诱导的肌蛋白降解
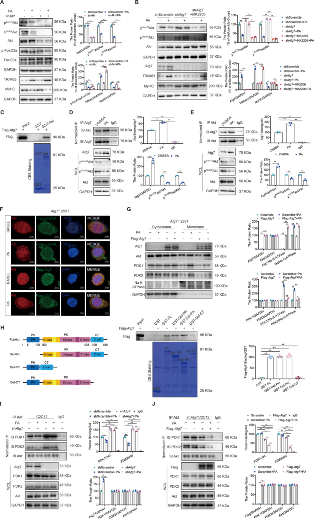
4. Atg7与Akt相互作用以抑制其激活并加速肌蛋白降解
Akt是一个关键的胰岛素调节激酶,它调节葡萄糖转运并维持骨骼肌中的肌蛋白稳态。已有研究表明,高脂饮食(HFD)对肌肉组织中Akt的激活产生负面影响,长期摄入HFD可以抑制Akt活性。作者进一步调查了Atg7在肥胖触发的肌萎缩中是否调节Akt活性。发现敲低Akt可以促进棕榈酸诱导的肌肉蛋白降解途径(FoxO3a/TRIM63)的激活(图7A)。为了深入探究这一机制,作者用Akt磷酸化抑制剂MK2206处理敲低Atg7的C2C12细胞,并观察到抑制Akt磷酸化可以抵消由Atg7敲低引起的肌蛋白降解抑制(图7B),棕榈酸刺激增强了Atg7与Akt之间的相互作用(图7D-E)。这表明Atg7似乎对Akt激活有抑制作用,这种抑制通过Atg7与Akt之间的相互作用得到加强,这一过程被棕榈酸刺激促进。
作者进行了一系列实验来探究Atg7在棕榈酸刺激下通过Akt抑制机制。作者构建了一个截短的Akt质粒并进行了GST拉下实验,以验证Atg7与Akt的结合位点。在删除Akt的C末端域后,Atg7与Akt的结合显著减少,对应于Akt的PDK1和PDK2结合域(图7H)。作者的发现表明,棕榈酸刺激的Atg7通过结合Akt的C末端域抑制PDK1和PDK2激活Akt,从而促进Akt失活以及在肥胖触发的肌肉质量下降中观察到的肌萎缩。

图7. 棕榈酸刺激下Atg7水平升高通过与Akt的c端结构域相互作用抑制Akt磷酸化
结论
总之,作者的研究阐明了在肥胖诱导的肌肉质量下降过程中肌肉组织中Akt/FoxO3a/Atg7调节环路的功能障碍。这种功能障碍是由脂毒性引起的Akt磷酸化减少引发的,随后导致FoxO3a的激活,FoxO3a是一个关键的转录因子,调节肌蛋白降解和Atg7表达的增加。Atg7的诱导进一步抑制Akt活性,并增强FoxO3a的转录活性,形成一个恶性循环,加速肌蛋白降解。本研究仅关注在高脂饮食或持续脂肪诱导条件下肌肉萎缩的发病机制,这些发现是否可以推广到其他类型的肌肉萎缩需要进一步研究。
在该研究中,研究人员使用了赛昂斯转棒疲劳仪(Sansbio,型号SA102)来进行实验操作。

转棒疲劳仪(SA102)
转棒式疲劳仪主要用于运动协调性、平衡感测试,抗疲劳药物筛选和鉴定检测。将动物放置在滚筒中央的转棒上,为了避免滑落,动物需要调整平衡,随转棒转动而跑动。动物坚持的时间作为实验指标,如果动物掉落,仪器会自动记录这只动物的坚持时间以及滑落瞬间的速度。
在帕金森病症、酒精依赖、亨廷顿病症、智力发育、运动失调和老年痴呆、药物评价等研究方向上,动物在转棒式疲劳仪上的运动能力被认为是非常重要的指标;另外,该仪器还可用来观察药物对骨骼肌的松弛作用和对中枢神经抑制作用,通过大鼠在棒上的运动时间来测定降低协调运动的程度来判定药物有无骨骼松弛作用。

1. 真彩触屏,操作简单,运行流畅;
2. 转速范围:0.1-100r/min,调整度:0.1r/min;
3. *带匀加速功能,加速时间可调节,加速时间调节范围:0-100min;
4. *预实验功能,防掉头,优先进入实验状态,此功能还可满足以指定速度为起始点的实验需求;
5. 支持6只小鼠或者4只大鼠同时试验;
6. 大鼠转棒直径60mm,小鼠转棒直径30mm;
7. 实验时间设定范围:1-9999min;
8. *支持每个通道独立开始计时,减少因放动物造成的时间差;
9. 数据显示:实时显示在棒时间、运动圈数/路程、转速、加速度,实时显示运动曲线;
10. 数据记录:每个通道独立计时,单独检测、自动结束;
11. *多流程控制功能,在实验时间内,可设置多种运动模式(匀速、匀加速、匀减速、混合模式加减速等多种模式速度要求控制),可以设置在任意时间段内的运动模式;
12. 实验结果可以用U盘直接导出;
13. 控制电器尺寸,长宽高:270×300×130mm,重量:3.4kg,功率60W;
14. 小鼠箱体尺寸:510×280×350mm , 大鼠箱体尺寸:510×280×570mm。