11 年
手机商铺
技术资料/正文
164 人阅读发布时间:2025-02-25 13:06

论文上线截图
经历有害刺激或参与攻击性行为会干扰大脑中正在进行的神经活动,影响内在状态和身体稳态。长期暴露于应激源可能导致不良情绪影响和病理性状。外侧隔核(LS)是参与应激反应和焦虑的前脑区域,同时也涉及恐惧、社交性、摄食和空间记忆。
外侧隔核(LS)内的抑制性神经回路在调节情绪和应激反应中发挥关键作用。尽管胶质细胞可以调节这些回路,但星形胶质细胞对LS神经回路及其功能的影响仍然在很大程度上未被探索。在此,作者证明了在雄性和雌性小鼠中,星形胶质细胞对厌恶的感官和社交刺激的反应表现为细胞内钙离子(Ca²⁺)水平的增加。这种星形胶质细胞的Ca²⁺升高通过A1R介导的信号传导减少背侧(LSd)和中间LS(LSi)的兴奋性突触传递,从而抑制邻近的LS神经元,并通过A2AR介导的信号传导增强LSi的抑制性突触传递。同时,星形胶质细胞降低了对远处LS神经元的抑制性影响。在LSd中,星形胶质细胞促进社交回避和焦虑,以及在社交应激下的雄性小鼠心率的增加。相比之下,LSi中的星形胶质细胞有助于未应激雄性小鼠心率的升高和血液皮质酮水平的上升。这些结果表明,LS内星形胶质细胞与神经元之间的动态相互作用调节了对压力的生理和行为反应。
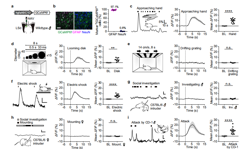
1. 外侧隔核(LS)星形胶质细胞对厌恶的感官刺激和社交刺激做出反应
作者利用星形胶质细胞特异性标记物S100β和胶质纤维酸性蛋白(GFAP)的两种抗体进行免疫荧光染色,描绘了外侧隔核(LS)内星形胶质细胞的分布。S100β⁺细胞在LS中均匀分布,但GFAP⁺细胞相对集中在背外侧隔核(LSd)。
随后,作者利用光纤光度法检测了LS星形胶质细胞的细胞内Ca²⁺水平(图1a)。LSd星形胶质细胞对GCaMP6f表达小鼠的外部运动表现出Ca²⁺瞬态反应(图1c)。此外,LSd星形胶质细胞对模仿空中捕食者接近的视觉刺激也表现出反应(图1d)。然而,它们对中性视觉刺激(缓慢运动的光栅)没有反应(图1e)。LSd星形胶质细胞还对足部电击作出反应(图1f)。
在社交互动的吸引阶段(包括接近、探索或爬跨入侵者,无论是雄性还是雌性)期间,LSd星形胶质细胞未表现出Ca²⁺变化(图1g、h)。相反,当GCaMP6f表达雄性小鼠被CD-1或C57BL/6雄性攻击者攻击时,检测到Ca²⁺的快速升高(图1i)。综上所述,LSd星形胶质细胞选择性地对危险、恐怖和应激性刺激作出反应,而对中性和奖励性刺激以及社交互动的吸引阶段均无反应。即LS星形胶质细胞选择性地对具有强烈负性价值的刺激作出反应。

图1. 外侧隔核(LS)星形胶质细胞对特定的厌恶感官刺激和社交刺激做出反应
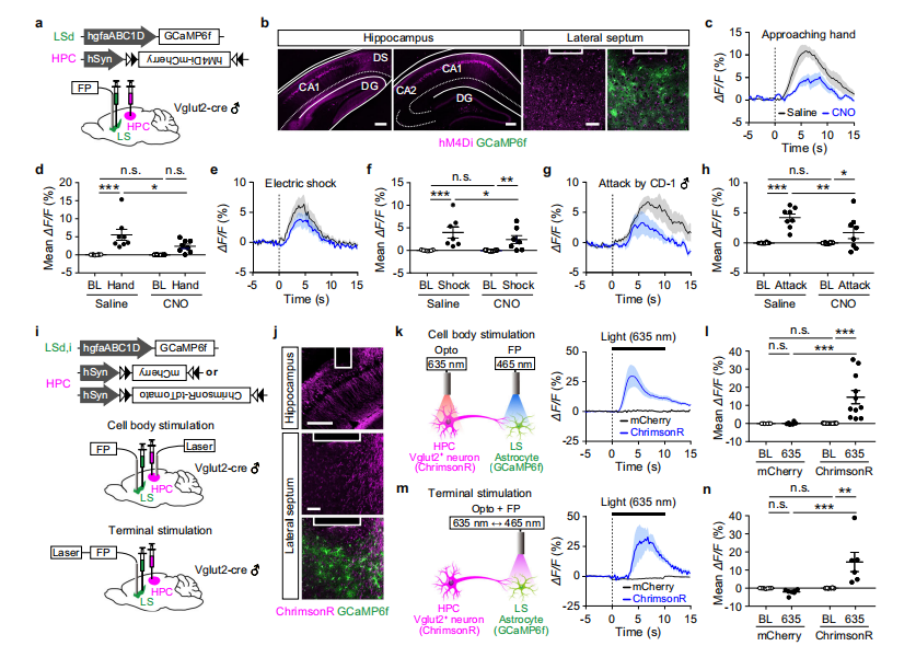
2. 星形胶质细胞对厌恶刺激的反应需要海马对外侧隔核(LS)的输入
为了阐明外侧隔核(LS)星形胶质细胞在暴露于厌恶刺激后产生Ca²⁺反应的机制,作者推测投射到LS的神经元输入驱动了星形胶质细胞的反应。作者使用一种表达hEF1α启动子驱动的mCherry的逆行AAV,可视化投射到LS的脑区。根据这些脑区的mCherry荧光模式以及它们在应激反应中已知的作用,作者重点关注海马(HPC)、下边缘皮层(IL)和外侧下丘脑(LHA)。
接下来,作者通过化学遗传学抑制候选上游区域的神经元(图2a、b)。沉默背侧海马的兴奋性神经元显著降低了由作者测试的厌恶刺激引起的LSd星形胶质细胞的Ca²⁺瞬态幅度,表明海马输入对星形胶质细胞对这些刺激的反应有贡献(图2c-h)。
作者在背侧CA1神经元中表达了光遗传激活剂(图2i、j),增加了LS星形胶质细胞的Ca²⁺水平(图2k、l)。通过光刺激LS中表达ChrimsonR的神经末梢,也可以触发星形胶质细胞的反应(图2m、n)。综合这些结果表明,海马对LS星形胶质细胞Ca²⁺水平的增加有贡献。

图2. 海马对外侧隔核(LS)的输入是LS星形胶质细胞产生Ca²⁺反应所必需的
3. 外侧隔核背侧(LSd)和中间外侧隔核(LSi)的星形胶质细胞通过激活神经元上的腺苷受体来抑制邻近神经元
为了研究星形胶质细胞中升高的Ca²⁺水平对外侧隔核(LS)神经元活动的影响,作者通过化学遗传学在隔核切片中记录了LS神经元的活动(图3a、b)。hM3Dq介导的LSd星形胶质细胞操纵降低了这些神经元的自发兴奋性突触后电流(sEPSCs)频率,但对自发抑制性突触后电流(sIPSCs)没有明显影响(图3c、d)。相比之下,对LSi星形胶质细胞进行相同的操纵不仅降低了sEPSCs的频率,还增加了周围神经元的sIPSCs频率。此外,在用CNO处理含有表达hM3Dq的LSi星形胶质细胞的LS切片后,与未经CNO处理的组相比,LSi神经元的sEPSCs和sIPSCs的幅度增加。然而,这些增加与表达mCherry的组相比并不具有统计学意义(图3e、f)。这些发现表明,星形胶质细胞对附近的LS神经元具有抑制作用,同时减少了对远处神经元的抑制影响。
作者推测腺苷受体调节LS星形胶质细胞的反应。腺苷A1受体(ADORA1或A1R)拮抗剂DPCPX逆转了LSd和LSi神经元中sEPSCs频率的降低,而腺苷A2A受体(ADORA2或A2AR)拮抗剂KW6002逆转了LSi神经元中sIPSCs频率的增加(图4a–d)。这一结果表明,星形胶质细胞介导的sIPSCs增加依赖于突触前机制。LS星形胶质细胞通过激活不同的腺苷受体亚型,对突触前输入进行特定亚区差异性调节,从而抑制LS神经元。


图3. 星形胶质细胞通过调节外侧隔核(LS)中的突触传递抑制邻近神经元

图4. 星形胶质细胞通过腺苷受体介导对外侧隔核(LS)中突触传递的调节作用
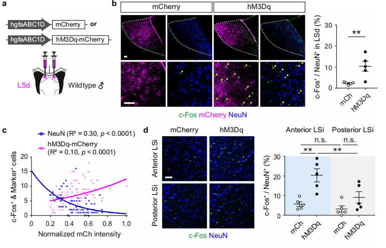
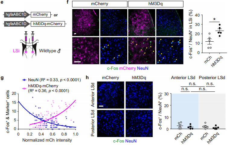
4. 星形胶质细胞在hM3Dq表达低或缺失的区域诱导LS神经元的兴奋
作者检测了在用hM3Dq化学遗传刺激外侧隔核背侧(LSd)或中间外侧隔核(LSi)的星形胶质细胞后,外侧隔核(LS)中c-Fos的表达情况(图5a、e)。与表达mCherry的对照小鼠相比,经过hM3Dq操纵的LSd星形胶质细胞的小鼠的LS切片中,LSd区域的c-Fos免疫反应性星形胶质细胞和神经元数量显著更高(图5b)。详细分析显示,LSd星形胶质细胞中的c-Fos表达主要定位于hM3Dq高表达的区域。相比之下,LSd神经元中的c-Fos表达主要出现在hM3Dq表达低或缺失的区域(图5c)。大多数c-Fos免疫反应性神经元位于前部LSi(图5d)。同样,操纵LSi星形胶质细胞可诱导LSi神经元中的c-Fos表达(图5e–g)。与LSd星形胶质细胞不同的是,操纵LSi星形胶质细胞未能诱导LSd神经元中的c-Fos表达(图5h)。这些结果表明,LSd和LSi中的星形胶质细胞抑制了邻近神经元在LS中的兴奋,同时促进了同一或相邻LS亚区中远处神经元的激活。


图5. 外侧隔核(LS)星形胶质细胞在hM3Dq表达低或缺失的LS区域诱导神经元c-Fos表
5.外侧隔核(LS)星形胶质细胞的亚区定位使其能够产生特定的应激反应
为了研究外侧隔核(LS)亚区星形胶质细胞中细胞内Ca²⁺增加的生理和行为后果,作者随后将表达由hgfaABC1D启动子驱动的hM3Dq或mCherry的腺相关病毒(AAV)注射到LSd或LSi(图6a、i)。在给予CNO后,表达hM3Dq的LSi星形胶质细胞的小鼠表现出心率增加和血液皮质酮水平升高(图6b、c)。
相比之下,在未应激小鼠中,通过hM3Dq激活LSd星形胶质细胞并未明显改变心率、血液皮质酮水平、埋石等行为(图6i–l)。当小鼠接受SSDS时,hM3Dq介导的操纵在旷场和高架十字迷宫测试中表现出增强的焦虑样行为,以及对新攻击者的社交回避。组织学分析显示,联合的星形胶质细胞hM3Dq操纵和SSDS在LSd神经元中增加了c-Fos的诱导(图6m-r)。总结来说,LSi中的星形胶质细胞可以在无应激经验的小鼠中产生交感反应和应激激素释放,而它们对行为的影响。另一方面,LSd中的星形胶质细胞在未应激条件下并不影响交感或激素反应,但在接受SSDS的小鼠中促进心率增加,以及焦虑和社交回避行为。


图6. 星形胶质细胞根据其在LS中的亚区定位,对特定的应激反应方面做出反应
6.由急性和慢性社交挫败应激诱导的社交回避需要外侧隔核背侧(LSd)的星形胶质细胞
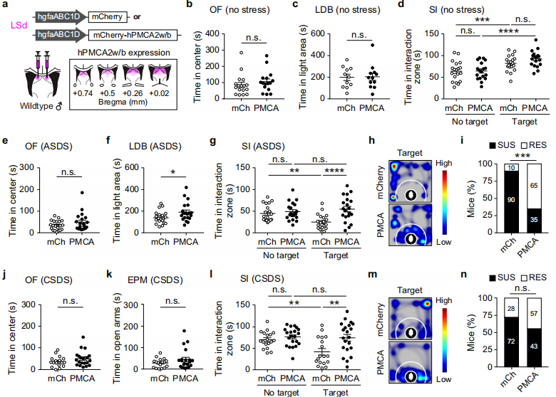
随后,作者研究了抑制外侧隔核(LS)星形胶质细胞中Ca²⁺增加对应激和厌恶刺激的行为反应的影响(图7a)。在未应激小鼠中,星形胶质细胞中hPMCA2w/b的表达并未显著改变由威胁引发的回避或防御行为、社交互动或焦虑水平(图7b–d)。相比之下,在接受急性社交挫败应激(ASDS)的小鼠中,通过hPMCA2w/b操纵LSd星形胶质细胞减轻了旷场测试中的焦虑样行为,并减少了社交回避(图7e–h)。在LSd星形胶质细胞中过表达hPMCA2w/b也减轻了慢性社交挫败应激(CSDS)诱导的社交回避(图7j–n)。这些结果表明,LSd星形胶质细胞在介导急性和慢性社交挫败应激期间的社交回避以及参与应激诱导的焦虑中发挥着重要作用。

图7. 外侧隔核背侧(LSd)的星形胶质细胞对由急性和慢性社交挫败应激引起的社交回避是必需的
结论
在这里,作者展示了外侧隔核(LS)中的星形胶质细胞以空间限制的方式调节特定的应激反应。此外,作者揭示了星形胶质细胞通过亚区特异性的抑制和激活机制影响LS神经元的活动。

旷场实验箱
旷场实验箱是一种广泛应用于心理学、神经科学和药理学领域的经典行为学实验装置,主要用于评估实验动物的自发活动、探索行为、焦虑反应及空间认知能力。
高架十字迷宫
高架十字迷宫是利用动物对新异环境的探究特性和对高悬敞开臂的恐惧形成矛盾冲突行为来考察动物的焦虑状态。广泛应用于新药开发、药理学、毒理学、预防医学、神经生物学、动物心理学等多个领域。
