11 年
手机商铺
技术资料/正文
137 人阅读发布时间:2025-02-21 13:07

论文上线截图
骨骼肌是最大的器官,占健康体重个体体重的约40%,对于代谢健康和运动至关重要。在禁食或耐力跑步中,必须节省葡萄糖以维持生存。禁食会导致危及生命的肌肉蛋白分解和萎缩,而耐力运动则导致肌肉质量增加。在野外,代谢疾病很少见,昼夜节律作为一种有效的策略,协调禁食和体力活动,以实现生存和健康。
然而,目前尚不清楚饮食时间如何调节体能耐力和肌肉的昼夜节律。在这里,作者展示了与随意进食或夜间/清醒时间限制性进食相比,白天/睡眠时间限制性进食(DRF)在雄性和雌性小鼠中增强了跑步耐力。在全身或肌肉中消除昼夜节律时钟会取消DRF的运动调节效应。多组学分析显示,与夜间/清醒时间限制性进食相比,DRF强烈地调节以线粒体氧化代谢为中心的昼夜节律。值得注意的是,特异性敲低肌肉肌细胞脂滴蛋白perilipin-5完全模仿了DRF在增强耐力、增强氧化生物能量学和输出循环能量底物的节律性方面的作用。总的来说,此工作确定了一种增强跑步耐力的有效饮食方案,而无需事先进行运动,同时也提供了一个由饮食时间调节的肌肉昼夜节律生物学的多组学图谱。
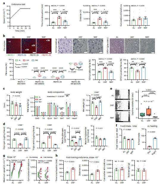
1. 白天/睡眠时间限制性喂养增强了久坐和训练有素的小鼠的跑步耐力
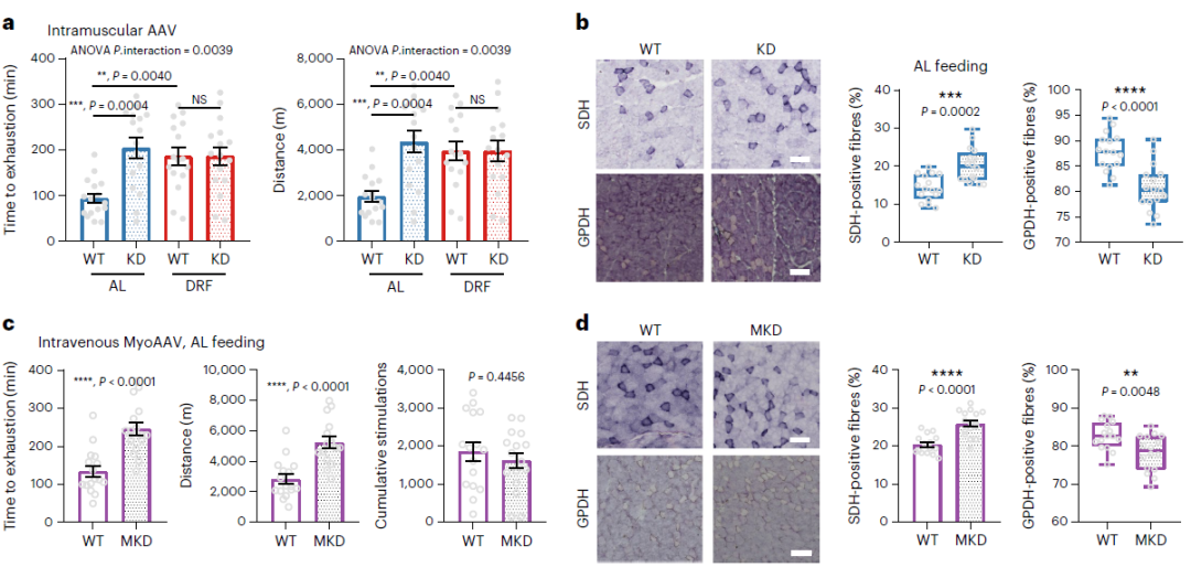
为了探索饮食时间如何调节运动能力,作者测量了在ZT2(即开灯后2小时)时久坐的雌性小鼠的饮食能力,这些小鼠接受了21天的DRF和随意喂养(AL)饮食。与NRF或AL喂养相比,DRF几乎使跑步时间和距离翻倍(图1a),增加了腓肠肌(GA)肌肉中快肌氧化型2A肌纤维的百分比(图1b),减少了肝脏重量(图1c),肝脏甘油三酯水平增加有关(图1d)。这些结果表明,DRF在整个日常周期中增强了小鼠的跑步耐力,增强了肌肉氧化生物能量学,以及在肝脏和脂肪组织中的代谢调节。
为了确定DRF是否能改变训练有素小鼠的跑步耐力,作者将自愿训练应用于自由接触跑步轮的雌性小鼠。自愿轮跑确实提高了AL喂养和DRF小鼠的体能表现(图1g)。作者发现,与AL喂养相比,DRF显著增加了训练有素小鼠的跑步耐力(图1h)。这些结果表明,DRF可以增强训练有素小鼠的跑步耐力。

图1. 白天/睡眠时间限制性进食增强了久坐和训练有素的雌性小鼠的跑步耐力
2. 白天/睡眠时间限制性喂养通过肌细胞时钟增强跑步耐力
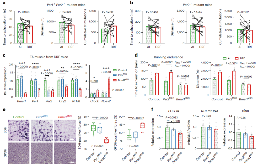
为了确定昼夜节律时钟是否参与其中,作者测试了Per1−/− Per2−/−突变体/双重敲除(DKO)小鼠在AL条件下或经过3周DRF后的锻炼耐力,并发现通过DKO丧失昼夜节律时钟抵消了DRF下的跑步耐力的增加变化(图2a)。
然后,作者试图验证肌细胞Per2或肌细胞时钟(由基本时钟基因Bmal1调控)是否介导了Per2fl/fl(Per2MKO)或Bmal1fl/fl(Bmal1MKO)小鼠中DRF的耐力调节效应。分析显示Bmal1MKO导致Bmal1及其目标时钟基因(例如,Per1、Per2和Nr1d1)在DRF小鼠肌肉中的早晨峰值时间表达降低(图2c)。结果还显示Per2MKO导致肌肉中Per2转录水平降低,但没有改变其他时钟基因的表达(图2c)。
作者检查了肌肉纤维的组成,发现Bmal1MKO小鼠在DRF下GA肌肉中SDH阳性肌纤维的组成较小,GPDH阳性肌纤维的比例较大,表明由于肌肉时钟的丧失,在DRF下肌肉氧化生物能量学受损(图2e)。这与肌肉线粒体生物合成和纤维类型转换的主调控因子PGC-1α的转录水平降低相关(图2f)。

图2. DRF通过肌细胞时钟增强跑步耐力
3. 白天/睡眠时间限制性喂养同步线粒体脂质代谢基因
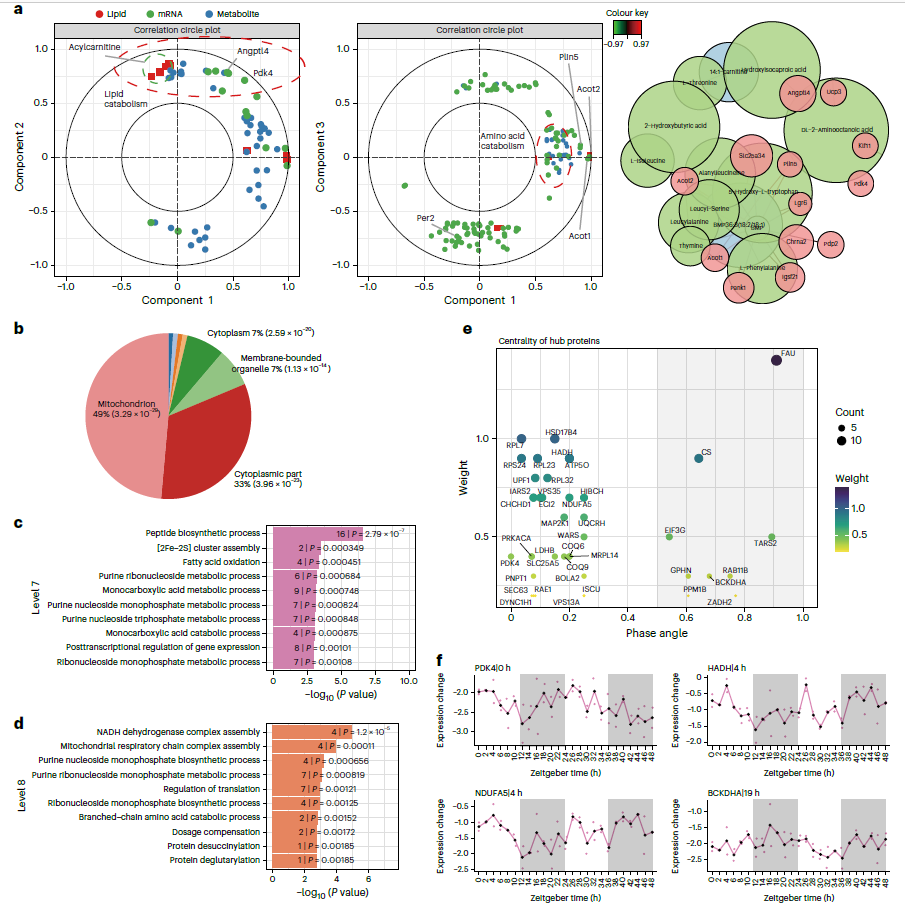
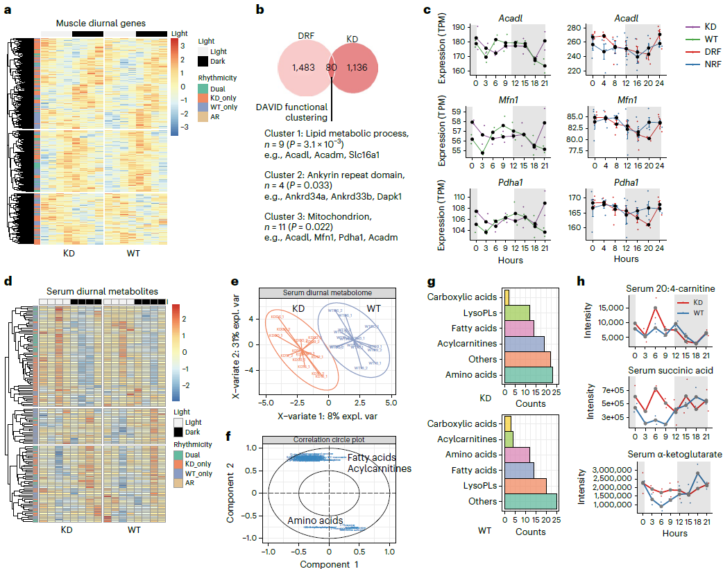
为了探索饮食时间如何通过调节肌组织中的昼夜节律来控制运动耐力,作者采取了一种无偏倚的多组学方法来研究食物对肌肉组织中昼夜节律的同步作用。作者解剖了GA肌样本,并对其进行了RNA测序。结果表明DRF主要通过同步新的节律来重新编程肌肉中的昼夜转录组。这些在DRF下的新节律转录本可能包含了增强跑步耐力的分子基础。
接下来,作者检查了TRF下富集的循环途径。这些节律基因接受了基因本体(GO)分析。在DRF下富集的34个节律途径中,GO脂质代谢过程的调控和GO线粒体分别是最丰富的。另一个代表性途径是脂质代谢。调节脂质代谢的十个基因中有八个只在DRF下循环,并在ZT0左右达到峰值时间(图3d)。

图3. 白天/睡眠时间限制性进食调节昼夜节律的线粒体脂质代谢基因
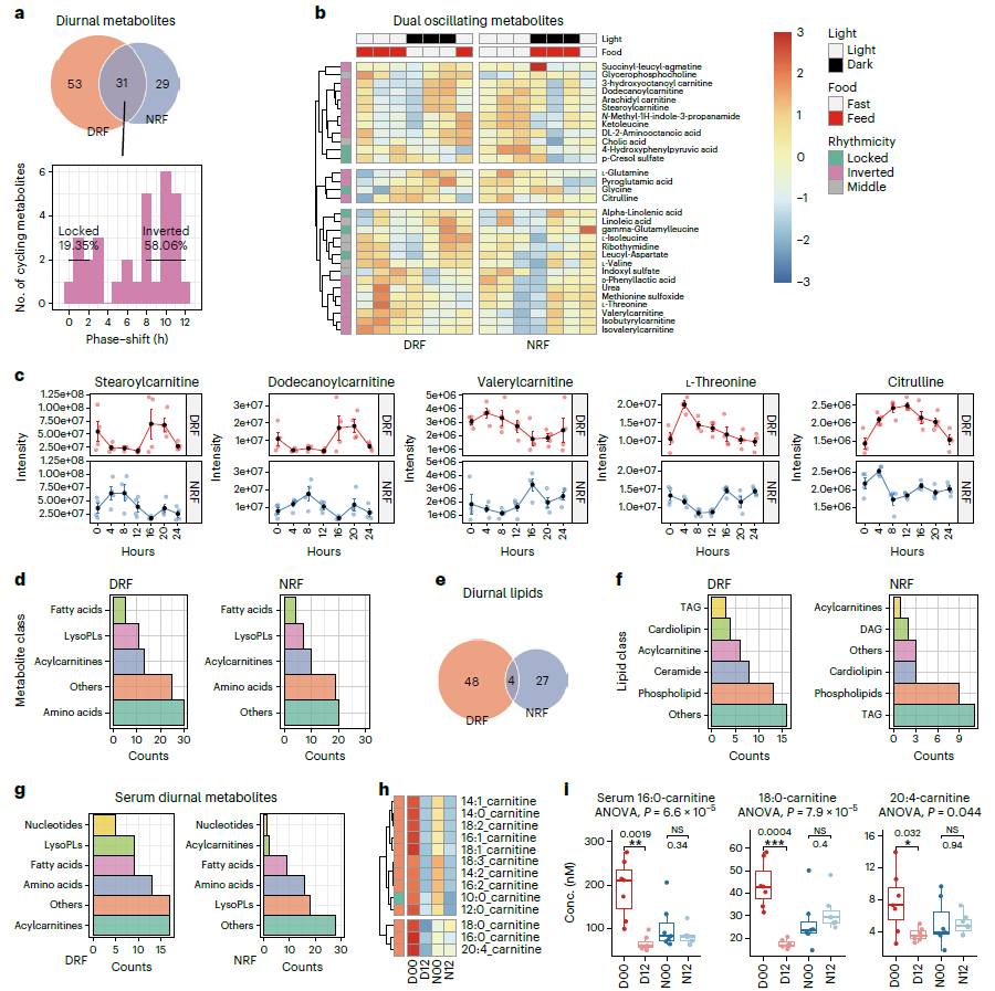
4. 白天/睡眠限时喂养同步肌肉和血清中的能量基质
接下来,作者检查了食物对肌肉中昼夜代谢组的同步作用。在GA肌肉样本中的高分辨率定量代谢组学显示,DRF同步了84个昼夜代谢物(图4a)。大约58%的31个双重振荡代谢物被DRF相位反转,这些相位反转的代谢物包括涉及氨基酸和脂肪酸分解的关键代谢物。事实上,氨基酸和酰肉碱代表了两个TRF组小鼠肌肉组织中代谢物类别的顶部(图4d)。
这一特征促使作者检查脂质组学档案。总共,79个脂质种类在骨骼肌中表现出昼夜节律。DRF下的酰肉碱种类比NRF下的要多(图4f)。另一方面,三酰甘油是NRF小鼠肌肉中循环最大的脂质类别(图4f)。酰肉碱和三酰甘油之间的这种反向关系支持了DRF重新编程肌肉以支持氧化生物能量学的观点。

图4. 白天/睡眠时间限制性进食会引起肌肉和血清中能量底物的昼夜振荡
5.白天/睡眠时间限制性喂养同步肌肉组织中的线粒体功能
接下来,作者进行了N-集成监督分析,整合了肌肉脂质组学、代谢组学和转录组学的昼夜组学特征,作者确认脂质和氨基酸的分解在昼夜网络中高度表现(图5a)。特别是,线粒体氧化代谢的调节因子,与标志性昼夜分子显示出高度正相关(图5a)。综合来看,昼夜多组学和免疫印迹分析的结果证实了DRF同步肌肉组织中线粒体功能和动态的昼夜节律,这可能在耐力运动中赋予抵抗能量耗竭和疲劳的能力。

图5. 白天/睡眠时间限制性进食会影响肌肉组织中线粒体功能和动力学的昼夜节律
6.白天/睡眠时间限制性喂养以时钟依赖的方式同步肌肉Plin5节律
为了深入了解DRF如何通过重新编程肌肉昼夜节律来增强跑步耐力,作者关注了四个调控脂质代谢的核编码线粒体基因,即Plin5、Pdk4、Pdp2和Hmgcs2(图6a)。实时RT-qPCR分析证实,Plin5、Pdk4、Pdp2和Hmgcs2仅在DRF下而不是NRF下表现出GA肌肉中的昼夜节律(图6b)。
作者发现Constant light (LL)消除了Plin5转录本的节律性,但没有改变DRF期间Pdk4、Pdp2和Hmgcs2的节律性(图6c)。因此,Plin5是雄性和雌性中唯一一个需要功能完整的昼夜节律时钟和DRF来表现节律性的稳健节律性肌肉基因。光-暗周期和昼夜节律时钟对DRF期间Plin5转录本节律性的依赖性表明,Plin5表达可能受到昼夜节律时钟和对饮食时间响应的营养感应转录因子的控制。总的来说,肌肉Plin5以时钟依赖的方式同步到DRF,这与跑步耐力对DRF的反应相匹配。

图6. 白天/睡眠限时喂养诱导肌肉的昼夜节律Plin5以时钟依赖的方式
7. 白天/睡眠时间限制性喂养通过肌细胞Plin5增强跑步耐力
Perilipin-5(Plin5/OXPAT/MLDP)是一个连接肌肉脂滴和线粒体生物能量学的中心蛋白质。作者接下来测试了Plin5在DRF下如何以及是否对运动调节有所贡献。作者通过肌肉内注射表达针对Plin5转录本的miRNA的AVV(血清型2/8),建立了一个肌肉特异性Plin5敲低小鼠模型。结果表明,Plin5敲低完全模拟了DRF的效应。
MyoAAV基于miRNA的Plin5向雌性小鼠的传递成功降低了肌肉组织中的PLIN5蛋白水平,并在小鼠中重现了运动增强效应(图7c)。与显示肌肉Plin5的昼夜和饮食调节的数据一起,这些结果表明肌细胞Plin5在DRF下的运动调节中是必需的和调节性的。

图7. 昼/睡限时进食通过肌细胞Plin5增强跑步耐力
8. 肌细胞Plin5敲低模仿白天/睡眠时间限制性喂养在输出节律性方面的作用
为了解释肌细胞Plin5的效果,作者分析了敲低(KD)和野生型(WT)小鼠的组学档案。敲低Plin5并没有改变节律性肌肉基因以及核心昼夜节律时钟基因的昼夜节律。
接下来,作者检查了KD和WT小鼠血清代谢物的昼夜节律(图8d)。聚类分析和主成分图进一步显示Plin5敲低导致了循环能量底物的昼夜节律。

图8. 肌细胞Plin5敲低模拟白天/睡眠限时摄食对肌肉线粒体脂质代谢和循环能量底物的节律输出
结论
在这项研究中,作者证明DRF是一种有效的饮食方案,可以提高雌性和雄性小鼠在整个日常周期中的运动耐力。运动能力表现出每日变化,在活动后期(ZT22或人类下午晚些时候)达到峰值。将有助于昼夜节律生物学应用于运动和预防医学的研究。
在该研究中,研究人员使用了赛昂斯小动物跑步机(Sansbio,型号SA101)来进行实验操作。

小动物跑步机(SA101)
动物跑步机主要用于大小鼠及其他动物训练和新陈代谢研究, 可使训练量化更加准确;是动物体能、耐力、运动损伤、运行营养药物、运动生理和病理等研究的必要实验设备。
赛昂斯SA101型小动物跑步机现已焕新升级,不仅拓展了功能模块,更带来了前所未有的便捷操作体验。


产品特点
1、刺激电压40-200V可调,刺激电流0-15mA可调;
2、刺激频率可调:2-1000HZ可调;
3、刺激模式:多极脉冲式电刺激,无刺激盲区;
4、试验信息可编辑,包含动物属性、实验配置;
5、提示声频率500-20KHz可调,强度可调;
6、灯光刺激:爆闪模式1-2000Hz可调,亮度可调;
7、精确记录有效运动数据,自动去除被电击时运动数据;
8、速度控制范围 0-100m/min,精度0.01m/min;
9、加速度调节范围:0-100m/min²,精度1m/min²。