3 年
手机商铺
技术资料/正文
189 人阅读发布时间:2025-01-15 12:55

论文上线截图
骨骼是一种动态组织,通过两种协调良好的过程不断自我重塑:骨形成和骨吸收。为了推进骨再生医学的发展,理解骨再生的细胞和分子机制被认为是至关重要的。尽管力量可以将参数传递给参与免疫相关活动的细胞,但在骨骼重建期间,免疫细胞处于压力和负荷之下,它们在免疫中的角色尚未被完全分析。巨噬细胞是多功能的免疫系统细胞,对于机械刺激诱导的代谢控制至关重要。Piezo1是一种非选择性钙通道,表达在多种组织中以传递机械信号。在这里,使用细胞张力模型研究机械拉伸对巨噬细胞表型转化及其机制的影响。采用间接共培养系统探索巨噬细胞激活对骨髓间充质干细胞(BMSCs)的影响,以及使用跑步机跑步模型来验证体外研究的体内机制。巨噬细胞检测到的机械应变通过Piezo1导致p53的乙酰化和去乙酰化。这一过程能够使巨噬细胞极化为M2型,并分泌转化生长因子-beta(TGF-β1),随后刺激BMSCs的迁移、增殖和成骨分化。敲低Piezo1抑制了巨噬细胞向修复表型的转化,从而影响骨骼重塑。阻断TGF-β I、II型受体和Piezo1显著降低了运动增加的小鼠骨质量。总之,作者展示了机械张力通过Piezo1引起钙内流、p53去乙酰化、巨噬细胞极化为M2型和TGF-β I释放。这些事件支持BMSC成骨。
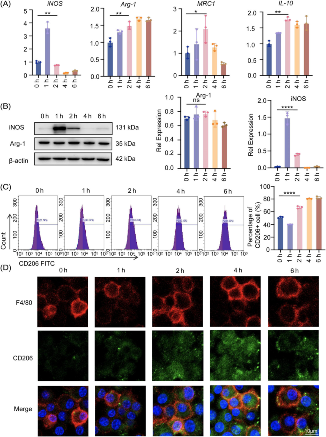
1.机械张力诱导巨噬细胞极化
先前的体外实验已经证明M2型巨噬细胞可以诱导间充质干细胞(MSCs)成骨细胞分化。作者提出假设,机械张力将刺激M2型巨噬细胞转化,促使骨髓间充质干细胞(BMSCs)启动成骨过程。使用Phalloidin对巨噬细胞在机械拉伸前后进行染色。随着加速期的延长,巨噬细胞上出现了更多的伪足,表明存在更多的M2型巨噬细胞。为了研究巨噬细胞对张力的极化响应,利用Western blot分析M1和M2极化巨噬细胞的比例(图1B)。流式细胞术分析显示,应力改变了巨噬细胞的表型(图1C)。M2型巨噬细胞在第二小时的增加更为显著。这些结果表明,张力以时间依赖性方式导致巨噬细胞极化为M2型,张力的效果在2小时时变得更加明显。因此,选择2小时作为进一步研究的时间点。

图1. 机械张力诱导巨噬细胞极化
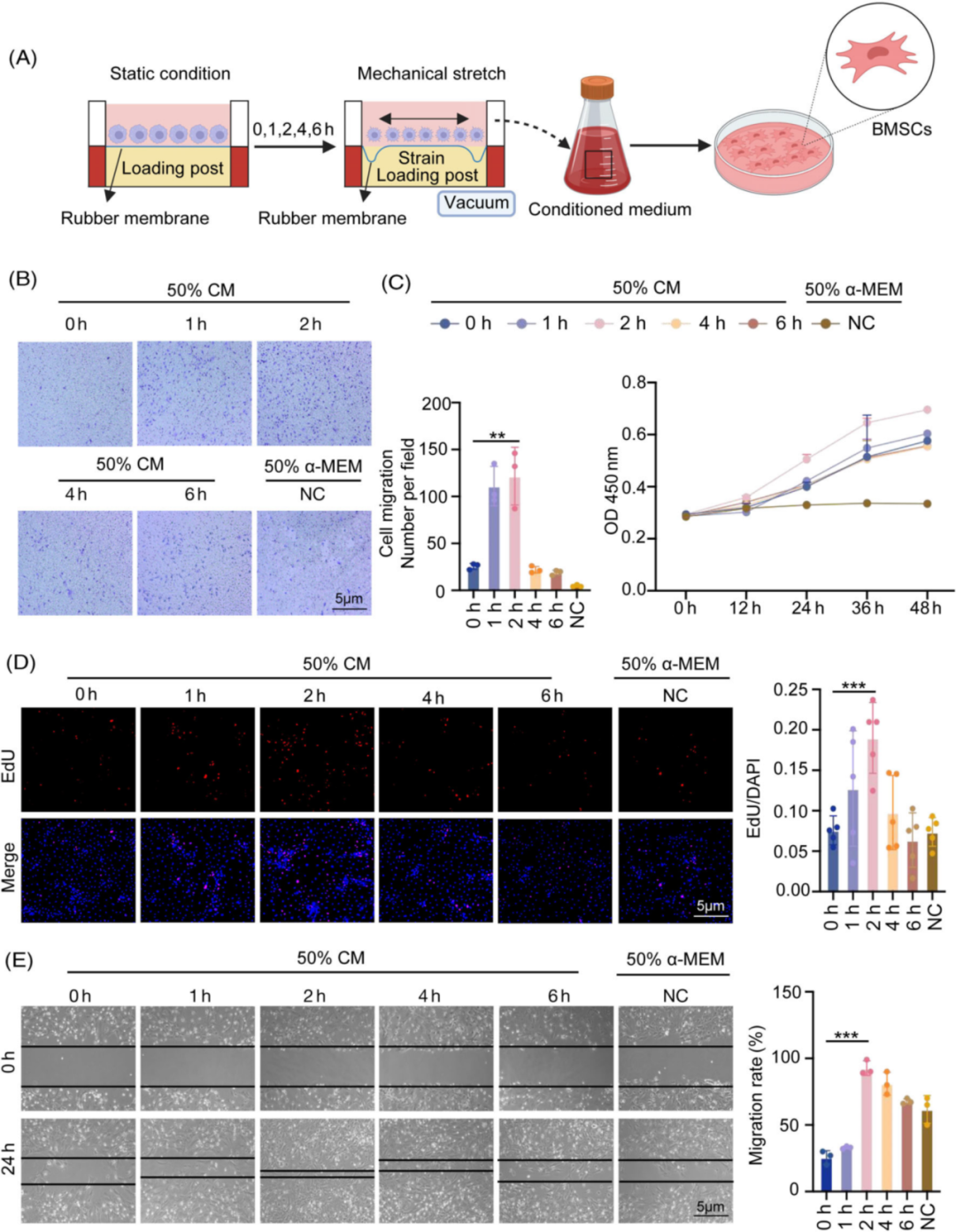
2. 张力下的巨噬细胞条件培养基促进了BMSCs的增殖和迁移
为了检验巨噬细胞衍生的培养基对BMSCs迁移是否有影响,作者将BMSCs和巨噬细胞进行了间接共培养(图2A)。结果显示2小时的张力具有最大的迁移潜力(图2B),各处理组的BMSCs均显示出显著更高的增殖潜力,其中2小时张力的结果最高(图2C-D),显示出比对照组BMSCs更大的侧向迁移能力(图2E)。鉴于此,受到压力的RAW 264.7细胞的条件培养基显著增加了BMSCs的迁移,表明它可能通过增强干细胞归巢对组织愈合产生积极影响。

图2. 张力下的巨噬细胞条件培养基促进了BMSCs的增殖和迁移
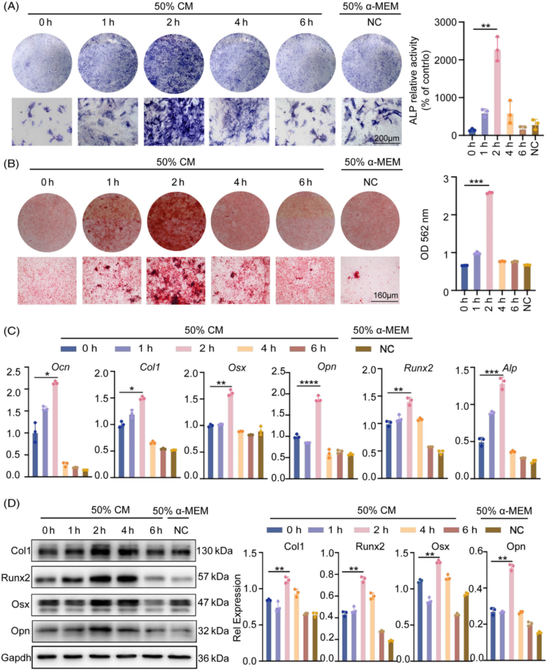
3.巨噬细胞衍生的培养基促进BMSCs的成骨分化
为了研究巨噬细胞免疫反应对成骨分化的影响,BMSCs在不同时间张力条件下的巨噬细胞条件培养基中被诱导分化为成骨细胞。在2小时拉伸组中,BMSCs的成骨潜力显著增加(图3A-B)。2小时组的矿化程度显著高于对照组(大约两倍)。与矿化程度一致,2小时拉伸刺激的BMSCs条件培养基中Col1、Runx2、Osx和Opn的成骨mRNA和蛋白表达水平显著上调(图3C-D)。根据上述发现,2小时的拉伸可能通过控制免疫环境中M2型巨噬细胞的极化来促进成骨。

图3. 巨噬细胞衍生培养基促进骨髓间充质干细胞成骨分化
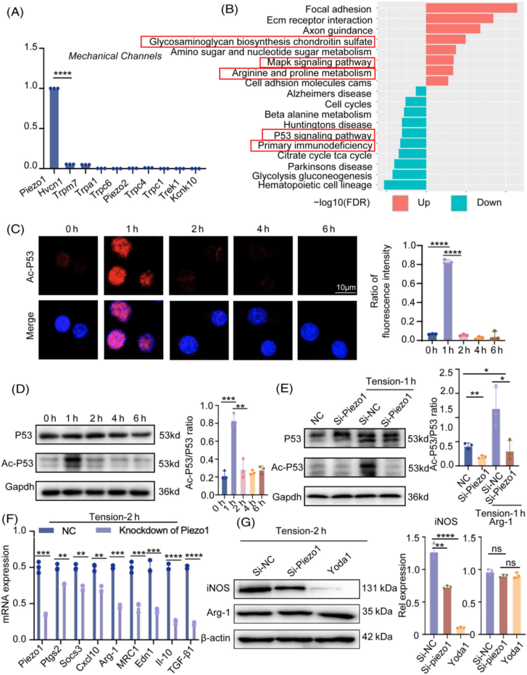
4. Piezo1对于机械力诱导的M2型极化是必需的
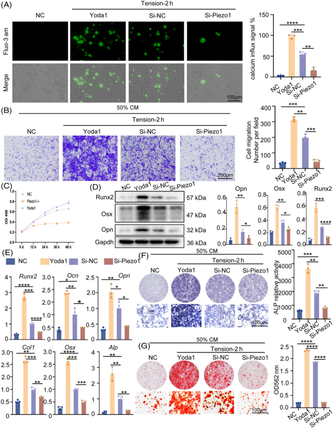
为了确定为什么施加应力会影响巨噬细胞的极化,作者检测了钙离子信号。钙离子的荧光强度随着施加张力的时间而变化,在2小时时钙离子的大量内流。然后作者检测了巨噬细胞中的钙相关离子通道,发现与其他通道相比,Piezo1的表达非常高(图4A)。因此作者假设,张力诱导的巨噬细胞极化与Piezo1介导的钙内流密切相关。并基于Piezo1表达水平的数据库,在Piezo1敲低后,发现了p53信号通路(图4B)。细胞免疫荧光显示,与对照组和其他时间点相比,张力施加后1小时乙酰化p53的荧光强度异常高(图4C)。此外,敲低Piezo1后增加了乙酰化p53的表达(图4E)。由于乙酰化p53与iNOS的变化一致,作者想知道Piezo1的缺乏是否会改变巨噬细胞的极化。结果表明,在Piezo1激活组中几乎所有的巨噬细胞都是M2型,而Piezo1敲低组中iNOS的表达几乎是对照组的一半(图4F-G)。因此,认为Piezo1对于巨噬细胞向M2表型的转变是必不可少的。

图4. 机械诱导的M2极化需要Piezo1
5. 敲低Piezo1阻碍了BMSCs的增殖、迁移和成骨分化
Yoda1先前已被确定为Piezo1的特异性激动剂,在向培养基中添加1 μL/mL的Yoda1并施加2小时的机械张力后,观察到巨噬细胞中钙离子内流显著增加(图5A)。此外,BMSCs的迁移和增殖与钙离子内流的结果相匹配。在Piezo1敲低后,巨噬细胞的条件培养基对BMSCs的影响很小(图5B-C)。作者进一步检查了BMSCs的成骨分化能力。Piezo1过表达后,巨噬细胞的上清液大大增加了BMSCs的成骨能力。相反,在巨噬细胞暴露于2小时的张力后,敲低Piezo1对条件培养基中的BMSCs影响很小(图5D-F)。总体而言,Piezo1对于机械力的传递至关重要,甚至调节机械张力是否能够影响巨噬细胞极化,进而影响BMSCs的迁移、增殖和成骨分化。

图5. 敲低Piezo1抑制了骨髓间充质干细胞的增殖、迁移和成骨分化
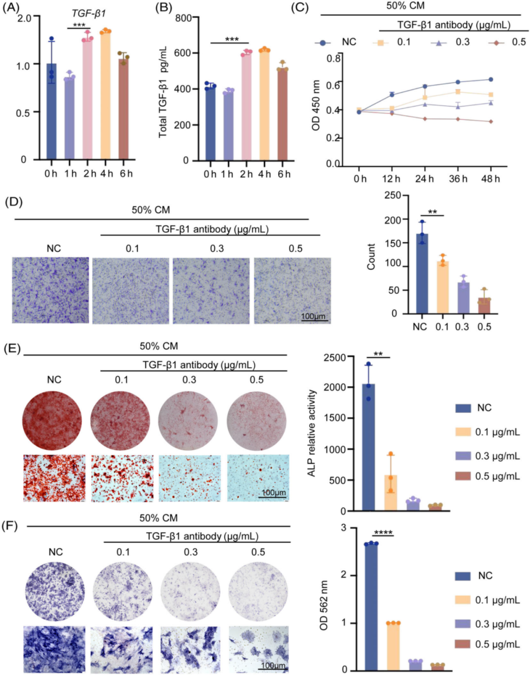
6. M2型巨噬细胞通过分泌TGF-β1促进BMSCs的成骨分化
以上结果表明,Piezo1导致巨噬细胞极化为M2型,这一过程影响了BMSCs的迁移、增殖和成骨。巨噬细胞极化后产生的TGF-β1和其他细胞因子对BMSCs的成骨有影响。作者评估了张力下巨噬细胞分泌TGF-β1的表达,结果显示,在2小时时机械张力能够刺激TGF-β1的分泌。在不同的处理组中,BMSCs在添加不同剂量的TGF-β1抗体到间接共培养系统后12-48小时进行的CCK8实验中显示出增殖潜力的降低(图6C),用0.5ug/ml TGF-β1抗体处理的BMSCs具有最低的迁移能力(图6D),TGF-β1抗体治疗显著降低了BMSCs的成骨表达(图6E-F)。因此,作者得出结论,机械张力导致巨噬细胞极化为M2型并释放TGF-β1,反过来可以促进BMSCs的迁移、增殖和成骨分化。

图6. M2巨噬细胞通过分泌TGF-β1促进骨髓间充质干细胞成骨分化
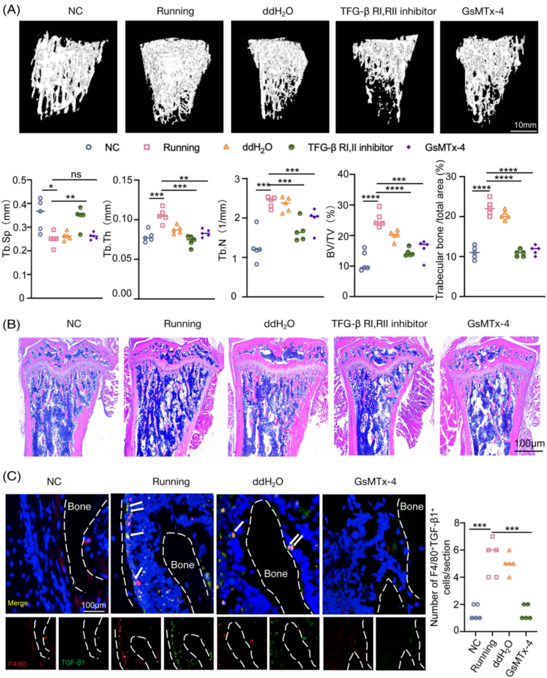
7. 使用TGF-β受体I、II抑制剂或Piezo1抑制剂处理的小鼠表现出较差的骨骼重塑
骨骼形成是一个涉及骨骼和免疫系统之间相互作用的复杂过程。为了研究Piezo1和TGF-β1在骨骼再生中的作用,作者开发了一个跑步模型。分别注射水、Piezo1抑制剂(GsMTx-4)或TGF-β受体I、II抑制剂(LY-364947)。跑步显著增加了小鼠的骨质量,但当Piezo1被抑制时,机械力传递也被阻断,注射GsMTx-4的小鼠骨质量几乎与对照组(即不跑步组)是相同的。巨噬细胞释放的TGF-β1在TGF-β受体I、II被阻断后未能发挥作用,导致小鼠胫骨严重骨修复不良(图7A);跑步组的骨小梁数量显著增多(图7B);跑步大大提升了F4/80阳性巨噬细胞分泌的TGF-β1,但Piezo1抑制剂显著抑制了这一效应(图7C)。因此,Piezo1的抑制大幅降低了巨噬细胞分泌的TGF-β1,从而减少了运动引起的体内骨质量增加。

图7. TGF-β1和Piezo1的敲低均可降低跑步小鼠的骨重塑

图8. 机理图
结论
总之,作者发现机械力通过Piezo1介导的变化,影响了钙离子内流、p53的乙酰化和去乙酰化,诱导巨噬细胞极化为M2型,分泌TGF-β1,并促进BMSCs的成骨作用(图8)。这一发现表明,Piezo1介导的巨噬细胞机械信号传导是骨免疫学的基础。它为未来的临床骨创伤、骨质疏松症和骨牵引治疗提供了线索。
在该研究中,研究人员使用了赛昂斯小动物跑步机(Sansbio,型号SA101)来进行实验操作。

小动物跑步机(SA101)
动物跑步机主要用于大小鼠及其他动物训练和新陈代谢研究, 可使训练量化更加准确;是动物体能、耐力、运动损伤、运行营养药物、运动生理和病理等研究的必要实验设备。

产品特点
1、刺激电压40-200V可调,刺激电流0-15mA可调;
2、刺激频率可调:2-1000HZ可调;
3、刺激模式:多极性变频刺激,无刺激盲区;
4、试验信息可编辑,包含动物属性、实验配置;
5、提示声频率500-20KHz可调,强度可调;
6、灯光刺激:爆闪模式1-2000Hz可调,亮度可调;
7、运动模式:匀速、多区段、自定义;
8、精确记录有效运动数据,自动去除被电击时运动数据;
9、数据导出:USB导出(试验信息、运动数据);
10、速度控制范围 0-100m/min,精度 0.01m/min;
11、加速度调节范围:0-100m/min²,精度1m/min²;
12、跑道长度自由调节,大小鼠配有不同宽度跑道罩。