3 年
手机商铺
技术资料/正文
117 人阅读发布时间:2025-01-15 12:56

论文上线截图
生物微量元素硒(Selenium,Se)在维持大脑正常生理功能中发挥重要作用。硒蛋白W(Selenoprotein W,SELENOW)是哺乳动物中分子量最小的硒蛋白,它对硒元素的缺乏敏感且在脑内大量表达,然而其在脑内的生物功能目前尚不十分清楚。此项研究探讨了硒蛋白W(SELENOW)在大脑功能中的作用,特别是在恐惧记忆形成中的影响。此项研究发现SELENOW基因敲除(KO)小鼠特别是在雌性小鼠中,杏仁核和海马体的组织形态发生变化,小鼠焦虑样行为减少和场景恐惧记忆受损。此外,研究还发现SELENOW缺乏与条件恐惧反射(FC)过程中的少突胶质细胞生成有关。
1.SELENOW基因敲除雌性小鼠的焦虑样行为减少和场景恐惧记忆受损
SELENOW在大脑中的丰富表达表明它可能在神经系统中发挥作用。为了研究SELENOW在大脑功能中的潜在作用,研究者构建SELENOW基因敲除(KO)小鼠并设计特异性引物鉴定KO小鼠,并证实了SELENOW基因的成功敲除(图1a-b)。为了研究敲除SELENOW基因是否会对小鼠的血脂、肝功能和肾功能造成损伤,研究者检测了小鼠的各项生化指标。与WT小鼠相比,KO小鼠各项指标均无显著性差异(图1c-d)。
为了确定SELENOW在大脑中的功能,对KO和WT小鼠进行了多项行为学测试。与雌性WT相比,雌性KO小鼠在OFT中穿越网格的次数显著增加,雄性和雌性KO小鼠的排便次数明显少于对应的WT,而站立次数无显著性变化(图2a)。在EPM和NOR测试中,与雌性WT小鼠相比,雌性KO小鼠在闭合臂内活动的时间显著降低,而在开放臂内活动的时间显著增加(图2b);雌性KO小鼠探索物体总次数显著增加(图2c)。条件恐惧箱主要检测小鼠的条件性恐惧记忆,在CFC训练阶段,WT和KO小鼠在习惯化期间都显示出冻结百分比的增加,表明在训练阶段具有正常的学习能力(图2d)。然而,在CFC测试阶段,新条件和音调恐惧记忆测试中未发现显著差异,而在场景恐惧记忆测试中,与雌性WT相比,雌性KO小鼠的冻结百分比明显降低。总的来说,上述测试表明,6个月大的雌性KO小鼠的焦虑程度降低,恐惧记忆受损,而它们的空间工作和学习能力似乎未受影响。

图1. SELENOW KO小鼠的建立和生化指标

图2. WT和KO小鼠的运动能力、焦虑、学习记忆的行为学测试结果
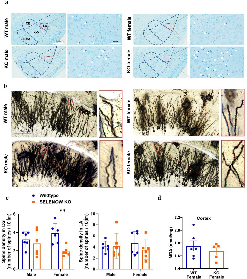
2.SELENOW基因敲除导致雌性小鼠杏仁核和海马体的组织形态学改变
由于海马-杏仁核回路已被确定为负责提取场景恐惧记忆的主要大脑通路,研究者进行了尼氏染色和高尔基染色,检测KO小鼠中这两个大脑区域的形态学变化。在雌性KO小鼠的杏仁核中,检测到异常的尼氏体和明显的神经元损伤(图3a),但在雌性KO小鼠的齿状回中发现树突棘密度显著降低(图3b-c)。由于SELENOW在氧化应激中的保护作用,研究者检测了雌性WT和KO小鼠皮层中脂质过氧化的标志物MDA的水平,未发现显著差异(图3d)。

图3. WT和KO小鼠代表性脑切片的染色和MDA检测
3.基于TMT的定量蛋白质组学分析鉴定差异表达蛋白(DEPs)
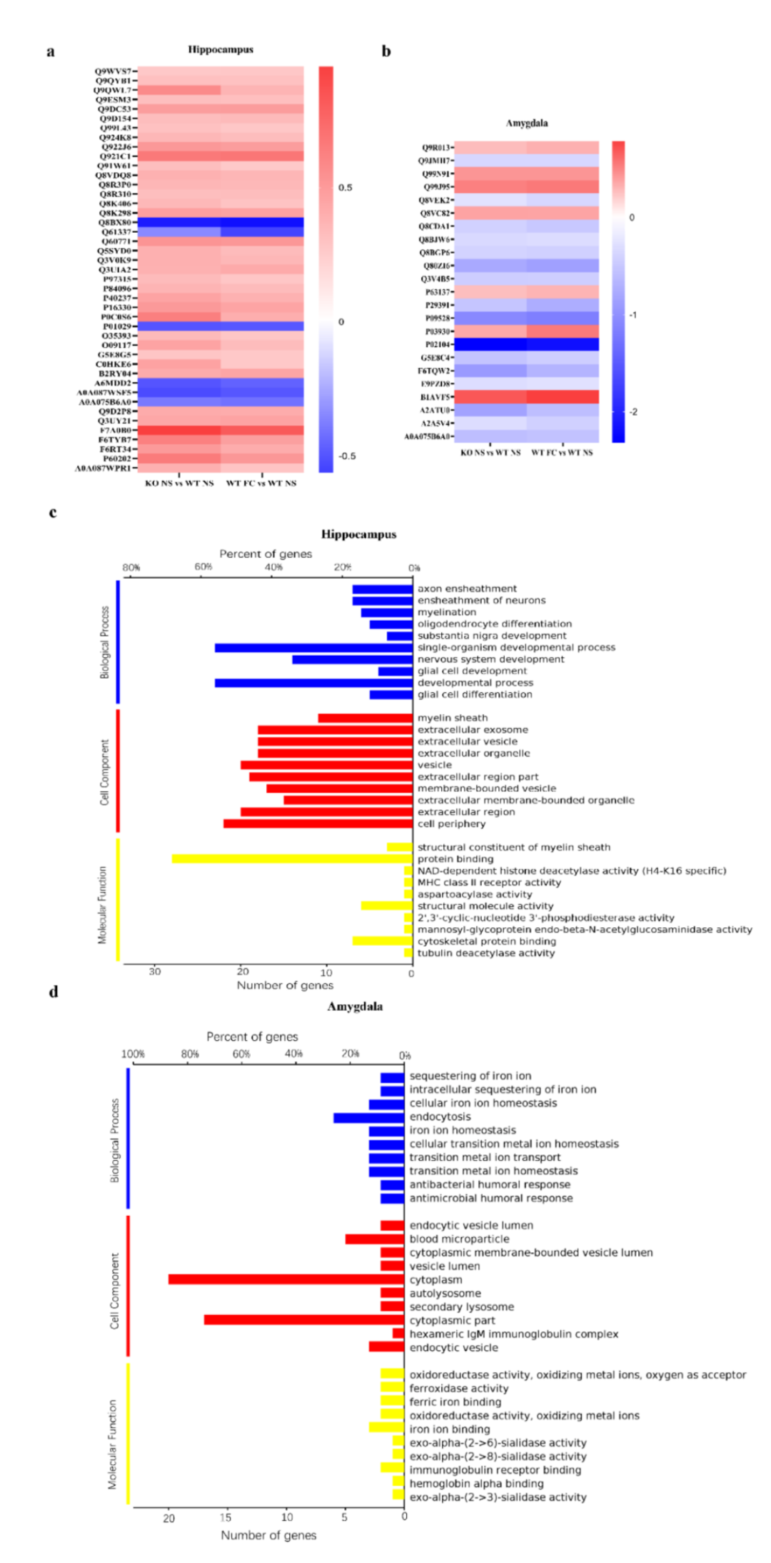
为了进一步阐明SELENOW缺失在雌性小鼠场景记忆检索过程中影响的蛋白质和途径,研究者在CFC测试阶段后对海马体和杏仁核进行了基于TMT的蛋白质组学分析。TMT蛋白质组学实验的分组设计和工作流程如图4a。为了分析两组之间的DEPs,进一步通过差异倍数变化进行筛选(图4b)。
基于上述标准,在海马体中,共发现112个因雌性小鼠SELENOW缺失而差异表达蛋白质。接下来,在WT NS(无电击)和WT FC之间检测到79个DEPs,而在KO FC和KO NS之间鉴定出37个DEPs。显然,与场景条件恐惧后的WT相比,KO海马体中差异表达的蛋白质数量较少。在杏仁核结果中也发现了类似情况。

图4. 基于TMT的蛋白质组学的总体设计和差异表达蛋白检测
4.蛋白质表达谱的分析和比较
为了初步了解蛋白质组学数据,研究者应用了主成分分析(PCA)。在海马体结果中,KO NS组和WT FC组以及KO FC组和WT NS组可以聚集在一起,这表明聚集在一起的组可能在海马体中共享相似的蛋白质表达谱。为了进一步说明SELENOW缺失和恐惧条件化引起的DEPs之间的相似性和差异性,研究者展示了维恩图(图5b)。在海马体和杏仁核结果中,WT中差异表达的蛋白质数量大约是KO在恐惧条件化后的2倍和2.8倍。以上结果表明,恐惧条件反射后,WT和KO中的倍数变化显示出相同的趋势。

图5. 雌性SELENOW KO NS和WT FC具有共同的特征
5. 雌性KO小鼠和条件恐惧化WT小鼠共有的DEPs及其基因本体分类
为了进一步探究 KO NS vs WT NS 组及 WT FC vs WT NS 组之间共有的 DEPs 的表达模式,热图结果显示,海马及杏仁核组织中共有的 43 及 23 个 DEPs 均表现出相同的变化趋势(图5b右)。然后,研究者研究了这些共同DEPs的表达模式。热图结果显示,所有共同的DEPs显示出相同的变化趋势(图6a-d)。

图6. KO NS和WT FC小鼠共有的DEPs及其GO分析
6. 验证蛋白质组学结果揭示雌性KO小鼠大脑中突触可塑性和少突胶质细胞生成的异常
为了验证蛋白质组学数据,研究者采用了免疫印迹和免疫染色方法,并选择海马体和杏仁核结果中的蛋白质进行验证(图7a-b)。这些蛋白质的表达水平变化趋势与蛋白质组学结果一致。免疫染色与免疫印迹的结果一致(图7c)。

图7. 验证蛋白质组学数据
本研究首次报道了大脑中SELENOW在恐惧记忆调节中的功能。研究发现,6个月大的雌性SELENOW KO小鼠在行为测试中表现出较少的焦虑样行为和受损的场景恐惧记忆。此外,SELENOW的缺失引起了大脑解剖结构的改变,包并影响条件恐惧反射过程中的少突胶质细胞的形成,最终导致恐惧记忆障碍。这些结果揭示了SELENOW在记忆形成中的生理作用,并可能帮助我们更好地理解硒在治疗恐惧障碍如PTSD中的机制。
在该研究中,研究人员使用了赛昂斯场景恐惧实验系统(Sansbio,型号SA218)来进行实验操作。

场景恐惧实验系统(SA218)
场景恐惧实验系统(FCS)用于小型啮齿类动物(大、小鼠)环境相关条件性恐惧实验研究。啮齿类动物在恐惧时会表现出特有的不动状态(immobility),动物在这种情况下倾向于保持静止不动的防御姿势。抗抑郁药和抗中枢兴奋药可以明显缩短不动状态持续的时间。
实验过程中,实验对象被给与一个声音信号(条件刺激),随后给予电击(非条件)刺激。该训练称为条件性训练,训练结束后实验动物进行声音信号或环境联系性实验。一般情况下啮齿类动物对相应的环境和不同环境下同样的声音信号都会做出明显的条件性恐惧反应,如静止不动。这种测试可以在训练结束后立刻或几天后进行可以提供在条件信号影响下短期和长期记忆的信息。

产品特点
1.每次实验前可以对刺激声音大小和频率进行定标。
2.软件分析精准,实时提示动物僵立状态。
3.软件实时对动物僵立状态进行评分。
4.增加白噪音刺激。
5.实验视频、动物状态、评分、刺激状态同屏输出,精确直观。
6.电流刺激:电流强度0-4.0 mA,步进0.1 mA,时长:0-9000min。
7.纯音刺激:频率100Hz-18KHz; 1-130dB ,步进1dB,时长:0-180s。
8.白噪音刺激:频率100Hz-18KHz; 1-130dB ,步进1dB,时长:0-180s。
9.光刺激:范围0-100Lux,时长:0-180s。
10.隔音箱装有排风扇,通过软件控制开启和停止。
11.隔音箱外观尺寸:625 x535 x690mm
小鼠实验箱(带电网格)尺寸,内径170x170x350mm
大鼠实验箱(带电网格)尺寸,内径250x250x350mm
12.大、小鼠实验箱体需分别配备;环境背景板,每个箱体包含灰色背景板、白色背景板、黑白条状背景板、黑白网格背景板四种。
13.环境隔音箱通用,每个箱体配备两层ABS隔音板,隔音效果优于30dB。
14.多通道联用时,每个通道可以设置不同参数。
15.实验结束后软件会自动保存实验视频和数据,可设置存储路径,数据以CSV格式表格保存。
16.高清摄像机,分辨率:1920x1080。
17.实验结果包括:实验持续时间、僵直次数、僵直持续时间、僵直时间百分比、第一次僵直开始时间、第一次僵直持续时间、最长僵
直开始时间、最长僵直持续时间、最短僵直开始时间、最短僵直持续时间;并且以时间轴方式记录每次僵直的时间点,保存表格。