3 年
手机商铺
技术资料/正文
129 人阅读发布时间:2025-01-15 12:56

论文上线截图
成年肌腱干细胞/祖细胞(TSPCs)对肌腱的维护、再生和修复至关重要,但随着年龄的增长,它们变得容易衰老,从而损害肌腱的自我修复能力。在这项研究中,研究人员采用基于深度学习的效能预测系统,利用干细胞特性的转录特征,从天然产物中筛选潜在的促进干细胞特性和抑制衰老的药物。排名首位的候选药物即POG,是一种沙棘根提取物,能够改善长期传代和自然衰老在大鼠和人类中引起的TSPCs衰老表型,并恢复老化TSPCs的自我更新、增殖能力和肌腱形成潜力。在体内,POG的系统给药或POG纳米颗粒的局部递送在老年大鼠中功能性地挽救了内源性肌腱的再生和修复,使其达到正常动物的水平。从机制上讲,POG通过同时抑制核因子-κB和减少mTOR信号传导,并诱导自噬,保护TSPCs在传代诱导和自然衰老过程中的功能损害。因此,使用深度学习预测的化合物POG进行药理干预的策略可以恢复老化TSPCs的活力,并提高老化肌腱的再生能力。
1.深度学习预测POG维持大鼠TSPC的干细胞特性和功能
为了寻找能够恢复与年龄相关的肌腱愈合能力下降的特定小分子,研究者采用了DLEPS来预测针对干细胞特性的小分子。研究者选择两个得分中排名靠前的候选分子的交集进行测试---POG(图1a-e)。
为了确定POG是否能挽救rTSPCs的表型特征,研究者首先采用了复制性细胞衰老模型。结果表明POG有助于在长期传代过程中维持rTSPCs的干细胞特性(图1i),POG处理改善了多个衰老标志(图1j-l),GSEA进一步证实了在延缓衰老方面的深远影响(图1m),持续接触POG有助于在长期传代后维持rTSPCs的肌腱分化潜力(图1n-q)。
总的来说,这些发现表明,在体外长期传代期间使用POG维持了干细胞特性和抑制衰老,挽救了rTSPCs的内在肌腱分化潜力。

图1. 深度学习预测的POG保持了rTSPC的完整性和功能
2.由POG纳米颗粒通过增强TSPC干细胞特性和恢复衰老表型来挽救老化肌腱的自我修复能力
鉴于POG对体外复制性衰老模型的rTSPCs有益的治疗效应,研究者接下来研究POG处理是否可以直接挽救体内自然衰老引起的rTSPCs的受损生物功能。研究者发现DLEPS筛选系统能够有效且精确地识别一种小分子化合物POG,它维持rTSPCs的干细胞特性并抑制衰老(图2a-i),POG系统给药改善老年大鼠内源性rTSPC功能和自我修复能力的潜力(图2j-n),POG-nps挽救了老年rTSPCs的功能,再现了POG的抗衰老效应(图3a-f),局部给药纳米颗粒对老年大鼠小范围肌腱修复有效果(图3g-m)。
POG的系统给药和POG纳米颗粒的局部给药都通过增强rTSPCs的干细胞特性、恢复衰老表型以及同时抑制脂滴沉积和炎症进展,有效地增强了老年大鼠肌腱部分切断的愈合能力。

图2. POG系统通过增强rTSPC的干性和恢复衰老来拯救老化肌腱的自我修复能力表型

图3. 局部递送POG纳米颗粒通过抑制脂滴沉积有效促进内源性肌腱愈合
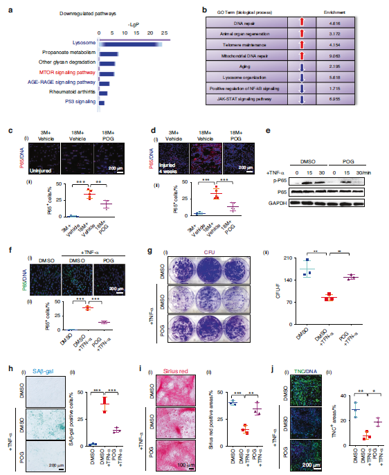
3.POG通过抑制NF-κB阻止rTSPC衰老
为了探索POG如何阻止老年rTSPCs的衰老,研究者首先进行了RNA测序,分析表明,与衰老相关的基因和几条衰老相关信号通路有所减少,多种有益的生物过程显示出上升趋势,这表明POG处理的老年rTSPCs功能恢复(图4a-d)。NF-κB可以被促炎细胞因子如TNF-α和IL-17在炎症性疾病和组织损伤中激活。实验表明,POG大大挽救了由持续TNF-α刺激引起的受损CFU-F形成能力(图4e-g)。值得注意的是,TNF-α刺激诱导了明显的细胞衰老,这被POG处理显著抑制(图4h-j)。

图4. POG通过抑制NF-κB信号传导抑制rTSPC衰老
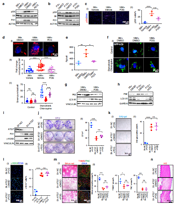
4.POG通过抑制mTOR信号和激活自噬维持老年rTSPC功能
鉴于抑制mTOR通路可以延长寿命,以及其在成体干细胞衰老中的作用,研究者探究POG是否也通过抑制mTOR的激活来抑制rTSPCs的衰老。研究者使用LysoTracker可视化溶酶体运输,并发现衰老细胞通常无法有效地消除异常蛋,POG处理后恢复到正常水平,且改善衰老细胞中溶酶体的状况(图5a-e);POG在老年rTSPCs中诱导自噬流, p62蛋白可以靶向自噬体并促进泛素化蛋白的清除(图5f-g)。这些发现表明自噬诱导确实是POG对衰老rTSPCs功能治疗效果的必要条件(图5h-n)。

图5. POG通过抑制mTOR信号传导和激活自噬来维持老化的rTSPC功能
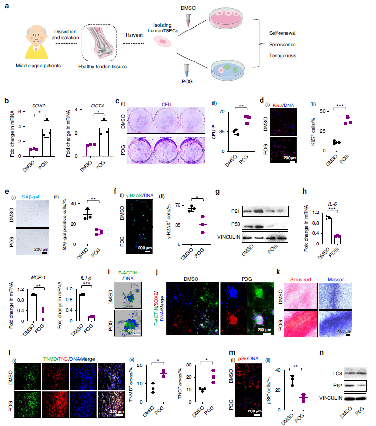
5. POG处理通过激活自噬恢复中年人类TSPC的干细胞特性和再生能力
鉴于POG对干细胞特性增强的有益效果,研究者接下来研究了POG是否能够干预人类TSPCs(hTSPCs)的衰老表型。研究者收集了大约50岁中年患者的健康肌腱,分离出hTSPCs作为实验模型(图6a)。POG处理增强了老年hTSPCs的肌腱分化潜力,表明衰老hTSPCs的功能恢复(图6b-l)。接下来,研究者发现POG处理能抑制mTOR并促进衰老hTSPCs的自噬活性(图6m-n)。这些发现进一步表明,POG对衰老TSPCs的效果依赖于同时抑制NF-κB和mTOR以及诱导自噬。

图6. POG处理通过维持干性和抑制衰老来改善衰老hTSPCs的衰老表型
6. POG给药与仿生支架移植相结合在老年大鼠中实现全切肌腱的功能和结构再生
POG的给药可以在体外和体内恢复老年TSPC的功能,从而创造一个相对促再生的环境。为了进一步优化支架的配方,以更好地连接断裂的两端,招募内源性TSPCs进行肌腱再生,研究者制造了一个具有层次结构和各向异性的聚乳酸-羟基乙酸共聚物/胶原(PLGA/COL)支架(图7a-e)。磁共振成像(MRI)结果突出了POG在减少炎症中的积极调节作用。
为了深入了解POG治疗如何挽救内源性肌腱再生能力,研究者进行了组织学分析。结果揭示了18M + POG产生了胶原基质,密度更大且排列更平行,有更多的对齐和更粗的胶原纤维(图7i-j)。

图7. POG联合仿生支架移植对老龄大鼠全切肌腱功能和结构再生的影响

图8. 原理图
结论
总之,本研究采用DLEPS发现了一个潜在的促进干细胞特性的药物POG,它通过双重靶向抑制mTOR和核因子-κB以及激活自噬来挽救因衰老而受损的TSPC干细胞特性和功能。POG的系统给药或POG纳米颗粒的局部递送在没有移植细胞的情况下恢复了老年大鼠的结构和功能肌腱再生(图8)。这些发现具有很大的临床肌腱治疗转化潜力。
在该研究中,研究人员使用了赛昂斯大小鼠抓力测定仪(Sansbio,型号SA415)来进行实验操作。

大小鼠抓力测定仪(SA415)
大小鼠抓力仪( Grip Strength Meter)是评价药物、毒物、肌肉松驰剂、中枢神经抑制剂、兴奋剂等对动物肢体力量的影响程度,同时也可对动物的衰老、神经损伤、骨骼损伤、肌肉损伤、韧带损伤程度以及其恢复程度进行鉴定。

产品特点
1、最大荷重(CAPACITY):50N;
2、本机带电池可续航20小时;
3、高精度高分辨率,准确度0.5级,最小读数达0.01N;
4、最大值保持功能。最大值显示直至手动清零;
5、感应式背光灯,开启关闭可自由设定;
6、USB串口输出功能,可将测试数据通过数据线输入电脑得到测试曲线图,并可导出做各种详细的分析;
7、附带的软件可将数据导出到excle或TXT文件;
8、拉力角度360°可调;
9、配有大小鼠7个网格配件可做大小鼠前后肢实验;
10、测试曲线图可导出JPG格式,可进行文献插入;
11、净重(WEIGHT):4kg;
12、尺寸:设备外型尺寸:200X200X140mm。