3 年
手机商铺
技术资料/正文
141 人阅读发布时间:2025-01-15 12:57

论文上线截图
自闭症谱系障碍(ASD)是一种男性倾向的、异质性的神经发育障碍,影响约1%至2%的人口,被认为是现代社会中日益严重的问题。由于自闭症的遗传性很高,研究往往更关注潜在的遗传原因,而对潜在的环境因素关注较少。尽管近年来对ASD遗传原因的理解取得了显著进展,但识别与自闭症谱系有关系的具体等位基因仍然是一个难题。近年来,越来越多的证据支持环境因素对ASD的影响。此外,怀产前间的环境变化已成为许多自闭症流行病学研究的焦点。产前暴露于丙戊酸(VPA)是ASD一个公认的风险因素,但VPA诱导的ASD在单细胞分辨率下的细胞和分子基础尚不清楚。在本项研究中,作者旨在单细胞转录组水平上比较雄性和雌性产前小鼠海马体中ASD的细胞和分子差异,分析了产前VPA暴露后表达改变的细胞类型特异性基因,发现在神经元、脉络丛上皮细胞和小胶质细胞中差异表达基因(DEGs)数量最多。在小胶质细胞中,发现了几个与炎症相关的信号通路,这些通路对于诱导类似自闭症的行为至关重要。此外,作者注意到几个X染色体连锁基因,包括Bex1、Bex3和Gria3,是雄性神经元中特异性DEGs的一部分。这项开创性的研究描述了自闭症小鼠海马体转录组的图谱,性别差异的阐明可能为ASD的预防和治疗提供新策略。
1. 丙戊酸诱导的自闭症小鼠海马体单细胞图谱
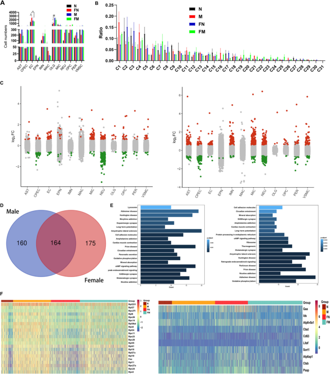
作者首先检测了产前暴露于VPA的小鼠是否表现出类似自闭症的社会交往障碍,并通过三箱社交实验得到了验证(图1B-E)。作者接下来检测了四只生理盐水处理(两只雄性和两只雌性)和四只产前接受VPA处理(两只雄性和两只雌性)小鼠海马体的转录谱(图1A),发现ECs和OLGs占大多数(图1F)。此外,评估了对照组和产前VPA暴露组中每种细胞类型的丰度。结果表明,在两组间除了OLGs之外,大多数细胞类型的比例是相似的。观察到的细胞类型比例的变化表明OLGs参与了ASD的调节(图1L-K)。并且,作者验证了以上发现与之前研究的单核RNA测序结果是一致的。
尽管ASD的患病率存在男性倾向,但尚未提出一种机制来明确解释这种性别差异,特别是在单细胞水平上。因此,为了更全面地理解这种性别差异的生物学基础,作者分析了产前VPA处理后雄性和雌性小鼠中每种细胞类型的数量(图2A),并进一步证明VPA处理对不同细胞群的影响(图2B)。这些结果表明,ECs和OLGs参与了自闭症性别选择性的调节,且在ASD的诊断和治疗中应考虑性别差异对药物敏感性的反应。

图1. 使用VPA诱导的ASD小鼠模型的整体单细胞转录组图谱

图2. 雄性和雌性ASD小鼠神经元基因的表达差异
2. 性别偏向的细胞类型特异性基因表达和功能
为了进一步评估性别与自闭症之间的关系,作者研究了产前注射VPA后海马体中的转录变化。根据细胞类型分析了雄性和雌性之间的DEGs(图2C),在两性神经元中大多数DEGs的富集程度相似,在两性产前VPA处理后许多基因参与突触传递途径或突触生成,且基因以性别偏向的方式差异表达(图2E-F)。
与神经元类似,脉络丛上皮细胞(CPECs)只占总检测细胞的2.5%。然而,作者观察到雌性中CPEC DEGs的数量是雄性的两倍以上(图3A)。与神经元不同,CPECs只共享了少数的DEGs(图3B)。KEGG分析的结果表明在VPA自闭症小鼠模型中炎症反应发生了变化(图3C)。
已有研究发现,ASD动物模型或产前VPA暴露后,脑组织中小胶质细胞突触形成异常,这表明在ASD中免疫功能障碍和突触功能障碍存在关系。为了验证这一点,作者在单细胞水平上探索了产前VPA暴露后雄性和雌性小胶质细胞的功能。结果表明,与对照组相比,VPA处理组在两性中小胶质细胞更为活跃(图4B和4C),许多基因参与了与炎症调节相关的途径(图4D)。这些发现暗示小胶质细胞在ASD中扮演关键角色,并且表明它们的抑制是一种有望的治疗方法。
总之,上述证据为小胶质细胞可以调和突触形成和免疫途径的变化提供了有力支持,表明在ASD的发病机制中小胶质细胞发挥关键作用。最后,结果表明,产前暴露于VPA会表现出夸大或异常的小胶质细胞炎症反应和异常的突触修剪。

图3. CEPCs的性别差异

图4. 小胶质细胞中的性别差异
3.共有的和细胞类型特异性的自闭症特征的识别
作者通过单细胞RNA测序区分共有的和细胞类型特异性的基因。最常见的ASD上调基因是Ttr和Plp1。结果表明,Ttr在海马体的几乎所有细胞中都上调,且没有性别差异(图4E)。因此,作者认为Ttr是ASD的关键调节器。然后,作者调查了产前VPA暴露后海马体中细胞类型特异性基因的表达。结果揭示了一些细胞类型特异性标记物在产前VPA暴露后的表达发生了变化(图4F)。鉴于ASD患病率中明显的雄性倾向,作者推测小胶质细胞在ASD的发病机制中扮演中心角色。
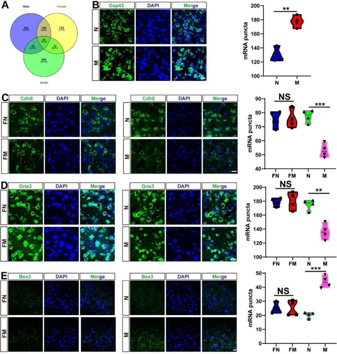
4.DEGs与SFARI数据库的交集
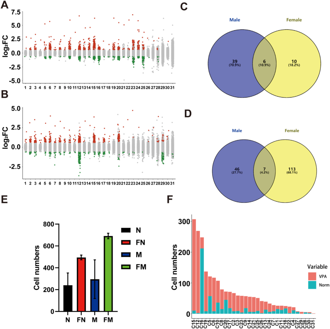
为了进一步阐明细胞类型每个亚群的角色和差异,作者通过研究不同亚群之间的DEGs(图5A-F),分析了VPA暴露后每个亚群的变化。结果表明,在生理盐水组中除了C16亚群外,DEGs很少,但在VPA暴露组中有很多DEGs。Y以上结果表明,VPA(而不是性别)诱导了ASD的发病机制,并且雄性和雌性小鼠对VPA的反应不同。
为了进一步识别与ASD相关的DEGs和亚群,作者将所有亚群的DEGs映射到西蒙斯基金会自闭症研究倡议(SFARI)数据库。其中,C12包含了SFARI数据库中最多的DEGs。作者详细分类这些基因,以进一步探索它们在雄性和雌性小鼠之间的功能差异(图6A)。结果表明,C12中的大多数DEGs是雄性特有的,包括Gap43,并证实Gap43在雄性小鼠产前VPA暴露后上调(图6B),Cdh8在雄性小鼠产前VPA暴露后急剧下降(图6C),Gria3在雄性ASD小鼠中显著下调(图6D)。此外,作者在雄性特异的DEGs中发现了几个与智力障碍相关的X染色体基因,其中Bex3在雄性小鼠产前VPA暴露后显著增加,表明了其在ASD中的关键作用(图6E)。
5. 性别特异性基因调控网络的映射
作者进一步通过应用单细胞调控网络推断和聚类(SCENIC)算法分析了转录因子(TF)调控网络,该算法基于重建的基因调控网络活动来识别细胞状态。首先,作者比较了男性和女性在VPA暴露后的SCENIC结果。结果在男性中识别出13个调控子,在女性中识别出24个调控子,每个调控子代表一个TF,以及一组共表达和基序富集的靶基因。
6.在自闭症小鼠中识别与性别相关的配体-受体相互作用差异
为了进一步研究雄性和雌性海马体细胞间的联系,作者分别可视化了雌性和雄性中前10个聚体中最常见的配体及其在第12聚体中的相应受体的平均表达水平。在雌性中,神经营养因子Psap和孤G蛋白偶联受体37(Gpr37)在十个聚体中显示出最高的表达。Gpr37已被涉及在ASD中,并且表达在神经元和胶质细胞中。出乎意料的是,只有在雄性中检测到一个配体-受体对相互作用,即Gdf9-Fxyd6。

图5. 两性不同细胞簇差异表达基因分析

图6. 产前VPA暴露相关基因表达变化的验证
结论
在这里,作者假设与不同性别自闭症相关的细胞类型特异性基因表达模式可以用来识别新的治疗靶标。使用单细胞RNA测序,作者分析了来自四个对照和四个产前暴露于VPA的小鼠海马样本中提取的细胞转录组。基于不同的表达谱,识别了ASD小鼠中性别偏向的细胞类型。在雄性和雌性ASD小鼠的实验组中进一步检测了DEGs和分子途径。最后,作者在男性和女性中识别了聚体内的配体-受体基因表达,检测到几个性别特异性的信号对,表明ASD的性别特异性调控模式。总的来说,作者的研究将有助于探究自闭症谱系障碍的分子机制和性别差异与产前相关的其他疾病的治疗靶点。
在该研究中,研究人员使用了赛昂斯三箱社交实验箱(SANS,型号SA219)来进行实验操作。
三箱社交箱(SA219)
社会交互行为测试(也叫3-chambered8ocial Test)是取常用的用于评估自闭症行为的实验。动物交际实验系统设计是在小鼠熟悉了环境后,检测小鼠靠近位于实验箱中装有另一只陌生小鼠的金属笼的时间,来判断小鼠的社交能力。在实验中,通常会比较小鼠靠近关有熟悉小鼠的金属笼时间与陌生小鼠金属笼的时间,来判断动物的社交能力。

产品特点
1、实验箱:长 60cm,宽 40cm,高 30cm,医用有机板,可定制
2、束缚器: 长 7cm,宽 7cm,高 20cm,医用有机板,可定制
3、摄像机分辨率:1280×1024
4、通用指标:活动距离、运动速度、测试时间
5、区域指标:各区域运动路程、逗留时间、静止时间、各区域首次进入时间、进入次数、最长访问时间、最短访问时间、进入前总路程、首次离开时间
6、特色指标:束缚鼠间的接触次数、接触持续时间、首次接触时间、接近时间与束缚鼠间最大距离、与束缚鼠间最小距离