3 年
手机商铺
技术资料/正文
283 人阅读发布时间:2025-01-15 12:57

论文上线截图
慢性疾病是长期持续存在且具有持久影响的病症,对医疗保健系统构成了重大挑战。目前,基于治疗性蛋白的治疗方法,可能带来诸如过敏反应和皮疹等不良反应。由于腺相关病毒(AAVs)的低免疫原性和缺乏致病性,基于重组AAV的载体作为基因传递平台治疗各种人类疾病越来越受欢迎。然而,AAV的基因疗法技术可能引起毒性。因此,人们意识到有必要开发能够使基因表达在适当的治疗窗口内诱导的AAV载体技术。
麝香酮这种香气化合物,由于其在香水中使用的迷人愉悦气味以及对人类的生理效应,多年来一直受到关注。因此,麝香酮是实现无针头芳香疗法的理想诱导剂。在这里,作者开发了一种麝香酮诱导的转基因系统(MUSE),利用易挥发且无痕的麝香酮触发器。作者将其包装进AAV载体中(以下简称为“AAVMUSE”),通过吸入麝香酮触发器实现治疗基因的可控表达,提供无针头芳香疗法。AAVMUSE系统能够远程、麝香酮剂量和暴露时间依赖性地诱导AAV递送的转基因表达。此外,作者将这种AAVMUSE应用于治疗两种慢性炎症性疾病:非酒精性脂肪肝病(NAFLD)和过敏性哮喘,表明吸入麝香----在仅需一次注射AAVMUSE后----可以实现治疗蛋白(ΔhFGF21或ΔmIL-4)的长期可控表达(图1a-b)。因此,作者的研究表明,AAVMUSE是受控基因疗法工具箱中宝贵的补充,可以提高安全性和有效性,并推进基因疗法在精准医学中的应用。

图1. AAVMUSE系统设计及其应用于基因治疗的示意图
1. MUSE的设计和功能验证
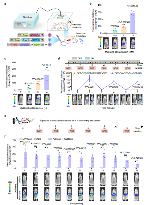
为了生成一个麝香酮诱导的转基因系统(MUSE),作者表达了麝香酮响应型小鼠嗅觉受体(MOR215-1)蛋白和受体转运蛋白1(RTP1)的截短版本(RTP1S)。当暴露于麝香酮时,麝香酮与G蛋白偶联受体MOR215-1结合,通过Gαolf介导的腺苷酸环化酶(AC)激活,触发第二信使cAMP在细胞内的激增。cAMP随后可以结合蛋白激酶A(PKA)的调节亚基,其催化亚基转移到细胞核中,在那里磷酸化cAMP响应结合蛋白1(CREB1),该蛋白结合到合成的cAMP响应启动子(PCRE)上以启动转基因表达(图1c)。此外,作者测试了MUSE能够诱导基因表达,确定了编码MUSE的不同比例的质粒组合,以确保报告基因较高的诱导效率。作者还确认了MUSE具有广泛的适用性(图2a),且一定浓度的麝香酮对细胞没有毒性(补充图4),另外,MUSE介导的cAMP信号通路与另外三条信号通路之间没有明显的串扰(补充图5)。
接着,作者评估了MUSE介导的SEAP表达动力学,发现SEAP表达以剂量依赖性方式被诱导,并在10 μM以上麝香酮浓度下达到饱和(图2b),检测到预期的时间依赖性SEAP表达(图2c)且MUSE工程细胞对麝香酮具有远程响应性(图2d)。因此,作者设计的MUSE能够在哺乳动物细胞中以麝香酮剂量和时间依赖性的方式安全且远程控制转基因的表达。

图2. 麝香酮诱导的转基因系统(MUSE)性能特征
2. AAVMUSE介导的小鼠肝脏中转基因表达
在细胞中验证了AAVMUSE介导的报告基因表达后,作者检测到AAVMUSE在暴露于雾化麝香酮时可以诱导荧光素酶报告基因表达(图3a)。研究还进一步测试了AAVMUSE介导的荧光素酶表达动力学。此外,AAVMUSE介导的荧光素酶表达在小鼠中是麝香酮剂量和暴露时间依赖性的(图3b-c)。这些结果表明,AAVMUSE可以高效地在小鼠中诱导荧光素酶表达。
接下来,作者发现AAVMUSE在小鼠中重新暴露于雾化麝香酮时可以重新诱导荧光素酶报告基因表达(图3d);给予AAVMUSE并重复暴露于麝香酮的小鼠在28周内可重复诱导荧光素酶表达(图3e-f)。
总的来说,这些结果表明AAVMUSE能够安全地、远程地、麝香酮剂量和时间依赖性地在小鼠肝脏中诱导转基因表达,并且通过麝香酮介导的芳香疗法在长达28周的时间内可重复诱导。

图3. AAVMUSE在小鼠肝脏中实现长达28周的调控效果
3.AAVMUSE-ΔhFGF21在饮食诱导的NAFLD小鼠模型中的治疗效果
为了探索基于AAVMUSE的基因疗法治疗非酒精性脂肪肝病(NAFLD),作者选择了一种合成的重组Fc-FGF21变体(ΔhFGF21)作为干预手段;这种蛋白可以减少NAFLD患者的肝脏脂肪,并确认了AAVMUSE诱导的ΔhFGF21的生物活性,还观察到SEAP的时间依赖性表达(补充图16c)。
在证明了ΔhFGF21的生物活性后,作者评估了AAVMUSE-ΔhFGF21介导的基因疗法在饮食诱导的NAFLD模型小鼠中的治疗效果和对代谢的影响。发现与相关对照小鼠相比,AAVMUSE-ΔhFGF21转导的NAFLD小鼠的脂肪质量百分比显著减少,瘦质量百分比增加(图4c-d),显著提高了氧气消耗和二氧化碳排出(图4e-h),体重显著减轻(图4i-j)。
接下来,在预先确定的31周终点时,收集了小鼠的肝脏和附睾白色脂肪组织(eWAT)以及肝组织切片。与对照组小鼠相比,暴露于麝香酮的AAVMUSE-ΔhFGF21转导的NAFLD小鼠的肝脏和eWAT重量显著减少(图4k-n),显示出更小的脂肪滴,肝脏脂肪变性和肝纤维化的严重程度降低(图4o)。综合这些结果,证实了AAVMUSE-ΔhFGF21在饮食诱导的模型小鼠中,仅通过一次AAV注射,就能在适当的水平上重新诱导治疗蛋白,用于治疗NAFLD。

图4. AAVMUSE-ΔhFGF21介导的基因疗法在NAFLD模型小鼠中的治疗效果
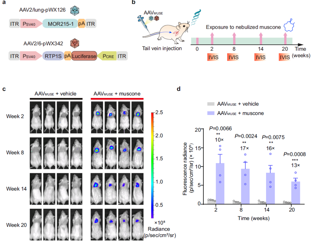
4.AAVMUSE介导的小鼠肺部转基因表达
接着作者测试了AAVMUSE是否能够在小鼠肺部诱导转基因表达。与pWX126和pWX342 (ITR-PSV40-RTP1S::pA-luciferase-PCRE-ITR)共转染的工程细胞中,麝香酮诱导的萤火虫荧光素酶报告基因约有16.9倍的诱导(补充图20c)。此外,作者选择了AAV血清型组合,通过尾静脉传递构成型荧光素酶(ITR-PhCMV-luciferase-pA-ITR)到肺部,并证明了AAV2/lung和AAV2/6的组合在肺部产生更高的生物发光信号强度(补充图21)。并检测到AAVMUSE在肺部暴露于雾化麝香酮时可以诱导荧光素酶报告基因表达(图5a),暴露于雾化麝香酮的AAVMUSE转导小鼠在肺部显示出显著更高的生物发光信号强度。此外,在不同时间点的生物发光成像显示,暴露于雾化麝香酮的AAVMUSE转导小鼠在肺部表达荧光素酶报告基因长达20周(图5b-d)。总的来说,这些结果表明,当动物定期暴露于诱导剂时,AAVMUSE能够在肺部长期诱导转基因表达。

图5. AAVMUSE在小鼠肺部实现长达20周的基因表达调控
5. AAVMUSE-ΔmIL-4在过敏性哮喘模型小鼠中的治疗效果
接下来,作者开发了AAVMUSE用于体内基因治疗应用,以控制一种小鼠IL-4突变蛋白(ΔmIL-4)的表达,该蛋白可以保护免受过敏性哮喘的侵害。首先验证了AAVMUSE诱导的ΔmIL-4的生物活性,此外,作者观察到,在这些工程细胞中,AAVMUSE诱导的ΔmIL-4表达依赖于麝香酮暴露时间。
在确认了ΔmIL-4的生物活性后,作者评估了AAVMUSE-ΔmIL-4介导的基因疗法在卵清蛋白(OVA)诱导的过敏性哮喘模型小鼠中的治疗效果(图6a)。作者发现,暴露于麝香酮的AAVMUSE-ΔmIL-4转导组显著提高了ΔmIL-4水平肺中的嗜酸性粒细胞和T淋巴细胞计数显著减少(图6c-f)。
综合这些结果表明,AAVMUSE-ΔmIL-4可以通过远程控制ΔmIL-4来抑制嗜酸性粒细胞浸润和促炎细胞因子,并防止过敏性哮喘小鼠对OVA的敏感性发展。

图6. AAVMUSE-ΔmIL-4介导的基因疗法在OVA诱导的过敏性哮喘模型小鼠中的治疗效果
结论
利用挥发性和无痕迹的麝香酮作为气味分子触发剂,作者在此开发了一种麝香酮诱导的转基因系统(MUSE),并将其进一步包装到AAV载体(以下简称“AAVMUSE”)中,通过吸入实现治疗基因的可控表达。研究显示,AAVMUSE”系统能够在没有刺激的情况下,远程、剂量和暴露时间依赖性地诱导AAV递送的转基因表达。作者预计,用于控制治疗基因表达的AAVMUSE”系统将成为基于基因的治疗的宝贵补充,并有助于开发更有效、更安全、更个性化的疾病治疗方法。
在该研究中,研究人员使用了赛昂斯小动物雾化给药仪(SANS,型号SA703)来进行实验操作,将液体药物雾化成细微颗粒,经动物呼吸道被肺部吸收。

小动物雾化给药仪(SA703)
目前雾化吸入治疗已成为呼吸系统疾病治疗的一种重要手段,随之而来的对吸入型药物研发也被推上了一个新的高度。通过高效高频微网雾化发生器,结合脉宽调制的控制速度技术,将液体雾化成为细小的颗粒,促使小动物吸入。该仪器能很好的完成小动物的造模(诱咳,引喘,染毒),麻醉和动物精准给药。

产品特点
1、雾化粒子细(3—5μm占90%),该粒子能顺利的进入肺泡;
2、能使用不同液体或更换雾化头后实时进行校准;
3、模式选择:雾化模式,引喘模式二种;
4、加药、清洗、更换动物盛装箱、雾化头便捷;
5、雾化头尺寸:Φ36×25mm;
6、给药容积:16ml;
7、测试时间:1-99999s,步长为1s;
8、雾化速度:1~10档 速度范围:0.07-1.4ml/min;
9、回收功能:实验结束后仪器自动开启排气功能,将残留雾化药物净化后排除,排气时间范围:10~240s;
10、校准功能:实验前根据不同的液体,提前校准雾化的速度;
11、雾化箱尺寸,大号:10L(305×260×170mm),
中号:8L(290×240×160mm)标配,
小号:5L( 255×210×135mm);
12、实验指标:实时显示喷药时间,反应时间,给药量,首次咳嗽时间,咳嗽次数等。