11 年
手机商铺
技术资料/正文
125 人阅读发布时间:2025-01-15 12:58
骨骼肌对整个生命周期的体力表现和代谢调节至关重要。肌肉萎缩的特征是骨骼肌质量和生理功能的下降。它可能归因于各种病理状态(例如,营养不良、肌肉不使用、衰老、损伤和慢性疾病)。越来越多的证据表明,肌肉萎缩与身体残疾、生活质量差和预后不良有关。
肌肉萎缩的机制是多因素的,目前尚未完全理解。内分泌系统对健康和疾病状态下骨骼肌蛋白质代谢至关重要。最近的研究强调了肌肉消耗和激素变化之间的联系。有报道,内分泌紊乱对肌肉萎缩的发展有显著影响。
新兴的流行病学研究表明,环境污染物,特别是内分泌干扰化学物质(EDCs),对暴露个体的健康产生不利影响。多环芳烃(PAHs)是普遍存在的环境污染物,在工业活动中广泛产生。PAHs可以通过煤、木材和其他有机化合物的不完全燃烧释放到环境中。通过模仿内源性激素,PAHs已被报道具有内分泌干扰特性。长期暴露于PAHs与类固醇生成蛋白表达降低有关,导致哺乳动物内分泌腺中睾酮产生减少。暴露于PAHs还会影响人类出生前后的生长发育,如出生长度、体重和头围。

论文上线截图

多环芳烃(PAHs)暴露是否与肌肉质量和肌肉力量相关,这一点研究甚少。在此项研究中,作者首次在国家健康和营养调查(NHANES)中调查了尿液中多环芳烃代谢物与成人附肢骨骼肌质量和手握力的横断面关联。并进一步开展实验室研究,以检验多环芳烃对骨骼肌质量和力量的影响。最终分别对2742名和2462名美国成年人进行了肌肉质量和肌肉力量的分析。在男性参与者中,发现尿液多环芳烃代谢物与肌肉质量和手握力呈负相关。在女性参与者中,尿液多环芳烃代谢物与肌肉质量或手握力之间没有发现显著关系。与对照组相比,在雄性Sprague-Dawley(SD)大鼠中, B[a]P的处理诱导了肌肉萎缩。然而,在雌性大鼠中,肌肉质量和力量并没有显著改变。肌肉形态参数的变化伴随着B[a]P处理的雄性大鼠血浆睾酮水平的显著降低。睾酮共同治疗显著减轻了B[a]P对雄性大鼠骨骼肌的损害。本研究的结果表明,多环芳烃和肌肉萎缩之间可能存在性别特异性的因果关系。
1.人口特征
文章中的表1和表2按性别分类分别列出了2001-2006年周期中肌肉量和2011-2014年周期中肌肉力量参与者的基本特征。在不同性别之间观察到几个人口特征和与生活方式相关的因素存在统计学上显著的差异。作者在文中展示了2001-2006年周期中八种多环芳烃代谢物的尿液水平分布和2011-2014年周期中六种代谢物的分布。
2. 性别特异性的尿液多环芳烃代谢物与骨骼肌质量之间的关系
在男性参与者的四分位数分析中,调整其他变量后,发现尿液多环芳烃代谢物与骨骼肌质量呈负相关(如:1-羟基萘、3-羟基氟烯、2-羟基氟烯、3-羟基菲、1-羟基菲、2-羟基菲、1-羟基芘和多环芳烃)。采用调整BMI后的骨骼肌质量作为结果,分析后发现,尿液多环芳烃代谢物与肌肉质量呈负相关。在女性参与者的四分位数分析中,调整其他协变量后,未发现尿液多环芳烃代谢物与骨骼肌质量之间存在统计学上显著的关系。在使用调整BMI后的骨骼肌质量作为结果的分析中,发现两种尿液多环芳烃代谢物与肌肉质量呈正相关(文献表3)。
3.性别特异性的尿液多环芳烃代谢物与握力之间的关系
在男性参与者的四分位数分析中,调整其他协变量后,发现2-羟基氟烯浓度和1-羟基菲浓度与较低的握力有显著关系。在女性参与中,没有发现尿液多环芳烃代谢物与握力之间存在统计学上显著的关系(文献表4)。
4.暴露于B[a]P,一种代表性的多环芳烃(PAH),导致雄性SD大鼠的肌肉质量和握力下降,但在雌性大鼠中并未观察到这种效应
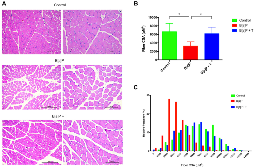
正如横断面分析结果所示,PAHs暴露与普通人群中的肌肉萎缩有关。然而,由于横断面设计的研究无法确定因果效应。像PAH类中的其他几种成员一样,B[a]P是一种原型PAH,可能会干扰内分泌功能。为了阐明PAHs对肌肉萎缩的可能作用,作者建立了实验大鼠模型,这些模型通过口服给予B[a]P。在经过3个月的5 mg/kg B[a]P经口灌胃暴露后,与对照组相比,雌性SD大鼠的相对握力(握力/体重比)相似。在雄性SD大鼠中,1个月时控制组和B[a]P灌胃组之间的握力没有差异。然而,与对照组相比,B[a]P处理的雄性SD大鼠在2个月和3个月时的握力显著降低(图1A-B)。在B[a]P暴露3个月后,B[a]P仅在雄性大鼠中降低了相对腓肠肌重量(腓肠肌/体重比)(图1C)。B[a]P处理的大鼠腓肠肌肌纤维横截面积显著减小(图2A-B)。总体而言,动物研究的结果与人群研究的发现一致,即B[a]P介导的骨骼肌力量和肌肉质量的减少。

图1. B [a]P对雄性SD大鼠握力及腓肠肌质量的影响

图2. B [a]P对雄性SD大鼠腓肠肌形态的影响
5. 睾酮减轻了B[a]P诱导的雄性SD大鼠的肌肉萎缩
睾酮在肌肉力量和质量中起着至关重要的作用。以前的研究表明B[a]P改变了雄性SD大鼠血清中的生殖激素浓度。本研究假设睾酮可能参与了B[a]P对SD大鼠肌肉萎缩的性别特异性效应。本研究的结果表明,B[a]P暴露3个月导致雄性SD大鼠血清中的睾酮浓度下降(图1D)。与对照组相比,B[a]P处理组的血浆中的睾酮水平显著降低(图1D)。B[a]P诱导的握力改变通过睾酮治疗得到了显著改善(图1A-B)。同样,在B[a]P和睾酮联合处理的动物中,睾酮治疗能够将腓肠肌重量恢复到接近正常水平(图1C),与腓肠肌形态变化一致(图2B和C)。所有的发现共同表明,睾酮防止了B[a]P诱导的肌肉力量和质量的丢失。
结论
在本研究中,作者假设PAHs作为激素活性异物可能通过改变激素产生来解释骨骼肌萎缩。作者首先在国家健康和营养调查(NHANES)中的普通人群中检查了PAHs与肌肉质量和握力之间的潜在关联。为了进一步调查PAHs对肌肉萎缩的可能影响,通过口服给药的方式建立了实验性Sprague-Dawley(SD)大鼠模型,使用一种原型PAH(B[a]P)。总的来说,本研究的流行病学和实验证据都表明,多环芳烃作为内分泌干扰化学物质导致男性骨骼肌质量和功能的显著减少,并且与血清睾酮水平的降低可能有关。
在该研究中,研究人员使用了赛昂斯大小鼠抓力测定仪(SANS,型号SA415)来进行实验操作。

大小鼠抓力测定仪(SA415)
大小鼠抓力仪( Grip Strength Meter)是评价药物、毒物、肌肉松驰剂、中枢神经抑制剂、兴奋剂等对动物肢体力量的影响程度,同时也可对动物的衰老、神经损伤、骨骼损伤、肌肉损伤、韧带损伤程度以及其恢复程度进行鉴定。

产品特点
1、最大荷重(CAPACITY):50N;
2、本机带电池可续航20小时;
3、高精度高分辨率,准确度0.5级,最小读数达0.01N;
4、最大值保持功能。最大值显示直至手动清零;
5、感应式背光灯,开启关闭可自由设定;
6、USB串口输出功能,可将测试数据通过数据线输入电脑得到测试曲线图,并可导出做各种详细的分析;
7、附带的软件可将数据导出到excle或TXT文件;
8、拉力角度360°可调;
9、配有大小鼠7个网格配件可做大小鼠前后肢实验;
10、测试曲线图可导出JPG格式,可进行文献插入;
11、净重(WEIGHT):4kg;
12、尺寸:设备外型尺寸:200X200X140mm。