11 年
手机商铺
技术资料/正文
93 人阅读发布时间:2025-01-06 13:02

论文上线截图
社会竞争决定层级社会地位,这深刻影响动物的行为和健康。背内侧前额叶皮层(dmPFC)在调节社会竞争中扮演基础角色,但dmPFC如何通过其下游神经回路协调与胜利和失败相关的行为尚不清楚。在这里,通过全脑c-Fos投射、光纤记录以及光遗传学或化学遗传学的操控,作者检测了小鼠dmPFC下游的胜利和失败相关神经回路。具体来说,投射到背侧中缝核(DRN)和中央灰质(PAG)的第五层神经元促进社会竞争,而投射到前基底外侧杏仁核(aBLA)的第二/三层神经元抑制社会竞争。这两群神经元在竞争中显示出相反的活动变化。体内和体外电生理记录揭示了失败相关回路对胜利相关回路的抑制。这种拮抗性相互作用可能代表了mPFC通过自上而下的控制协调复杂行为的核心原则。

前额叶皮层(PFC)已被证明在人类、灵长类动物和啮齿动物中编码优势地位和竞争成功。调节背内侧前额叶皮层(dmPFC)神经元的突触强度或神经活动,可以双向调节钻管测试中的竞争结果和优势地位。这些研究表明dmPFC是一个保守的优势等级的中央调节器。虽然已经研究了社会竞争中dmPFC的上游丘脑输入,但dmPFC如何协调下游输出来策划复杂的与优势相关的行为还不清楚。
作为一个联想执行中心,mPFC接收并整合来自多种感官模式的输入,并广泛投射到大脑的各个区域。通过这些投射,mPFC对多种行为施加自上而下的控制,如情绪调节,决策制定等。这些mPFC中的投射神经元显示出层级组织,并广泛分布在第2层到第6层。其中,大多数BLA投射神经元倾向于在第2/3层,而NAc投射神经元主要位于第2/3层和第5a层,彼此之间几乎没有重叠。其他皮层下区域,包括PAG、DRN、LH和VTA,主要接收来自第5层的输入。尽管参与社会优势调节的mPFC下游回路刚刚开始被识别,但这些不同的回路如何参与社会竞争,以及mPFC如何将优势相关的信息传播到行为决策中,仍有待探索。
在这项工作中,为了描绘dmPFC在控制社会竞争中的下游回路,作者检测了社会竞争后dmPFC下游脑区的c-Fos表达模式,并关注了在优势和从属小鼠中c-Fos差异性表达的脑区。使用光遗传学,作者表征了这些mPFC下游投射的功能作用,并鉴定了几个与胜利和失败相关的回路。逆行追踪和光纤记录实验揭示了与胜利和失败相关的投射神经元在解剖上是分离的,并在小鼠参与钻管测试竞争中显示出相反的动态活动变化。值得注意的是,从与失败相关的回路到与胜利相关的回路存在抑制作用。综合这些结果,揭示了dmPFC如何通过其对不同皮层下回路的自上而下控制来调节竞争行为的逻辑。
1.鉴别dmPFC下游赢或输激活的脑区
作者首先使用病毒策略标记神经元绘制了dmPFC的全脑投射图。dmPFC广泛投射到不同的脑区,其中dmPFC轴突末梢在几个区域特别丰富,如杏仁核基底外侧区(BLA)、尾状壳核(CPu)、伏隔核(NAc)和中背侧丘脑(MDT)。为了确定dmPFC下游参与社交竞争的区域,作者通过免疫荧光染色实验比较了胜利者与失败者小鼠在钻管测试后的c-Fos表达(图1A)。
作者分析了包括dmPFC、腹侧mPFC(vmPFC)在内的十个脑区,以及八个dmPFC主要皮质下下游目标。在五个大脑区域中发现c-Fos的表达存在显著差异(图1B)。胜利者小鼠在dmPFC中显示c-Fos表达增加(图1B-C)。此外,在dmPFC下游的三个皮质下区域也发现了胜利者小鼠c-Fos的增加:MDT、背侧中缝核(DRN)和腹侧灰质(PAG)(图1B-C)。相比之下,在失败者小鼠的一个大脑区域,即前杏仁核基底外侧区(aBLA)中,c-Fos表达增加(图1B-C)。

图1. 识别dmPFC下游的输赢激活脑区
2. 抑制不同的dmPFC下游回路改变优势等级
为了确定不同的dmPFC投射在调节社会优势中的功能作用,作者通过在不同的下游区域上方植入光纤(图2),分别特异性地光遗传抑制不同的dmPFC输出末梢。作者发现抑制dmPFC-DRN或dmPFC-PAG增加了撤退行为和社会等级(图2H-L)。相比之下,抑制dmPFC-aBLA减少了撤退行为和社会等级(图2P)。

图2. 抑制不同的dmPFC下游回路改变了优势等级
3.激活不同的dmPFC下游回路改变优势等级
接下来,作者通过光遗传学激活dmPFC-DRN、dmPFC-PAG和dmPFC-aBLA回路。与抑制结果一致,激活dmPFC-DRN或dmPFC-PAG促进了前进行为并在钻管测试中提升了社会等级,而激活dmPFC-aBLA增加了撤退行为并降低了社会等级(图3)。

图3. 激活不同的dmPFC下游回路改变了优势等级
4. 操控aBLA影响钻管测试等级
由于dmPFC-aBLA回路在调节社交竞争中显示出独特的作用,为了进一步确认该回路的功能,作者在钻管测试中通过光遗传抑制或激活aBLA本身(图4)。作者发现,当抑制aBLA时,小鼠在钻管测试中显示出更多的前进行为和更少的撤退行为,并增加了优势等级。相比之下,激活aBLA降低了钻管测试等级。

图4. 操作aBLA影响钻管测试等级
5. 投射到不同靶区的dmPFC神经元存在不同层特异性亚群
上述数据表明,在社交竞争中,dmPFC神经元存在功能异质性:投射到DRN和PAG的神经元与胜利相关,而投射到aBLA的神经元与失败相关。为了检验这种功能差异是否源于它们在dmPFC中的不同位置,作者向DRN、PAG和aBLA注射逆行示踪剂,来可视化投射到每个靶区的dmPFC神经元(图S6A-C)。多色逆行示踪剂的共标记揭示了投射到aBLA的神经元位于第2/3层,明显比位于第5层的DRN和PAG神经元更内侧(图S6D-E)。此外,在单细胞水平上,投射到aBLA的神经元与DRN或PAG投射的神经元之间几乎没有重叠(图S6F)。因此,与胜利相关的和与失败相关的神经元在dmPFC的不同层中,即解剖学上是分离的。
有趣的是,当作者比较胜利者和失败者小鼠在钻管测试后的c-Fos表达时,发现胜利者小鼠在第5层的c-Fos表达增加,而在失败者小鼠的dmPFC第2/3层中发现c-Fos表达的轻微增加(图S7D)。当光遗传激活第5层神经元时,作者观察到钻管测试等级的增加,而激活第2/3层神经元,导致钻管测试等级下降(图S7E-F)。这些结果进一步支持了dmPFC内表层和深层在控制社交竞争中是功能性分离的。
6. 在钻管测试中dmPFC不同投射神经元亚群的活动动态
为了检验不同dmPFC神经元亚群在社交竞争中的活动如何动态变化,作者使用光纤记录实时监测它们在钻管测试中的活动(图5A-B)。与整个dmPFC的活动类似,投射到DRN的dmPFC神经元的Ca2+信号在推挤启动后显著增加(图5D-E)。投射到PAG的dmPFC神经元的Ca2+信号有增加的趋势,但未达到统计显著性(图5J)。相比之下,投射到aBLA的dmPFC神经元在推挤开始后活动减少(图5L-5)。这种Ca2+动态表明,在竞争中的“努力”推挤期间,与胜利相关的dmPFC-DRN投射神经元被激活,而与失败相关的dmPFC-aBLA投射神经元被抑制。

图5. dmPFC不同投射神经元亚群在钻管实验中的活动动态
7. 投射到aBLA的dmPFC第2/3层神经元抑制第5层神经元
为了理解与胜利和失败相关的dmPFC神经元如何协调它们的活动来调节优势行为,作者检测了它们在dmPFC内部如何相互作用(图6)。光遗传激活或抑制第5层与胜利相关的、投射到DRN的神经元,同时记录位于第2/3层与失败相关的、投射到aBLA的神经元(图6A)。总体而言,第2/3层的锥体细胞(pPYR)活动没有明显变化(图6B-C)。值得注意的是,当作者检查相反方向的影响时,即光遗传激活与失败相关的、投射到aBLA的第2/3层神经元并记录第5层与胜利相关的、投射到DRN和PAG的神经元(图6I),观察到第5层的pPYR活动显著减少(图6J-K)。相反,当光遗传抑制投射到aBLA的神经元时,第5层的pPYR活动显著增加(图6N-O)。这些结果表明,与失败相关的、投射到aBLA的第2/3层神经元可能会抑制dmPFC中与胜利相关的第5层神经元。

图6. aBLA -投射2/3层神经元抑制dmPFC第5层神经元
8. 输相关神经元通过dmPFC内的GABAergic中间神经元抑制赢相关神经元
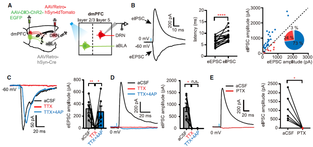
为了理解与失败相关的神经元如何抑制与胜利相关的神经元的细胞机制,作者进行了脑片记录实验(图7)。作者在脑片中刺激投射到aBLA的神经元,同时使用全细胞膜片钳技术记录投射到DRN的神经元(图7A)。结果发现,诱导了双相突触反应,包括早期诱发的兴奋性突触后电流(eEPSC)和延迟诱发的抑制性突触后电流(eIPSC),值得注意的是,在大部分投射到DRN的神经元中,eIPSCs的幅度大于eEPSCs(图7B)。光诱发的EPSCs被河豚毒素(TTX)完全阻断,并通过应用TTX + 4AP(4-氨基吡啶)恢复(图7C),表明eEPSCs是由直接突触连接介导的。另一方面,光诱发的IPSCs也被TTX完全阻断,但不会被TTX + 4AP恢复(图7D),表明eIPSCs是多突触抑制电流。此外,GABAA受体拮抗剂苦味酸(PTX)阻断了eIPSCs(图7E)。
为了直接测试哪种中间神经元群体介导了从第2/3层到第5层神经元的前馈抑制,作者分别抑制了两个主要的抑制性中间神经元,即副蛋白(PV)或生长抑素(SST)(图S8)。抑制PV或SST中间神经元大大减少了前馈抑制电流,这些效应在黄光照射停止后是可逆的(图S8)。这些结果表明,SST和PV中间神经元都有助于从第2/3层到dmPFC第5层神经元的前馈抑制。

图7. 输相关神经元通过dmPFC内gaba能中间神经元抑制赢相关神经元
结论
在这项研究中,作者剖析了dmPFC下游回路在调节优势行为中的作用。全脑c-Fos绘图实验揭示,在钻管测试中的胜利者小鼠在dmPFC下游的DRN和PAG中显示出更多的c-Fos阳性神经元,而失败者小鼠在aBLA中显示出更多的c-Fos阳性神经元。特定回路的操作勾勒出以dmPFC为中心的社会优势神经网络,其中dmPFC-DRN和dmPFC-PAG回路是与胜利相关的回路,而dmPFC-aBLA回路是与失败相关的回路。此外,对aBLA本身的激活或抑制产生了与操作dmPFC-aBLA回路相似的效果。因此,这些与胜利和失败相关的dmPFC回路在小鼠启动钻管测试中的“努力”推挤行为时显示出相反的钙活动。逆行追踪实验揭示了这些功能不同的回路在解剖学上是分离的,与失败相关的投射到aBLA的神经元位于dmPFC的第2/3层,而与胜利相关的投射到DRN和PAG的神经元位于dmPFC的第5层。最后,通过活体和体外电生理记录,作者发现通过dmPFC内的局部PV和SST中间神经元,从与失败相关的神经元到与胜利相关的神经元存在抑制作用。通过这样精细的功能组织,dmPFC协调不同的下游目标来协调竞争行为。

图8. 模式图