11 年
手机商铺
技术资料/正文
168 人阅读发布时间:2025-01-15 12:59

论文上线截图
衰老是生理退化、慢性疾病增加和年龄特异性死亡率的主要风险因素。衰老的一个主要标志是细胞衰老的慢性积累,这是一种对各种损伤刺激做出反应的永久性细胞周期停滞状态。细胞衰老损害了组织再生的能力,并推动慢性低度炎症,这加剧了衰老过程。清除衰老细胞有望减少慢性、低度炎症,并提高组织修复能力,从而减轻老年生物体身体功能的下降。然而,选择性且有效地清除不同类型细胞的衰老细胞是具有挑战性的。在这里,作者开发了一种前药策略,设计了一种基于溶酶体β-半乳糖苷酶(β-gal)活性增加的新化合物。前药SSK1被β-gal激活,并独立于衰老诱导剂和细胞类型,消除小鼠和人类的衰老细胞。在老年小鼠中,有效地清除了不同组织中的衰老细胞,减少了衰老和年龄相关基因特征,减轻了低度局部和全身炎症,并恢复了身体功能。结果表明,溶酶体β-gal可以有效地选择性地消除衰老细胞,为开发抗衰老干预措施提供一种新策略。
1.设计SSK1选择性杀死衰老细胞
为了设计一种溶酶体β-半乳糖苷酶响应的前药,作者首先筛选了一系列FDA批准的药物,最终选择吉西他滨,一种对衰老细胞具有强大细胞毒性的化合物作为最终产物。因为它有效地且强有力地杀死了小鼠和人类的衰老细胞(图1a);它的4-氨基基团是前药开发中一个已经确立的位点;由于其血浆循环时间短,它显示出降低的系统毒性。并合成衰老特异性杀伤化合物1(SSK1)(图1b)。作者还验证了前药SSK1在衰老细胞中被特异性切割以释放细胞毒性的吉西他滨而不是非衰老细胞中(图1c)。这些结果表明SSK1对衰老细胞有毒,对非衰老细胞无毒。
为了测试SSK1选择性杀死衰老细胞的能力,作者用SSK1处理了小鼠原代成纤维细胞及其复制诱导的衰老对应物。结果发现SSK1选择性地且强有力地消除了β-半乳糖苷酶阳性的衰老细胞(图1d),降低编码β-半乳糖苷酶的基因GLB1的表达,损害了SSK1杀死阳性衰老细胞的能力(图1e),表明其对衰老细胞的特异性取决于溶酶体β-半乳糖苷酶活性。总的来说,作者利用溶酶体β-半乳糖苷酶,这一衰老细胞的共同特征,设计了一种前药,专门杀死衰老细胞。
接下来,作者探索了SSK1在衰老细胞中的分子机制。发现SSK1可以在衰老细胞中被处理成吉西他滨并激活p38 丝裂原活化蛋白激酶(MAPK)信号通路。因此,SSK1通过激活p38 MAPK信号通路杀死衰老细胞。此外,SSK1能够激活caspase 3,这表明SSK1通过诱导凋亡杀死衰老细胞(图1g)。这些结果表明,前药SSK1被溶酶体β-半乳糖苷酶激活,并通过激活p38 MAPK和诱导凋亡选择性地杀死衰老细胞。

图1. SSK1的设计及其选择性杀伤衰老细胞能力的验证
2. SSK1以更广泛的方式杀死衰老细胞
接着作者测试了SSK1对小鼠和人类衰老细胞的特异性。首先,作者用SSK1处理了由电离辐射、致癌基因(KrasG12V)过表达或基因毒性应激(依托泊苷处理)诱导的衰老的小鼠胚胎成纤维细胞(MEFs)。这些由不同刺激诱导的衰老细胞被SSK1选择性杀死,而非衰老细胞大多未受影响(图2a)。其次,作者发现与非衰老对应细胞相比,SSK1能选择性地杀死成年小鼠复制诱导的衰老肺成纤维细胞(图2b)。为了了解SSK1在不同物种间的效能差异,作者用SSK1处理了由不同刺激诱导的衰老的人类胚胎成纤维细胞(HEFs)。结果表明,SSK1选择性清除了由不同应激诱导的人类衰老细胞,且呈剂量依赖性,对非衰老细胞没有明显影响(图2c)。作者还用SSK1处理人类脐静脉内皮细胞(HUVECs)和人类前脂肪细胞,发现与非衰老细胞相比,衰老细胞被SSK1选择性杀死(图2d)。总的来说,结果表明SSK1选择性地杀死了小鼠和人类的衰老细胞,且与细胞类型和衰老刺激无关。

图2. SSK1以更广泛的方式杀死衰老细胞
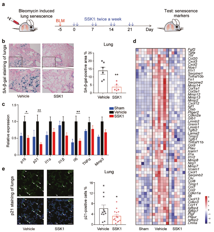
3.SSK1减少肺部损伤小鼠中的衰老细胞
接下来,作者检验了SSK1对体内衰老细胞的影响。采用两种独立的体内衰老模型:应激诱导的衰老和自然发生的衰老。通过腹腔注射给这些肺部受损的小鼠注射载体或SSK1(图3a),发现与载体处理的肺部受损小鼠相比,SSK1显著减少了肺部SA-β-半乳糖苷酶阳性细胞的比例,SSK1处理组的肺组织中衰老相关基因的表达显著降低(图3b-e)。以上结果表明SSK1能够消除SA-β-半乳糖苷酶阳性细胞,并减少体内的衰老相关标记物,为缓解衰老相关的肺损伤提供一种潜在的方法。

图3. 在博莱霉素诱导的肺损伤模型中SSK1可消除SA-β- goal阳性衰老细胞
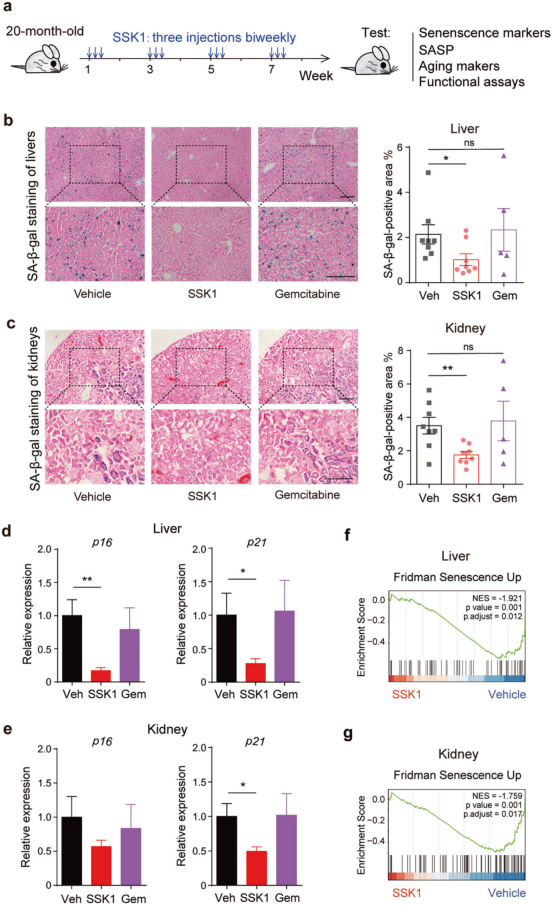
4.SSK1减轻老年小鼠中与衰老相关的分泌表型(SASP)和年龄相关标志
为了进一步检验SSK1对老年小鼠中自然发生的衰老细胞的影响,作者对20个月大的C57BL/6小鼠间歇性地用SSK1、吉西他滨或载体处理8周(图4a)。结果发现与载体和吉西他滨相比,SSK1减少了老年小鼠肝脏、肾脏和肺组织中的SA-β-半乳糖苷酶阳性细胞,降低了老年小鼠中其他衰老标记物的表达(图4b- g)。这些结果表明SSK1减少了自然积累的衰老细胞,并降低了小鼠中的衰老标记物。
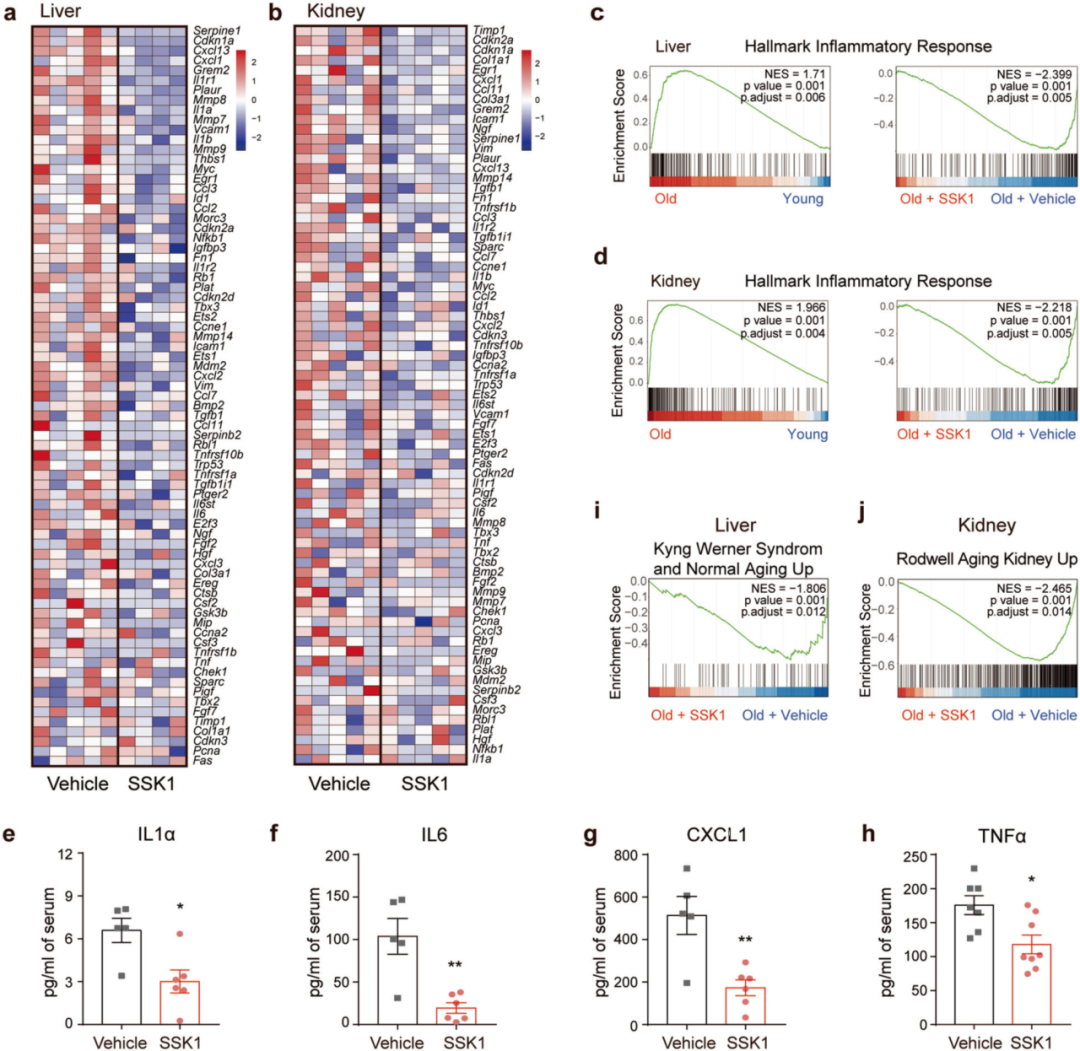
衰老细胞分泌一系列炎症细胞因子、趋化因子、蛋白酶和其他因素,统称为SASP。SASP有助于衰老期间局部和全身低度炎症,与年龄相关的退行性表型,以及身体功能的损害。作者发现SSK1减轻了老年肝脏和肾脏中与SASP相关基因的表达模式,下调了与炎症反应、TNFα/NF-κB信号通路、IL6/JAK/STAT3信号轴和补体系统相关的基因,趋向于年轻对应水平,降低了老年肝脏和肾脏中的年龄相关标志(图5a-j)。结果表明,SSK1清除衰老细胞有助于缓解老年小鼠中的年龄相关标志。

图4. SSK1在衰老小鼠中删除衰老细胞并减弱衰老相关特征

图5. SSK1在老年小鼠中减弱SASP和衰老相关信号
5. SSK1改善老年小鼠的身体功能
由于SSK1减少了局部和全身的慢性炎症,作者进一步测试了SSK1处理的老年小鼠的功能改善。通过一系列功能测试评估它们的身体表现,这些小鼠功能测试的结果表明,运动功能、平衡能力、运动耐力、骨骼肌容量和自发探索能力得到了改善(图6a-e)。总的来说, SSK1在改善老年小鼠的身体功能方面更有效。

图6. SSK1改善老年小鼠的身体机能
结论
总的而言,作者设计了一种新的前药,这种前药消除了小鼠和人类的衰老细胞。在老年小鼠中,此化合物降低了衰老和年龄相关基因标志,减轻了低度慢性炎症,并改善了身体功能。研究表明了这种针对β-半乳糖苷酶的选择性清除多种细胞类型衰老细胞的前药策略的优越性和安全性。这些发现为治疗与年龄相关的疾病开辟了新的途径,并为干预衰老过程提供了临床机会。
在该研究中,研究人员使用了赛昂斯小动物跑步机(Sansbio,型号SA101)来进行实验操作。

小动物跑步机(SA101)
动物跑步机主要用于大小鼠及其他动物训练和新陈代谢研究, 可使训练量化更加准确;是动物体能、耐力、运动损伤、运行营养药物、运动生理和病理等研究的必要实验设备。

产品特点
1、刺激电压40-200V可调,刺激电流0-15mA可调;
2、刺激频率可调:2-1000HZ可调;
3、刺激模式:多极性变频刺激,无刺激盲区;
4、试验信息可编辑,包含动物属性、实验配置;
5、提示声频率500-20KHz可调,强度可调;
6、灯光刺激:爆闪模式1-2000Hz可调,亮度可调;
7、运动模式:匀速、多区段、自定义;
8、精确记录有效运动数据,自动去除被电击时运动数据;
9、数据导出:USB导出(试验信息、运动数据);
10、速度控制范围 0-100m/min,精度 0.01m/min;
11、加速度调节范围:0-100m/min²,精度1m/min²;
12、跑道长度自由调节,大小鼠配有不同宽度跑道罩。