18 年
手机商铺
入驻年限:18 年
市场部
北京 丰台区
实验室仪器 / 设备、技术服务
生产厂商
公司新闻/正文
680 人阅读发布时间:2025-08-22 14:31
在肿瘤免疫治疗领域,如何打破肿瘤微环境(TME)中的免疫抑制 “屏障”,恢复 CD8⁺T 细胞的抗肿瘤活性,一直是科研与临床关注的核心难题。本研究发现,肿瘤浸润性树突状细胞(DC)特异性表达的脱氧核糖核酸酶 DNASE1L3,与癌症患者接受抗 PD-(L) 1 治疗的良好预后呈正相关。

2025年8月,陆军军医大学第二附属医院新桥医院朱波教授团队,贾罄竹教授团队和陆军军医大学第一附属医院西南医院刘新东教授团队在Cancer Cell上发表了题为DNASE1L3-expressing dendritic cells promote CD8 +T cell function and anti-PD-(L)1 therapy efficacy by degrading neutrophil extracellular traps的研究文章。本研究结果揭示了DC在调控肿瘤内CD8⁺T细胞中的作用,并证实DNASE1L3是改善抗PD-(L)1疗法效果的潜在靶点。

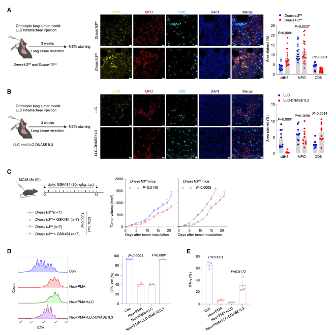
在DC中条件性敲除DNASE1L3会导致肿瘤生长加速,并通过损害CD8⁺T细胞的浸润能力及其效应功能,降低抗PD-L1疗法的疗效。相反,注射DNASE1L3可促进CD8⁺T细胞在肿瘤微环境中的浸润,减少其耗竭状态,从而显著抑制肿瘤生长并增强对于抗PD-L1疗法的应答。DNASE1L3阳性DC能够降解中性粒细胞诱捕网(NETs)——这种结构会抑制肿瘤内CD8⁺T细胞的空间分布;DNASE1L3阳性DC通过降解NETs,为人类癌症中细胞毒性CD8⁺T细胞枢纽的形成创造了条件。
实验部分
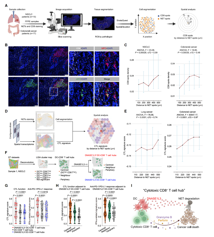
l 样本处理与图像采集:研究收集 15 例非小细胞肺癌(NSCLC)和 17 例结直肠癌(CRC)样本进行多色免疫荧光染色,运用 TissueGnostics 公司的 TissueFAXS Spectra成像系统对染色样本进行扫描。该系统具备全景扫描功能,能获取样本的高分辨率图像,清晰呈现肿瘤组织中 NETs和 CD8⁺T 细胞的空间位置信息,为后续分析提供基础。
l 图像分析与数据量化:使用 StrataQuest 软件对 TissueFAXS Spectra 采集的图像进行分析。通过该软件的细胞识别与定位功能,能够精准识别 NETs和 CD8⁺T 细胞在感兴趣区域(ROI)的位置 ,进而计算 CD8⁺T 细胞在每个 NET 周围不同距离范围内的密度。研究发现,CD8⁺T 细胞密度随与着NETs 距离的缩短而降低,在 100 - 500μm 范围内显著低于更远距离处,这表明 NETs 对 CD8⁺T 细胞的空间分布存在抑制作用。
l 空间转录组分析与功能验证:为进一步探究 NETs 对 CD8⁺T 细胞功能的影响,研究结合免疫荧光染色和空间转录组分析。利用 StrataQuest 软件确定 NET 的位置,在相邻切片上进行空间转录组分析,检测 CD8⁺T 细胞功能(如细胞毒性 T 淋巴细胞 CTL 信号通路相关基因的表达)。结果显示,靠近 NETs 的区域,CTL 信号通路相关基因的表达降低,在 110 - 550μm 范围内显著低于其他区域,这说明 NETs 不仅影响 CD8⁺T 细胞的空间分布,还抑制其细胞毒性抗肿瘤功能。

Figure 5 DNASE1L3 通过降解NETs缓解 CD8⁺T 细胞抑制
A- B:NETs 与 CD8⁺T 细胞的荧光成像与定量

Figure 6 DNASE1L3⁺DCs可促进人类癌症中 CD8⁺T 细胞枢纽的形成,以维持其细胞毒性,并缓解中性粒细胞胞外陷阱(NETs)介导的抑制作用
A:实验流程:肿瘤样本处理与空间分析设计
B:空间定位可视化:CD8⁺T 细胞与 NETs 的分布图像
C:CD8⁺T 细胞密度的空间量化:NETs 对 CD8⁺T 细胞分布的影响
D:功能关联实验流程:NETs 与 CD8⁺T 细胞功能的空间转录组分析设计
E:功能量化:NETs 对 CD8⁺T 细胞毒性功能的抑制