18 年
手机商铺
入驻年限:18 年
市场部
北京 丰台区
实验室仪器 / 设备、技术服务
生产厂商
公司新闻/正文
833 人阅读发布时间:2025-07-03 16:40
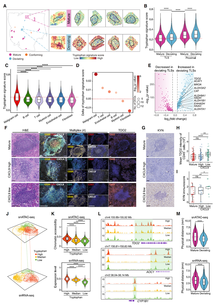
TLSs 是一类在多种癌症中出现的异位淋巴聚集体(ectopic lymphoid aggregates),其结构类似次级淋巴器官(如淋巴结),但形成于非淋巴组织的肿瘤微环境中。大量研究表明,TLSs 的存在与免疫治疗响应增强和更好的临床预后相关,因其能促进抗肿瘤免疫细胞(如 T 细胞、B 细胞)的活化和肿瘤抗原呈递。然而,尽管 TLSs 被视为预测免疫治疗效果的生物标志物,其成熟的调控机制仍未被完全阐明,这也限制了靶向 TLSs 的治疗策略开发。

2025年6月,中山大学附属第一医院匡铭教授团队在Cancer Cell上发表题为Spatial transcriptomics reveals tryptophan metabolism restricting maturation of intratumoral tertiary lymphoid structures论文。

本文全面剖析了肝细胞癌(HCC)中不同成熟阶段的TLS及其微环境。基于发育轨迹,将未成熟TLS分为两类:顺应型TLS和偏离型TLS。研究结果表明,顺应型TLS与成熟TLS类似,具备支持免疫治疗反应的微环境功能,而偏离型TLS则不具备该功能。我们发现,由恶性细胞塑造的色氨酸富集代谢微环境是导致TLS成熟偏离的原因。抑制色氨酸代谢可促进肿瘤内TLS成熟,并与抗PD-1治疗产生协同效应,增强肿瘤控制能力。因此,促进TLS成熟可能是改善抗肿瘤反应和免疫治疗效果的潜在策略。
实验部分
研究证实,通过抑制色氨酸代谢可促进 TLS 成熟,并与抗 PD-1 治疗产生协同效应。 TissueGnostics 公司的Tissue Cytometry技术从 TLS 发育轨迹解析到代谢微环境可视化,再到治疗响应预测,为靶向 TLS 的免疫治疗提供了从机制研究到临床验证的完整技术路径。
1. 大量临床样本中关键标志物的实时同步共定位检测
使用 TissueGnostics 的 8色TSA多色免疫荧光标记试剂盒和TissueFAXS Spectra多光谱系统对 206 例肝癌组织样本进行 mIHC 染色,实现了 CD20、CD3、CD21、CXCL9 等关键标志物的同步检测,首次将不成熟 TLS 精准分为 “符合型” 与 “偏离型”—— 前者与成熟 TLS 共享免疫应答潜力,后者则因色氨酸代谢异常而发育受阻。
2. 单细胞级定量分析助力组织表型的深度定义
借助Tissue Cytometry技术对 TLSs 进行识别和定义,将 TLSs 定义为 CD20+B 细胞和 CD3+T 细胞的聚集体,根据 CD21 + 滤泡树突状细胞的存在定义成熟 TLSs 等,还能对相关蛋白在单细胞上的表达强度进行定量分析,为后续研究提供了量化的数据支持 。在评估色氨酸限制小鼠中产生的肿瘤相关抗体时,还对 IgG+CD138 浆细胞和膜 IgG+cleaved caspase-3+AFP + 肿瘤细胞的平均密度进行量化,以此来研究色氨酸代谢对肿瘤免疫反应的影响。
3. 研究结果的正反向回溯校验提升准确性
在使用Tissue Cytometry验证结果中,91.8% 的 TLSs 呈现 HEVs 标记 PNAd;辅助构建卷积神经网络模型,以 0.77 的验证准确率证实 TLSs 分类模型的可靠性;通过 mIHC 染色等手段,从蛋白表达层面验证色氨酸代谢酶 TDO2 在偏离型 TLSs 中高表达,佐证色氨酸代谢异常影响 TLSs 发育的机制。

Figure 4 偏离型 TLSs 中 B 细胞的色氨酸代谢异常
(F-G)多重免疫荧光图像和定量分析显示,偏离型 TLSs 中 CD20+B 细胞的 TDO2 表达水平显著高于成熟型和符合型 TLSs

Figure 5 恶性细胞导致偏离型 TLS 内 B 细胞的色氨酸代谢上调
(F-G)多重免疫荧光和免疫组化(IHC)图像显示,偏离型 TLS 周围恶性细胞的 TDO2 表达和犬尿氨酸(KYN)积累显著高于成熟型和符合型 TLS。
(H-I)定量分析证实,偏离型 TLS 周围 275 μm 范围内的恶性细胞中 TDO2 表达和 KYN 水平显著升高 。