18 年
手机商铺
入驻年限:18 年
市场部
北京 丰台区
实验室仪器 / 设备、技术服务
生产厂商
公司新闻/正文
555 人阅读发布时间:2022-10-28 15:09
甲状旁腺功能亢进症(Hyperparathyroidism,HPT)是甲状旁腺激素过度分泌引发的代谢异常疾病。原发性甲状旁腺功能亢进症在女性中具有高的发病率,大多数的病例可通过切除腺体治愈。而继发性的甲状旁腺功能亢进症的患者通常会引起严重的慢性肾脏疾病导致死亡。
甲状旁腺激素主要作用是调节血液中钙离子的含量与稳态。目前关于甲状旁腺激素响应低血钙症和甲状旁腺功能亢进的具体分子机制的研究还很不清楚。
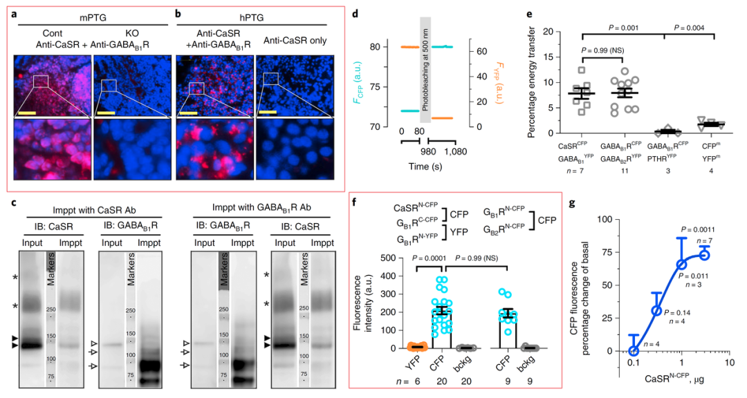
来自匹兹堡大学医学院Jean-Pierre Vilardaga与加州大学旧金山分校Wenhan Chang研究发现钙离子感应受体CaSR (Calcium-sensing receptor)以及γ-氨基丁 酸(GABA)B1受体GABAB1R在原发性以及继发性甲状旁腺素功能亢进(HPT)患者过度增生的甲状旁腺腺体中二聚化复合物表达增加,揭开了GABA/GABAB1R系统调节甲状旁腺激素分泌维持矿物质与骨骼发育稳态的生物学功能,同时也发现了其在甲状旁腺功能亢进病人中甲状旁腺激素过度分泌的病理学作用。

图1 GABAB1R以及GABA在甲状旁腺增生发挥功能工作模型
CaSR是G蛋白偶联受体C家族成员,刺激甲状旁腺细胞中的Gi和Gq/G11介导的信号级联反应。GABAB1R是该家族中唯 一与CaSR在甲状旁腺腺体中共同表达的因子,而且甲状旁腺体中GABA合成限速酶GAD确实能够合成GABA的能力。
实验通过邻近连接技术(Proximity ligation assay, PLA)以及荧光共振能量转移(FRET)、BiFC等证明GABAB1R与CaSR在体外细胞以及甲状旁腺细胞中存在强烈的相互作用,并且GABAB1R/CaSR会形成异聚化复合物调节CaSR信号通路的响应。为甲状旁腺亢进等疾病提供了新的可能作用靶点,用于更有效、更直接地提高疾病治疗的作用同时也能够避免目前发明的广谱治疗药物的副作用。

该文章发表在Nature Metabolism上。
实验方法
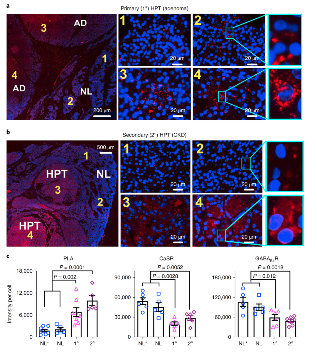
利用TissueFAXS系统成像,并使用TissueQuest 软件进行定量分析。
PLA技术通过荧光标记DNA的扩增方法,可以对目标蛋白,蛋白相互作用进行检测。TissueFAXS Cytometry技术可以在识别点状荧光信号的基础上,对荧光点的数量、空间位置等信息进行大数据水平的准确定量分析,这种定量分析方法也常常被应用在FISH/CISH样本的单细胞分子水平定量。
传统的基于抗原抗体结合及核酸扩增测序技术,对样本中蛋白组学进行研究,缺少原位空间位置信息,仅获得半定量数据结果,TissueFAXS Cytometry技术良好补充了这点。

图2 CaSR和GABAB1R在PTC和HEK293细胞中的异构化
邻近连接测定法显示CaSR和GABAB1受体抗体在来自对照组a中的增生性甲状旁腺中显示强烈的受体异型化荧光信号(红色),而非PTG GABA B1 R −/− KO小鼠;在来自患者的、使用1°HPT孵育的增生性甲状旁腺中,两种抗体表现类似,而非在抗-CaSR单独处理组中。

图3 1°HPT和2°HPT患者的PTG中CaSR / GABAB1R异聚体的表达增加
来自甲状旁腺功能亢进患者肿瘤切片的部分腺体中,代表腺瘤(区域3和4)和邻近的正常甲状旁腺组织(区域1和2)的CaSR / GABA B1 R异聚体的荧光PLA信号(红色)的代表性图像(红色)。
c:对应的直方图比较了异常甲状旁腺组织中CaSR / GABA B1 R异聚体的表达水平(左图)或单个受体(中部和右图)与正常甲状旁腺组织(NL *)和增生的PTG一起切除的表达水平。