18 年
手机商铺
入驻年限:18 年
市场部
北京 丰台区
实验室仪器 / 设备、技术服务
生产厂商
公司新闻/正文
279 人阅读发布时间:2022-10-19 14:17
肿瘤微环境(TME)是一个复杂的生态系统,不仅包含多种细胞类型,如肿瘤细胞、免疫细胞、基质细胞等,还包括附近区域内的细胞间质、微血管以及浸润在其中的生物分子。旨在增强免疫激活的免疫疗法,尤其是免疫检查点抑制剂虽然表现出引人注目的临床疗效,但大多数患者表现为新生或适应性耐药,整体疗效仍不令人满意。
近来多项研究表明免疫细胞间及免疫细胞与其他细胞间的空间互作在很大程度上决定了抗肿瘤免疫应答强度,与肿瘤进展和临床预后密切相关。

2021年11月8日,山东大学基础医学院马春红教授团队在Molecular Therapy(IF=11.454)上发表文章。该研究从全新的空间角度描绘了Tim-3/Tim-3L介导的肿瘤免疫微环境互作网络,揭示了CD4 T细胞在其调控肿瘤进程中的关键性作用,为优化靶向Tim-3的肿瘤免疫治疗策略提供了新思路。
Tim-3是目前已知的免疫检查点分子之一,表达于多种免疫细胞上,通过与不同的Tim-3配体(Tim-3L)相互作用发挥多样的免疫调节功能,已成为肿瘤免疫治疗的重要靶点。然而, 目前对于Tim-3/Tim-3L互作介导的细胞社会学网络及其对肿瘤进展的影响尚不明确。
本研究利用多色免疫荧光染色分析了TME中Tim-3/Tim-3L的空间分布特征,发现Tim-3高表达于多种肿瘤浸润淋巴细胞,且肿瘤实质区中Tim-3+CD4+细胞的比例与患者生存率显著负相关;Tim-3L在肿瘤组织中的表达显著升高,与Tim-3水平显著正相关,且Tim-3L+细胞临近的CD4 T细胞表达更高水平的Tim-3。动物实验和临床标本检测进一步证实,CD4 T细胞在Tim-3抗体介导的抗肿瘤效应中发挥关键作用,并参与Tim-3阻断对肿瘤相关CD8 T和NK细胞功能的促进作用。
实验部分
实验部分采用TissueGnostics公司TissueFAXS Spectra全景多光谱组织扫描定量分析系统肝细胞癌(HCC)组织芯片样本(TMA)进行多色荧光图像采集,并且通过StrataQuest定量分析软件对肿瘤组织和癌旁组织中不同类型的细胞数量比例,阳性率以及空间位置分布进行准确定量。
TMA 1(93例癌组织和87例癌旁组织,CD4,CD8,CD56,Tim-3)
TMA 2(100例癌组织和97例癌旁组织,CD3,CD4,HepPar-1,Tim-3,Tim-3 Fc)
01


1. 使用20X物镜对识别的组织区域进行全景扫描成像。根据每个单通道染色的样本建立光谱库,后结合专业的光谱拆分算法消除背景和自发荧光的干扰。
2. 利用TG专利单细胞识别技术准确识别组织中的单个细胞核,同时识别到所有通道蛋白,并对其进行表达与分布的数据分析。
3. 采用AI Clissifier功能对组织中的肿瘤区域和间质区域进行自动划分。
4. 空间表型分析,利用专利算法定义每个区域图像的细胞微环境,设立小于1个像素的阈值定义为细胞与细胞相互相邻或接触,将统一的算法和每个通道的阈值应用于TMA的所有样本,对各标记物的表达和荧光水平进行标准化分析。
02

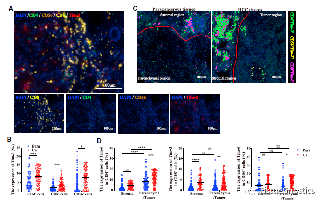
图1 Tim-3+CD4+细胞的空间分布与患者预后不良相关
(A)多重免疫荧光HCC样本图像(CD4,CD8,CD56,Tim-3)。
(B) Tim-3在HCC患者癌组织(Ca)和癌旁组织(Para)的CD4+、CD8+和CD56+细胞中的表达。
03

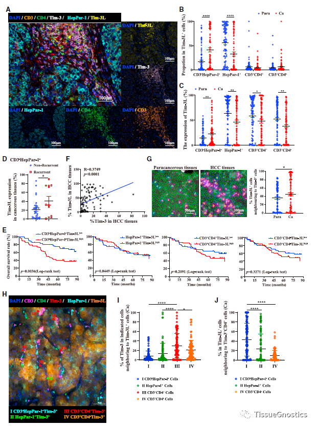
图2 Tim-3和Tim-3L表达的空间表型与肿瘤进展相关
(A)多重免疫荧光染色HCC样本图像(CD3,CD4,HepPar-1,Tim-3,Tim-3L)。
(B) 在癌组织和癌旁组织中表达TIM-3L的细胞所占的比例。
(C) 在癌组织和癌旁组织中的不同细胞群中TIM-3L的表达分布。
(G) Tim-3+细胞(橙色)与Tim-3L+相邻细胞(紫色)的微环境关系。
HI (CD3、紫色;CD4,绿色;HepPar-1,青色;Tim-3,红色;Tim-3L,橙色)邻居频率分析。