18 年
手机商铺
入驻年限:18 年
市场部
北京 丰台区
实验室仪器 / 设备、技术服务
生产厂商
公司新闻/正文
222 人阅读发布时间:2022-10-18 17:00
该研究在非小细胞肺癌小鼠模型中发现了T细胞衰竭的现象,部分免疫细胞停止工作,导致对免疫检查点抑制剂无法产生反应。由于部分免疫细胞在到达肿瘤之前就已经对免疫检查点阻断产生了抗性,因为早在它们在淋巴结中被激活的时候,基因表达的变化就已经导致它们功能丧失。在分析无反应T细胞的基因表达模式时,这些T细胞对某些细胞因子的受体表达较低。而在给予重组白细胞介素2 (IL-2) 和IL-12治疗后恢复了效应T细胞分化并诱导对肿瘤的攻击。该研究的发现可能实现细胞因子IL-2免疫治疗新突破。
研究人员表示我们在进行肿瘤治疗的时候,或许应该跳出原本的思维定式:如果T细胞本身的状态(早期的状态)就存在问题,那么使用免疫检查点抑制剂治疗也无法挽救这种颓势。在本次研究中,通过细胞因子和免疫检查点抑制剂联合使用,或许可以发挥肿瘤治疗作用。

图1 肺内原位KP(Kras G12D&P53-/-)肿瘤对ICB的耐药性。
(F)对照组小鼠或ICB处理组小鼠第21天肺部肿瘤和侧腹部肿瘤的免疫荧光图像。
(G)第21天对照组和ICB处理的肺部和侧腹部KP肿瘤中CD8+ T细胞密度统计分析。
(H)经ICB处理的小鼠与对照组小鼠肺部与腹侧部肿瘤浸润CD8+ T细胞的变化倍数。

图2 CD8+ T细胞浸润肺部及侧腹部肿瘤免疫荧光图像。(图1全景图)
对照小鼠或ICB治疗小鼠第21天肺部肿瘤和侧腹部肿瘤的全景免疫荧光图像。

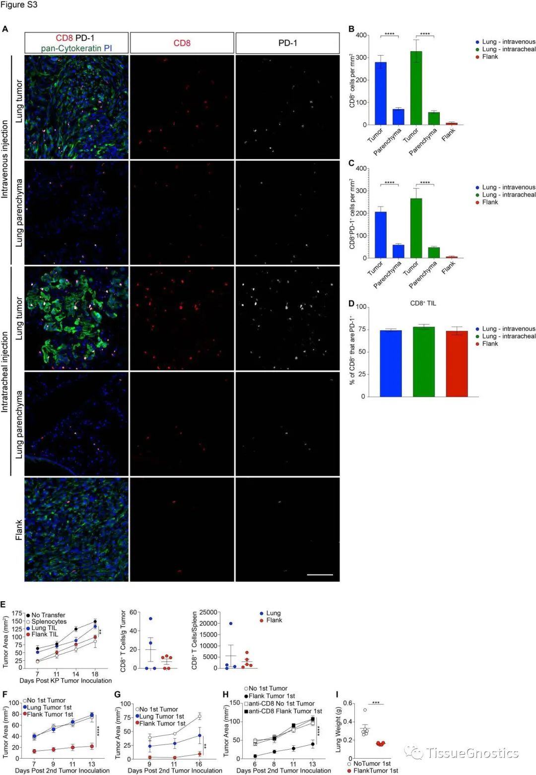
图3 TLdys细胞未受环境因素影响。
(A)CD8,PD-1,Pan-Cytokeratin,PI染色肺部肿瘤、正常肺实质区域和侧腹部肿瘤免疫荧光图像。
(B)肺部肿瘤、正常肺实质区域和侧腹部肿瘤区域的CD8+ T细胞密度。
(C)肺部肿瘤、正常肺实质区域和侧腹部肿瘤区域的PD-1+ CD8+ T双阳性细胞密度。