6 年
手机商铺
入驻年限:6 年
张经理
上海 宝山区
细胞库 / 细胞培养、论文服务、试剂、实验室仪器 / 设备、技术服务、医疗器械、耗材
生产厂商 经销商 代理商 科研机构
技术资料/正文
31 人阅读发布时间:2026-01-19 16:44
《Pharmacological research》是一本专注于PHARMACOLOGY & PHARMACY领域的English学术期刊,创刊于1989年,由Academic Press Inc.出版商出版,出版周期Monthly。

影响因子:10.5
期刊ISSN:1043-6618
分区:在中科院zuixin升级版分区表中,该刊分区信息为大类学科医学2区,小类学科药学1区,且为 TOP 期刊。
发文量:496/年(2024年)
自引率:2.20%
在线出版周期:来源Elsevier:平均6.7周
一、 研究背景
结直肠癌是quan球范围内诊断率第三高、癌症相关死亡率第二高的恶性肿瘤,其治疗面临严峻挑战,尤其是肿瘤细胞逃避免疫监视的能力,显著削弱了化疗、放疗等标准疗法的效果。近年来,免疫治疗虽在多种癌症中取得突破性进展,但研究表明,仅有约15%的结直肠癌患者对免疫检查点抑制剂有反应,且这部分患者主要集中在具有微卫星不稳定性或DNA错配修复缺陷的亚群中。这意味着绝大多数结直肠癌患者对现有免疫疗法不敏感或会迅速产生耐药性,凸显了深入阐明结直肠癌免疫逃逸调控机制的紧迫性。
在肿瘤免疫微环境中,细胞毒性T淋巴细胞是介导抗肿瘤免疫的核心力量,但其效能不仅取决于自身固有的杀伤能力,更深受肿瘤微环境及其与其他免疫细胞相互作用的影响。肿瘤细胞已进化出复杂的机制来规避T细胞的攻击,例如通过下调HLA I类分子来逃避免疫识别。因此,理解并干预这些免疫逃逸通路,是提升结直肠癌免疫治疗效果的关键。
泛素化作为一种可逆的蛋白质翻译后修饰过程,由泛素连接酶和去泛素化酶动态调控,在免疫调节中扮演着关键角色。去泛素化酶USP19是一个多功能蛋白,参与调控蛋白质稳态、信号转导和细胞应激反应等多种细胞过程。在癌症中,USP19扮演着双重角色:在肝细胞癌、结直肠癌和胃癌中表现为癌基因,而在三阴性乳腺癌和透明细胞肾癌中则与较好的预后相关。值得注意的是,USP19已被证实参与免疫调节,如通过去泛素化TAK1抑制NF-κB活化、促进巨噬细胞向M2样表型极化以及抑制I型干扰素信号通路。鉴于结直肠癌以其高度免疫抑制的微环境为特征,这可能是其免疫治疗反应率低的重要原因,探索USP19在其中的调控机制具有重要的临床意义。
二、 研究思路
该篇文章首先通过CRISPR/Cas9筛选发现USP19是调控T细胞介导的抗肿瘤免疫的关键基因;随后通过体内外实验以及患者来源的类器官中验证USP19缺失能增强抗肿瘤免疫;进而通过机制研究发现USP19通过去泛素化作用稳定PD-L1蛋白,抑制其降解;最后在临床样本中证实USP19与PD-L1表达呈正相关且与不良预后相关,并证明靶向USP19可增强抗PD-L1疗法的效果。
三、 研究结果
1、 USP19 是 CRC 免疫逃逸的关键因子
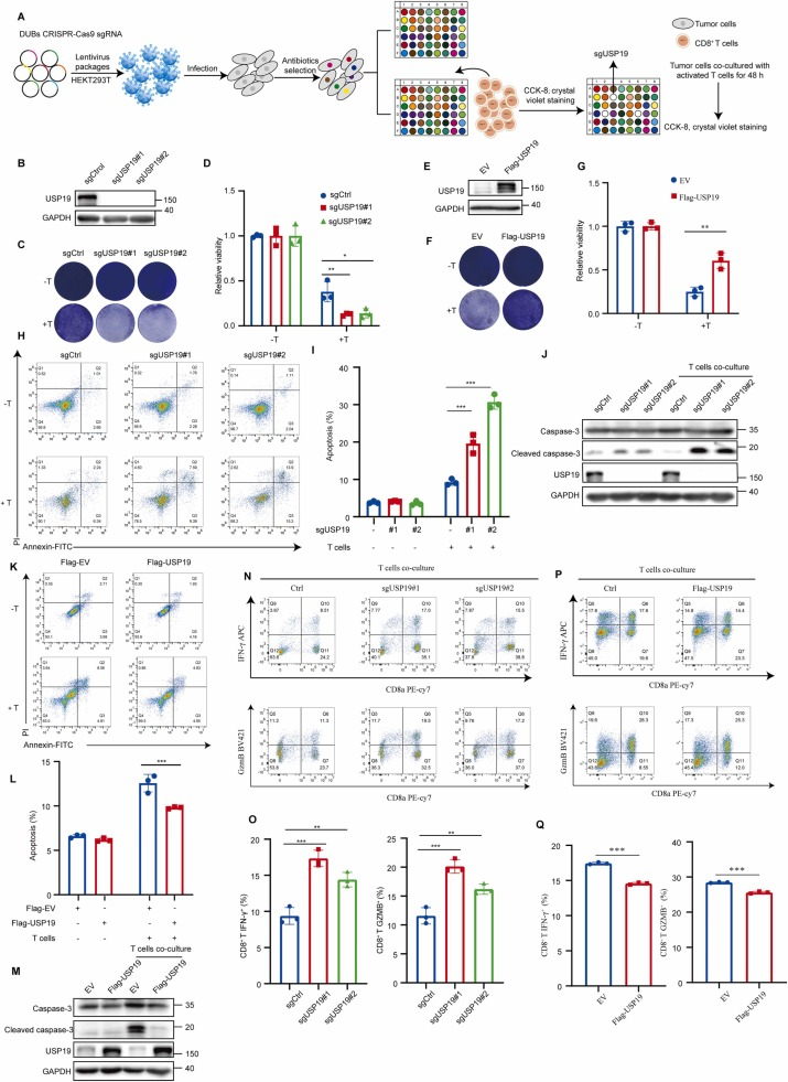
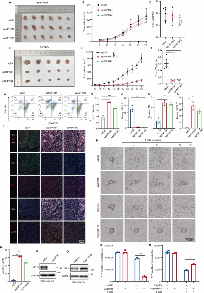
研究人员发现USP19是调控T细胞介导的抗肿瘤活性的关键基因。在体外实验中,USP19敲除的结直肠癌细胞与激活的T细胞共培养后,细胞活力显著降低,凋亡率增加,活化的Caspase-3表达上调;而过表达USP19则产生相反效果。此外,研究人员进一步通过实验发现USP19缺失能促进CD8+ T细胞分泌干扰素-γ(IFN-γ)和颗粒酶B(GzmB),增强其杀伤功能。在免疫健全的小鼠模型中,USP19缺失显著抑制了肿瘤生长,并增加了肿瘤内活化的CD8+ T细胞浸润和GzmB表达,而在免疫缺陷小鼠中则无此效应,表明其作用依赖于免疫系统。在患者来源的结直肠癌类器官模型中,USP19缺失同样增强了T细胞介导的细胞毒性。
2、 USP19 通过去泛素化作用稳定PD-L1调控免疫逃逸
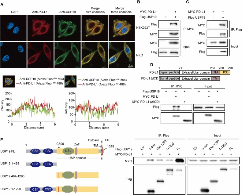
研究人员通过转录组测序分析发现,USP19缺失的肿瘤中PD-1信号通路显著激活。进一步机制研究表明,USP19能够直接结合PD-L1的胞内结构域,并通过其去泛素化酶活性,特异性移除PD-L1上K48连接的多聚泛素链,从而抑制其经由蛋白酶体途径的降解,最终稳定了PD-L1蛋白水平。研究人员发现,USP19的催化活性位点Cys506对其调控PD-L1的功能至关重要。功能回复实验结果表明,在USP19缺失的细胞中重新表达PD-L1,能够逆转由USP19缺失所增强的T细胞介导的肿瘤细胞凋亡和T细胞活化,明确了PD-L1是USP19下游的关键效应分子。
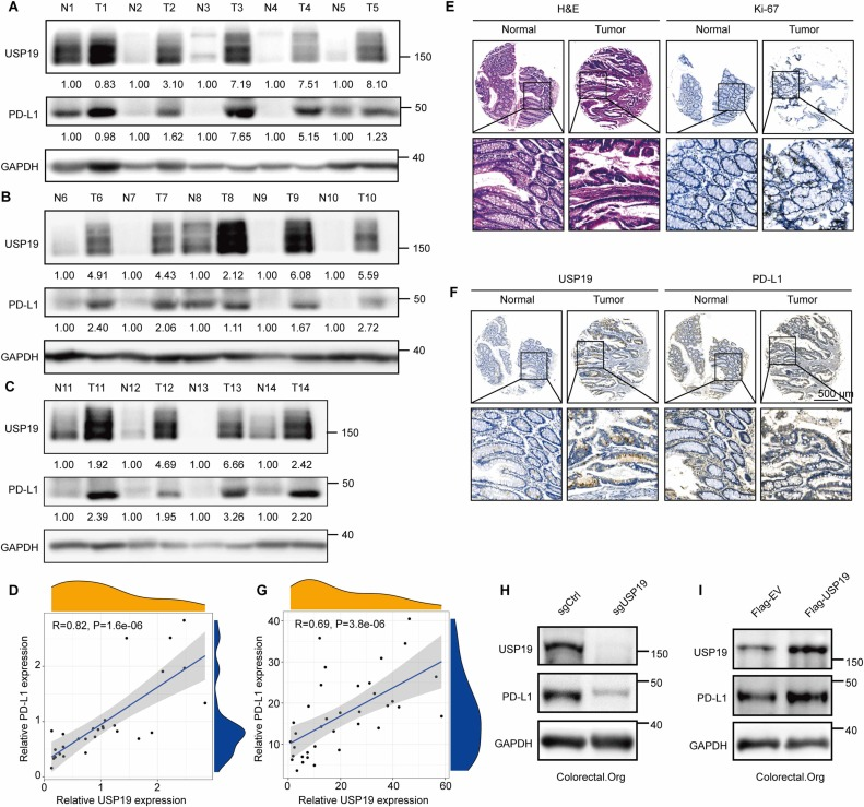
3、 USP19与PD-L1在结直肠癌组织中表达正相关且与不良预后相关
研究人员对临床结直肠癌样本的分析显示,USP19和PD-L1的蛋白表达水平均显著高于癌旁正常组织,且两者表达呈显著正相关。临床病理分析表明,USP19高表达与肿瘤晚期、低分化以及TP53突变等不良临床特征显著相关,提示其可作为侵袭性结直肠癌的潜在生物标志物。
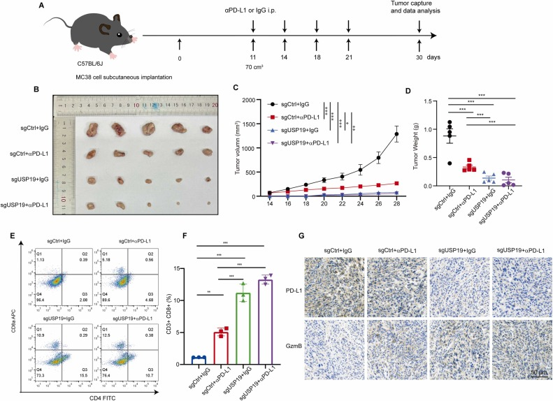
4、 靶向USP19可增强抗PD-L1疗法的效果
研究人员通过体内实验发现,在结直肠癌小鼠模型中,靶向USP19(基因敲除)与抗PD-L1抗体联用,能够协同抑制肿瘤生长,其效果优于单一疗法。这种联合治疗策略不仅降低了肿瘤组织中的PD-L1水平,还显著增加了肿瘤浸润的活化CD8+ T细胞和GzmB的表达,从而产生了更强大的抗肿瘤效应。

四、 研究结论
该篇文章shou次明确了USP19-PD-L1 调控轴在 CRC 免疫逃逸中的作用,为开发 USP19 特异性抑制剂、优化免疫治疗策略提供了理论基础。