6 年
手机商铺
入驻年限:6 年
张经理
上海 宝山区
细胞库 / 细胞培养、论文服务、试剂、实验室仪器 / 设备、技术服务、医疗器械、耗材
生产厂商 经销商 代理商 科研机构
技术资料/正文
42 人阅读发布时间:2026-01-19 16:43
研究背景
哮喘是一种以气道慢性炎症、高反应性和黏液过度分泌为特征的异质性疾病,全球患者已逾3亿。传统观点认为Th2细胞及其2型细胞因子是主要驱动因素,但越来越多的临床与动物证据提示,肺组织内固有免疫群体—2型固有淋巴样细胞(ILC2)可在无适应性免疫的情况下快速分泌IL-5、IL-13,放大嗜酸性粒细胞浸润与杯状细胞化生,成为哮喘发作的“点火器"。与此同时,肺内占比最高的免疫细胞M2型巨噬细胞在过敏原刺激下显著增多,其分泌的胞外囊泡(M2EV)已被证实可携带活性分子进行跨细胞调控,但M2EV是否、以及如何调控ILC2功能仍属空白。厘清这一固有免疫内部对话机制,有望发现不依赖T/B细胞的新治疗靶点。
研究结果
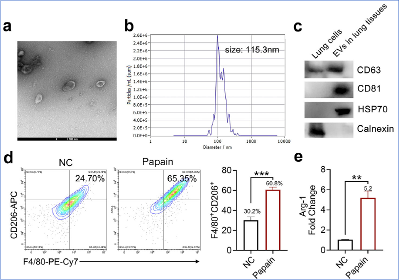
1. M2EV的分离与鉴定
差速超速离心结合TEM、NTA和WB证实,OVA哮喘小鼠肺组织富含直径≈115nm、经典EV标志阳性而内质网蛋白阴性的囊泡;流式及qPCR进一步显示这些EV高表达M2巨噬特征分子CD206与Arg-1,说明其主要来源于M2巨噬细胞。
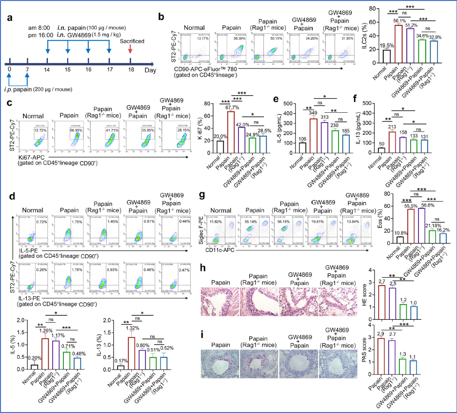
2. GW4869抑制实验
nSMase2抑制剂GW4869显著减少肺EV生成,同步降低ILC2数量、Ki67增殖指数及胞内IL-5/IL-13水平,BALF中2型细胞因子和嗜酸性粒细胞浸润亦明显缓解,且保护效应在Rag1-/-小鼠一致,表明M2EV对ILC2的激活独立于T/B细胞。
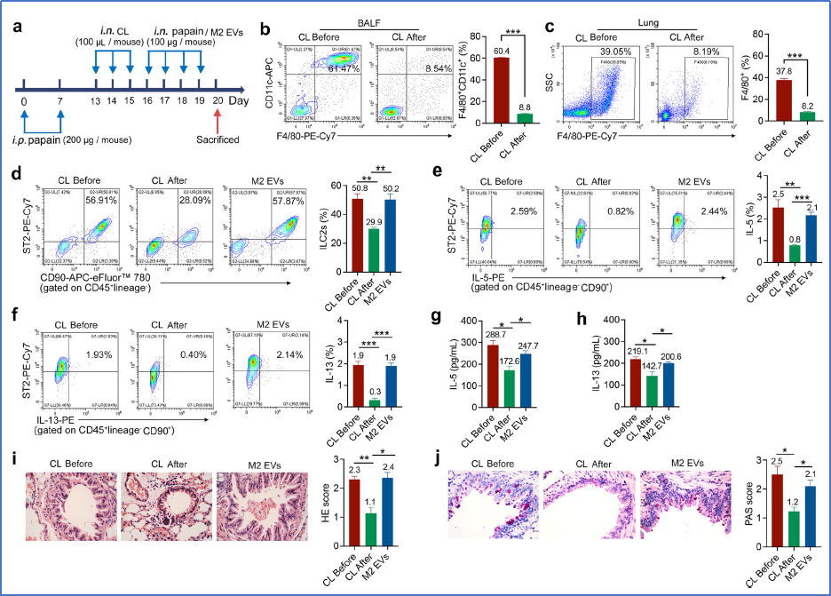
3. 巨噬细胞清除与M2EV回输
氯膦酸脂质(CL)体清除肺巨噬后,ILC2比例及功能下降;随后气道回输纯化M2EV可wan全恢复ILC2数量、IL-5/IL-13分泌并重新加重肺组织炎症和黏液生成,证明M2EV是维持ILC2功能的关键介质。
4. ILC2摄取M2EV的机制
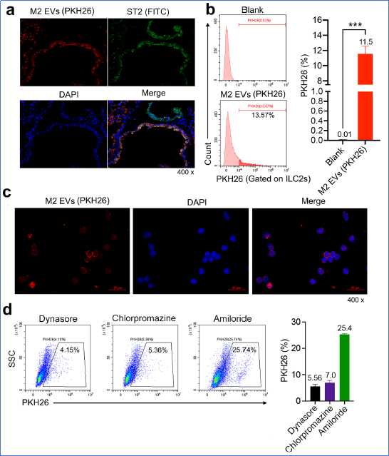
PKH26标记M2EV经气道给药后,共聚焦和流式显示肺ILC2内吞荧光囊泡;体外抑制实验揭示该过程依赖dynamin介导的网格蛋白内吞、小窝/脂筏内吞及大分子胞饮多条途径。
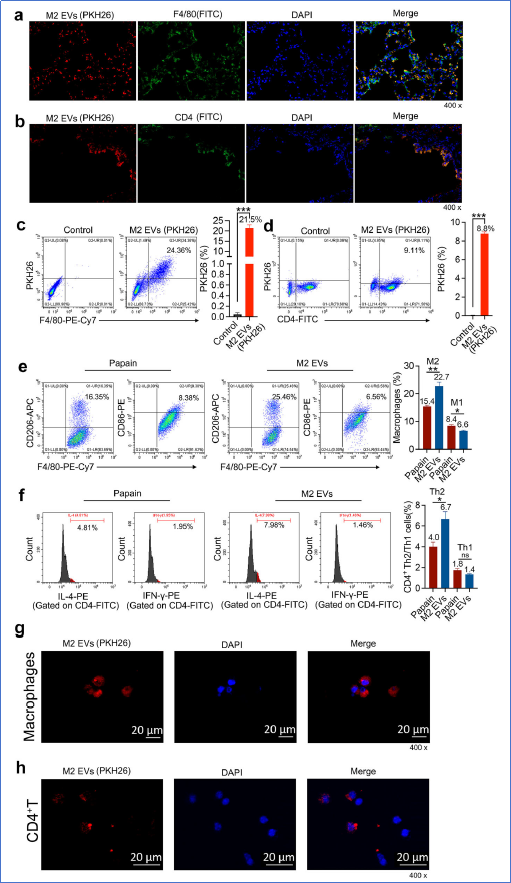
5. M2EV对巨噬细胞和CD4+T细胞的间接作用
M2EV被21.5%肺巨噬细胞和9%CD4+T细胞摄取;回输M2EV显著增加肺内M2巨噬和Th2比例,伴随ILC2功能增强,体外共培养亦证实M2EV促进巨噬向M2极化并增强Th2表型,提示其通过第三方细胞间接放大ILC2反应。
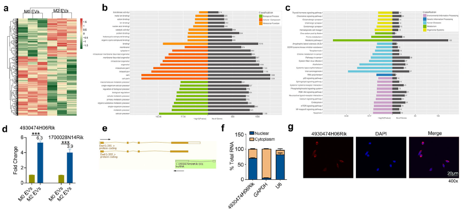
6. lncRNA4930474H06Rik的筛选与验证
RNA-seq鉴定762个在M0-EV与M2-EV差异表达的lncRNA;综合表达丰度、物种保守性及邻近哮喘相关基因DACT1,锁定核内高表达的antisense lncRNA 4930474H06Rik,其在M2EV及哮喘肺组织中均显著富集。
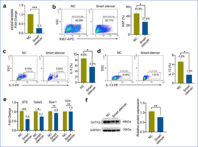
7. 体外抑制4930474H06Rik的功能分析
用smart silencer敲低巨噬细胞4930474H06Rik后,所获M2EV诱导ILC2增殖、IL-5/IL-13分泌及GATA3蛋白表达的能力明显下降;同时ILC2糖酵解酶表达和ECAR升高,表明该lncRNA通过抑制糖酵解维持ILC2的2型功能。
8. 体内干预4930474H06Rik的抗炎效应
哮喘小鼠接受“4930474H06Rik低表达"M2EV后,支气管周围炎症、杯状细胞增生、BALF IL-13水平及肺嗜酸性粒细胞计数均显著降低,肺M2巨噬减少而M1增多,证实靶向该lncRNA可阻断M2EV-ILC2轴并缓解过敏性气道炎症。
研究结论
本研究shou次阐明肺M2巨噬细胞通过胞外囊泡直接并间接激活ILC2驱动过敏性气道炎症,且证实囊泡内lncRNA4930474H06Rik是这一跨细胞对话的关键活性分子。抑制4930474H06Rik可削弱ILC2功能、降低2型细胞因子分泌并显著缓解哮喘样病变,为以“固有免疫-囊泡-lncRNA"为靶点的哮喘精准干预提供了新思路与实验依据。

LvK,ZhangY,YinG,LiX,ZhongM,ZhuX,PeiW.ExtracellularvesiclesderivedfromlungM2macrophagesenhancegroup2innatelymphoidcellsfunctioninallergicairwayinflammation.ExpMolMed.2025Jun;57(6):1202-1215.doi:10.1038/s12276-025-01465-6.Epub2025Jun2.PMID:40451928;PMCID:PMC12229531.