相关产品推荐更多 >
万千商家帮你免费找货
0 人在求购买到急需产品
- 详细信息
- 文献和实验
- 技术资料
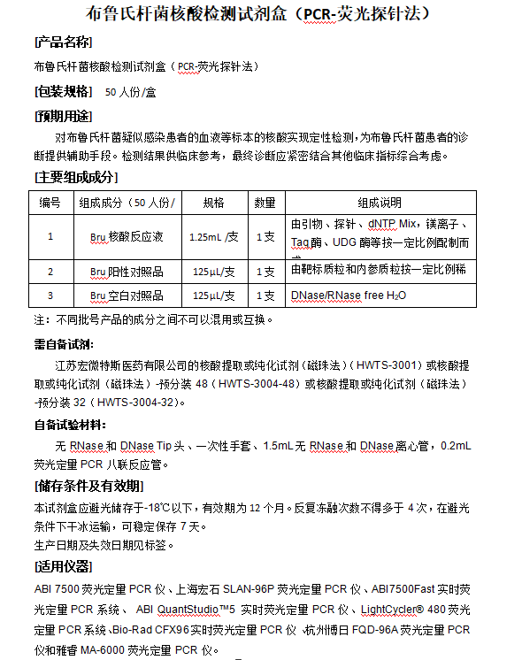
- 库存:
50人份/盒
- 保质期:
12个月
- 供应商:
江苏宏微特斯医药科技有限公司
- 保存条件:
避光储存于-18℃以下
联系人: 王小姐 联系电话:18260540582
风险提示:丁香通仅作为第三方平台,为商家信息发布提供平台空间。用户咨询产品时请注意保护个人信息及财产安全,合理判断,谨慎选购商品,商家和用户对交易行为负责。对于医疗器械类产品,请先查证核实企业经营资质和医疗器械产品注册证情况。
文献和实验荧光定量PCR(也称TaqMan PCR,以下简称FQ-PCR)是美国PE(Perkin Elmer)公司1995年研制出来的一种新的核酸定量技术,该技术是在常规PCR基础上加入荧光标记探针来实现其定量功能的,与变通PCR相比,FQ-PCR具有许多优点。本文拟就该技术的特点、原理和方法以及应用作一简要叙述。一、特点FQ-PCR不仅具有普通PCR的高灵敏性,而且由于荧光探针的应用,可以通过光电传导系统直接探测PCR扩增过程中荧光信号的变化以获得定量结果,所以还具有DNA杂交的高特异性和光谱技术
测量和鉴别非常微量的特异性核酸,从而可通过监测 CT 值而实现对原始目标基因的含量定量。实时荧光定量 PCR 法最大的优点是克服了终点 PCR 法进入平台期或叫饱和期后定量的较大误差,实现 DNA/RNA 的精确定量。 该技术不仅实现了对 DNA/RNA 模板的定量,而且具有灵敏度和特异性高、能实现多重反应、自动化程度高、无污染、实时和准确等特点,该技术在医学临床检验及临床医学研究方面有着重要的意义。 microRNA 实时荧光定量 PCR 的技术特点 虽然 microRNA 实时
埃博拉病毒Z亚型核酸荧光PCR检测试剂盒 荧光探针PCR RNA 25T、48T 埃博拉病毒Z、S亚型双重核酸荧光PCR检测试剂盒 荧光探针PCR RNA 25
技术资料暂无技术资料 索取技术资料







