万千商家帮你免费找货
0 人在求购买到急需产品
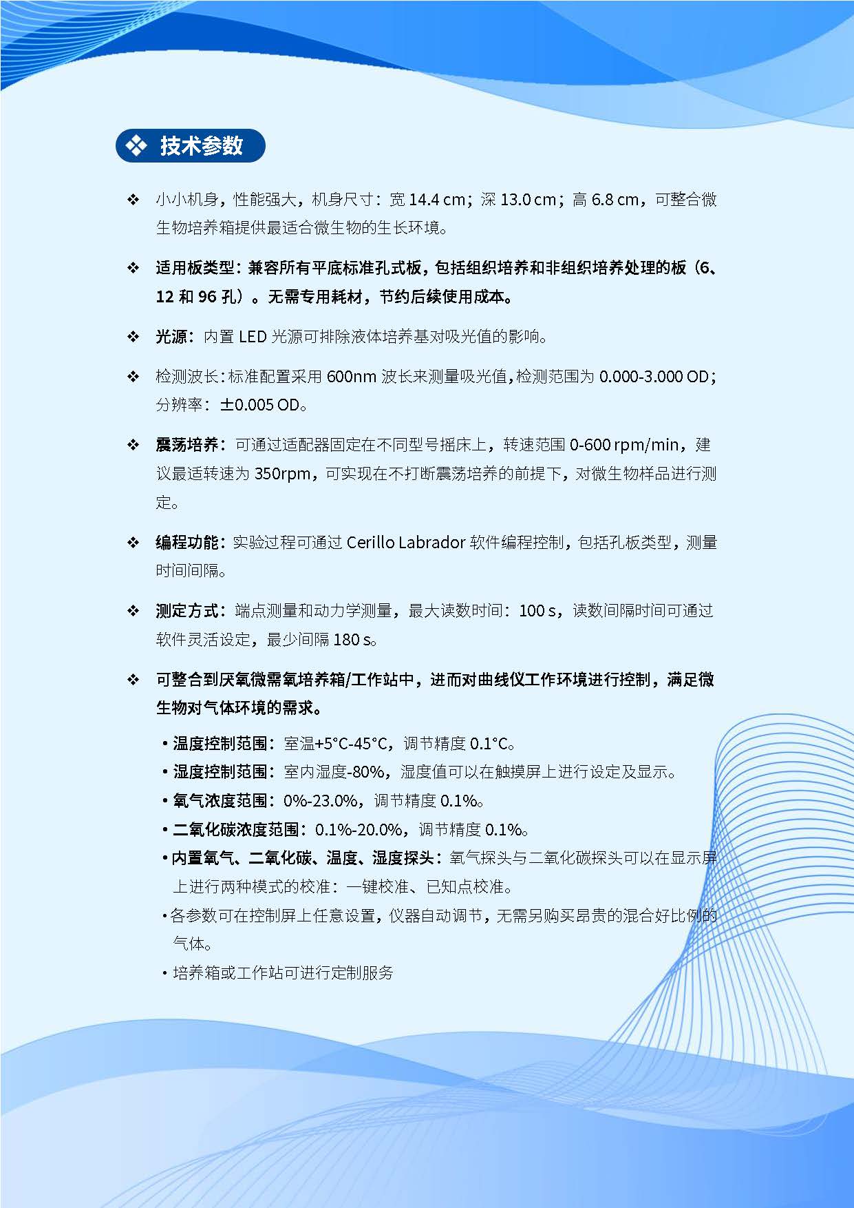
- 详细信息
- 文献和实验
- 技术资料
- 保修期:
1年
- 供应商:
迈沃德
微生物生长曲线仪+厌氧微需氧工作站/培养箱=“盒子里的微生物实验室”


风险提示:丁香通仅作为第三方平台,为商家信息发布提供平台空间。用户咨询产品时请注意保护个人信息及财产安全,合理判断,谨慎选购商品,商家和用户对交易行为负责。对于医疗器械类产品,请先查证核实企业经营资质和医疗器械产品注册证情况。
文献和实验【分享】iCubate全自动多重微生物核酸检测系统-----扩增子拯救多重PCR技术(ARM-PCR)
iCubate全自动多重微生物核酸检测系统-----扩增子拯救多重PCR技术(ARM-PCR) 美国iCubate公司研究开发了革新的扩增子拯救多重PCR技术——arm-PCR,成功解决了多重微生物核酸检测中靶点不兼容的问题,并创新性设计了一次性全封闭卡盒,以及配套的卡盒处理仪、卡盒阅读仪和控制软件,整合形成现在的iCubate 全自动多重微生物核酸检测系统。同时,该系统还免费提供一个开放性的多重PCR检测试剂开发平台iCubate 2.0(icubate2.com
相关专题 至今,新一代测序 技术已经遍布全球上百个基因组测序中心 ——明斯特大学Dag Harmsen 报道:在去年召开的美国微生物 学会上,来自明斯特大学的医学微生物学家Dag Harmsen开始听到了有关德国大肠杆菌疫情爆发的传言,这场疫情首先在德国北部地区爆发,感染了至少4000人,夺去了超过50人的生命(德国范围内),在德国以外的欧洲地区也发现了76名患者。 Harmsen教授在这场疫情中发挥了重要
开发灵敏度高、重复性好的侧向层析诊断产品----第二部分:新方法带来的新挑战
之一是该类检测系统要求更多的多学科交叉步骤,比使用传统技术制作标准的侧向层析分析产品。需要广泛的学科研究投入,包括材料科学、化学、生物学、光学、软件和硬件工程,同时还要求过程设计、设备设计和项目管理。专门技术要求整合所有的这些原理并确保制作出可行的产品,可能会遇到困难,尤其是对于小公司。 图8、 小型荧光传感器模型, Embedded Systems Engineering GmbH (Stockach, Germany)。 图9、手持荧光LFIA读条仪 然而,开发精确定量LFIAs产品
技术资料暂无技术资料 索取技术资料










