相关产品推荐更多 >
万千商家帮你免费找货
0 人在求购买到急需产品
- 详细信息
- 技术资料
- 库存:
大量
- 国食药监械注册号:
无
- 保修期:
两年
- 现货状态:
来电咨询
- 供应商:
上海净信
上海净信®的JX-QE-CL®QuEChERS前处理一体机是一种特殊的、快速的、高效率的、多试管的一致系统。它能将任何来源(包括土壤、植物和动物的组织/器官、细菌、酵母、真菌、孢子、古生物标本等)的原始DNA、RNA和蛋白质进行提取和纯化。
产品展示:



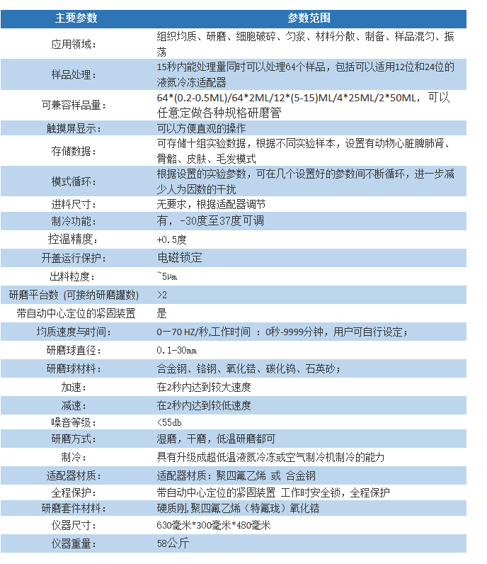
技术参数:
产品展示:



技术参数:
典型应用一,农残检验快速样品前处理QUECHERS方法:
1、JX-QE16自动QuEChERS前处理一体机进行样品均化10g加入乙*10ml;
2、JX-QE16自动QuEChERS前处理一体机振荡1min加入氯化钠1g、硫酸镁4g;
3、JX-QE16自动QuEChERS前处理一体机振荡1min,5000rpm离心10min分取乙*层1ml加入硫酸镁150mgPSA粉末250mg;
4、JX-QE16自动QuEChERS前处理一体机振荡1min,,离心上清液进GCMS分析。
典型应用二:萃取水和污泥饼中非处方药的LC/MS方法
1)、样品准备
将3.76mL水,20uL西替利嗪、苯海拉明和双氯芬酸,140µL对乙酰氨基酚放到一个50毫升离心管。对污泥样品实验,称2.5k冻干污泥加入上述等量的水和药物。添加10mL乙,加入到EN萃取管。JX-QE16用50ML适配器工作1分钟后,4000rpm离心5分钟。
分散固相萃取:取上清液(约7mL)置于d-SPE分散固相萃取包,JX-QE16用15ML适配器工作1分钟,然后4000rpm转速离心5分钟。然后提取的上清夜转移到一个干净15mL离心管中,用氮气蒸发至干。用1.875mL50:50乙*和水制作样品溶液。
风险提示:丁香通仅作为第三方平台,为商家信息发布提供平台空间。用户咨询产品时请注意保护个人信息及财产安全,合理判断,谨慎选购商品,商家和用户对交易行为负责。对于医疗器械类产品,请先查证核实企业经营资质和医疗器械产品注册证情况。
QuEChERS前处理一体机JX-QE-CL
询价










