相关产品推荐更多 >
万千商家帮你免费找货
0 人在求购买到急需产品
- 详细信息
- 技术资料
- 库存:
51
- 英文名:
Rubusoside
- CAS号:
64849-39-4
- 保质期:
详见说明书
- 供应商:
上海莼试
- 保存条件:
低温冷藏
- 规格:
可根据客户要求订制
公司产品仅用于科研实验,不做其他用途!
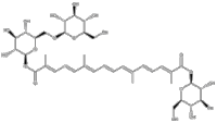
产品名称 甜茶苷64849-39-4
英文名称 Rubusoside
CAS NO. 64849-39-4
分 子 量 642.73
纯 度 ≥98%

分子式: C32H50O13
性状: 白色柱状结晶
规格: 10mg/20mg/50mg,可按客户需求包装!
用途: 用于科研研究、鉴定、药理实验等
熔点: 176-179℃
溶解性: 易溶于水、甲醇、乙醇等极性溶剂。
提取来源: 蔷薇科悬钩子属的落叶灌木甜茶( Rubus suavissimus S. Lee )
药理药效: 降血糖、降血压、促进新陈代谢
鉴别方法: NMR; MS
检测方法: 色谱柱C18柱; 流动相: 甲醇-三溶液(体积比为75∶25); 检测波长208nm.
贮存条件: 低温冷藏,避光,密封,干燥
注意事项: 无
有效期限: 2年
供货能力: 现货,可根据可以客户需求批量定制
甜茶苷64849-39-4标准品和对照品概述:
药品检验用标准品和对照品,根据2005年版《中华人 民共和国药典》中的定义,系指用于鉴别、检查、含量测定 的标准物质。
2005年版《中华人民共和国药典》的凡例规定,标准 品、对照品(不包括色谱用的内标物质)均有药品监 督管理部门指定的单位制备、标定和供应。标准品系指用 于生物检定、抗生素或生化药品中含量或效价测定的标准 物质,按效价单位(或 g)计,以国际标准品进行标定;对照 品除另有规定外,均按干燥品(或无水物)进行计算后使 用。对照品、标准品的建立或变更其原有活性成分的含量, 应与原对照品、标准品或国际标准品进行对比,并经过协作 标定和一定的工作程序进行技术审定。
甜茶苷64849-39-4特色优势:
1.国内对照品行业澳洲茄边碱对照品的专业及标准制定
2.高效稳定的专利纯化技术-高速逆流色谱技术的运用
3.特有的高速逆流色谱对照品中心及中心,保证对照品的质量可控性及批量的稳定性
4.严格的质量控制,通过全面的检测(1HNMR 13CNMR MS HPLC)
5.部分对照品已获得国家质量监督检验检疫总局颁发的标准物质证书
6.完善的库存及供应体系,澳洲茄边碱现货供应
7.高效的销售团队,99%的咨询可即时回复
8.已在瑞士、新加坡、泰国、韩国、比利时、西班牙等十三个国家设立代理商
ISO 9001: 2000质量管理体系认证,产品种类近3000种
N-(2-Succinyl) Fluvoxamine 规格:美国进口
N-(2-Carboxyethyl)iminodiacetic Acid 规格:>98.0%(T)
N-(2-Carboxybenzoyl)-(-)-10,2-camphorsultam 规格:>98.0%(HPLC)(T)
N(2),9-Diacetylguanine 规格:>95%
N-(1-Pyrenyl)maleimide 规格:>97.0%(HPLC)
N-(1,3,4-Thiadiazolyl)nicotinamide 规格:美国进口
Myristyl sulfobetaine 规格:>98.0%,BR
Myristicin 规格:HPLC≥95%,标准品
Myristic acid 规格:GC≥98%,标准品
Myristic acid 规格:≥98%,BR
甜茶苷64849-39-4testis antigen 1B英文名称:Cyclin E人柯萨奇病毒IgA(Cox V-IgA)免疫试剂盒
phospho-Cdc25B (Ser149)英文名称:C7ORF50人柯萨奇病毒A16(CVA16)抗体(IgM)免疫试剂盒
TMEM12英文名称:C7orf53人柯萨奇病毒A16(CVA16)抗体(IgG)免疫试剂盒
IGSF16英文名称:C7orf59人柯萨奇病毒A16(CVA16)免疫试剂盒
CSPP1英文名称:C7orf64人柯萨奇病毒(Cox V)抗体(IgM)免疫试剂盒
C9orf153英文名称:C8orf12人柯萨奇病毒(Cox V)抗体(IgG)免疫试剂盒
C4orf19英文名称:C8orf31人抗组织转谷氨酰胺酶(tTG)抗体(IgG)免疫试剂盒
C4orf27英文名称:C8orf33人抗组织转谷氨酰胺酶(tTG)抗体(IgA)免疫试剂盒
标准品或对照品的管理规范:
1.甜茶苷64849-39-4规范购入使用台账,严格表明购入时间、批号、来源、数量、使用期限等内容;申购的标准品或对照品的批号要与新颁布标准品或对照品批号相符;
2.严格按照规定条件进行储存,标准品或对照品的状极不稳定,对储存条件和方式非常苛刻;
3.规范管理和使用:
(1)严格按照说明书要求,由于标准品或对照品的不稳定性,若不安产品说明书的要求操作,极易造成较大的误差,从而影响检测结果;
(2)称量精密准确,标准品和对照品的含量测定要求不同,对精密性的要求很高;
(3)对于长期贮存的制备品,应充分考虑各方面的影响因素,规范操作;
(4)同时配制两份对照溶液以控制检验误差,由于现在药品的标准含量测定方法较多采用对照比较法,在测定过程中,仅配制一份对照溶液容易造成因配制对照溶液过程出现偏差;
(5)自行标定的标准品或对照品,严格规范操作,保证标准的可靠传递,并保证其可溯源性和准确性。
| 产品名称 | 甜茶苷64849-39-4 |
| 英文名称 | Rubusoside |
| 规格 | 可根据客户要求订制 |
英文名称 Rubusoside
CAS NO. 64849-39-4
分 子 量 642.73
纯 度 ≥98%

分子式: C32H50O13
性状: 白色柱状结晶
规格: 10mg/20mg/50mg,可按客户需求包装!
用途: 用于科研研究、鉴定、药理实验等
熔点: 176-179℃
溶解性: 易溶于水、甲醇、乙醇等极性溶剂。
提取来源: 蔷薇科悬钩子属的落叶灌木甜茶( Rubus suavissimus S. Lee )
药理药效: 降血糖、降血压、促进新陈代谢
鉴别方法: NMR; MS
检测方法: 色谱柱C18柱; 流动相: 甲醇-三溶液(体积比为75∶25); 检测波长208nm.
贮存条件: 低温冷藏,避光,密封,干燥
注意事项: 无
有效期限: 2年
供货能力: 现货,可根据可以客户需求批量定制
甜茶苷64849-39-4标准品和对照品概述:
药品检验用标准品和对照品,根据2005年版《中华人 民共和国药典》中的定义,系指用于鉴别、检查、含量测定 的标准物质。
2005年版《中华人民共和国药典》的凡例规定,标准 品、对照品(不包括色谱用的内标物质)均有药品监 督管理部门指定的单位制备、标定和供应。标准品系指用 于生物检定、抗生素或生化药品中含量或效价测定的标准 物质,按效价单位(或 g)计,以国际标准品进行标定;对照 品除另有规定外,均按干燥品(或无水物)进行计算后使 用。对照品、标准品的建立或变更其原有活性成分的含量, 应与原对照品、标准品或国际标准品进行对比,并经过协作 标定和一定的工作程序进行技术审定。
甜茶苷64849-39-4特色优势:
1.国内对照品行业澳洲茄边碱对照品的专业及标准制定
2.高效稳定的专利纯化技术-高速逆流色谱技术的运用
3.特有的高速逆流色谱对照品中心及中心,保证对照品的质量可控性及批量的稳定性
4.严格的质量控制,通过全面的检测(1HNMR 13CNMR MS HPLC)
5.部分对照品已获得国家质量监督检验检疫总局颁发的标准物质证书
6.完善的库存及供应体系,澳洲茄边碱现货供应
7.高效的销售团队,99%的咨询可即时回复
8.已在瑞士、新加坡、泰国、韩国、比利时、西班牙等十三个国家设立代理商
ISO 9001: 2000质量管理体系认证,产品种类近3000种
N-(2-Succinyl) Fluvoxamine 规格:美国进口
N-(2-Carboxyethyl)iminodiacetic Acid 规格:>98.0%(T)
N-(2-Carboxybenzoyl)-(-)-10,2-camphorsultam 规格:>98.0%(HPLC)(T)
N(2),9-Diacetylguanine 规格:>95%
N-(1-Pyrenyl)maleimide 规格:>97.0%(HPLC)
N-(1,3,4-Thiadiazolyl)nicotinamide 规格:美国进口
Myristyl sulfobetaine 规格:>98.0%,BR
Myristicin 规格:HPLC≥95%,标准品
Myristic acid 规格:GC≥98%,标准品
Myristic acid 规格:≥98%,BR
甜茶苷64849-39-4testis antigen 1B英文名称:Cyclin E人柯萨奇病毒IgA(Cox V-IgA)免疫试剂盒
phospho-Cdc25B (Ser149)英文名称:C7ORF50人柯萨奇病毒A16(CVA16)抗体(IgM)免疫试剂盒
TMEM12英文名称:C7orf53人柯萨奇病毒A16(CVA16)抗体(IgG)免疫试剂盒
IGSF16英文名称:C7orf59人柯萨奇病毒A16(CVA16)免疫试剂盒
CSPP1英文名称:C7orf64人柯萨奇病毒(Cox V)抗体(IgM)免疫试剂盒
C9orf153英文名称:C8orf12人柯萨奇病毒(Cox V)抗体(IgG)免疫试剂盒
C4orf19英文名称:C8orf31人抗组织转谷氨酰胺酶(tTG)抗体(IgG)免疫试剂盒
C4orf27英文名称:C8orf33人抗组织转谷氨酰胺酶(tTG)抗体(IgA)免疫试剂盒
标准品或对照品的管理规范:
1.甜茶苷64849-39-4规范购入使用台账,严格表明购入时间、批号、来源、数量、使用期限等内容;申购的标准品或对照品的批号要与新颁布标准品或对照品批号相符;
2.严格按照规定条件进行储存,标准品或对照品的状极不稳定,对储存条件和方式非常苛刻;
3.规范管理和使用:
(1)严格按照说明书要求,由于标准品或对照品的不稳定性,若不安产品说明书的要求操作,极易造成较大的误差,从而影响检测结果;
(2)称量精密准确,标准品和对照品的含量测定要求不同,对精密性的要求很高;
(3)对于长期贮存的制备品,应充分考虑各方面的影响因素,规范操作;
(4)同时配制两份对照溶液以控制检验误差,由于现在药品的标准含量测定方法较多采用对照比较法,在测定过程中,仅配制一份对照溶液容易造成因配制对照溶液过程出现偏差;
(5)自行标定的标准品或对照品,严格规范操作,保证标准的可靠传递,并保证其可溯源性和准确性。
风险提示:丁香通仅作为第三方平台,为商家信息发布提供平台空间。用户咨询产品时请注意保护个人信息及财产安全,合理判断,谨慎选购商品,商家和用户对交易行为负责。对于医疗器械类产品,请先查证核实企业经营资质和医疗器械产品注册证情况。
技术资料暂无技术资料 索取技术资料
甜茶苷64849-39-4厂家
询价









