相关产品推荐更多 >
万千商家帮你免费找货
0 人在求购买到急需产品
- 详细信息
- 文献和实验
- 技术资料
- 库存:
51
- 英文名:
20(R)Protopanaxdiol
- CAS号:
7755/1/3
- 保质期:
详见说明书
- 供应商:
上海莼试
- 保存条件:
低温冷藏
- 规格:
可根据客户要求订制
1.产品仅用于科研产品优势:高效稳定的专业纯化技术,完善的库存及供应体系,高效的销售团队。
2.包装规格:常规包装,如有特殊需求,我们根据客户要求包装。
3.运输方式:默认顺丰快递,大宗货物走德邦物流。
4.质量保证:严格的质量控制,通过全面的检测,是产品质量保证的基础。如有异议经我司确认可无条件退换货。
我们销售的产品仅用于科研产品包含:中药标准品,中检所对照品,中检所标准品,化学标准品,标准物质,色谱标准品,中药对照品,及其他化学试剂,生化试剂,动物血清,培养基,抗体,实验耗材等,欢迎来电洽谈!
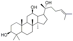
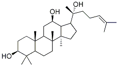
产品名称 (R型)原人参二醇2138499图片
英文名称 20(R)Protopanaxdiol
CAS NO. 7755/1/3
分 子 量 460.73
纯 度 ≥98%

分子式: C30H52O3
性状: 白色粉末
规格: 20mg/50mg/1g,可按客户需求包装!
用途: 用于科研研究、鉴定、药理实验等
熔点:
溶解性: 可溶于甲醇、乙醇、DMSO等有机溶剂;
提取来源: 人参
药理药效: 增强免疫力,抗氧化
鉴别方法: NMR;Ms
检测方法: HPLC
贮存条件: 低温冷藏,避光,密封,干燥
注意事项:
有效期限: 2年
供货能力: 现货,可根据可以客户需求批量定制
| 产品名称 | CAS | 规格 |
| (R型)原人参二醇2138499图片 | 7755/1/3 | 可根据客户要求订制 |
1.(R型)原人参二醇2138499图片对照品溶液的稳定性
2.对照品溶液的配制:精密量取脑对照品适量,加无水乙醇制成每1ml含脑1mg的溶液,作为对照品溶液。
3.色谱条件:以交联键合聚乙二醇为固定相的毛细管柱;柱温120℃;进样口温度250℃;检测器温度250℃;分流进样,分流比10:1。理论塔板数按脑计算应不低于10000。
4.实验方法:配制的对照品溶液,一份置冷处保存,一份置室温中保存,在第1、3、7、10、15天重新配制一份对照品溶液,三种储备液同时稀释制成每1ml中约含50ug的溶液。照气相色谱法,并依据新对照品的峰面积计算原对照品溶液的含量。记录下来,保证原对照品溶液含量在考察期相对平均偏差不超过2.0%,验证对照品溶液在使用期内稳定可靠。
化学药品标准物质的分类:
1.按来源:
(1)产品仅用于科研国际化学标准物质(WHO)
(2)美国药典标准物质(USPC,USP)
(3)欧式药典标准物质(EDQM,EP)
(4)日本药局标准物(PMRJ,JP)
(5)国家药品标准物质(NICPBP,CHP)
2.按测定方法和使用对象:
(1)生物标准物质
(2)化学标准物质(化学对照物质)
3.按使用要求:
(1)国际化学对照品
(2)国家化学对照品
(3)工作化学对照品
4.按用途:
(1)鉴别用化学对照品
(2)纯度或杂质检查用对照品
(3)含量测定用对照品
(4)标准仪器用对照品
5.按药品使用对象:
(1)化学对照品
(2)中药化学对照品
(3)抗生素化学对照品
(4)麻醉药品化学对照品
H7N9 HA英文名称:phospho-GluA4 (Ser862)大鼠VGF神经生长因子诱导蛋白(VGF)免疫试剂盒
HCG alpha英文名称:GRM1大鼠U型肌激酶,线粒体(CKMT1A)免疫试剂盒
Heparanase 1英文名称:CKS2大鼠T细胞活化核因子5(NFAT5)免疫试剂盒
Centromeric histone H3-like protein-2英文名称:GRK3大鼠Toll样受体9(TLR9)免疫试剂盒
HHLA1英文名称:GNAL大鼠Toll样受体7(TLR-7)免疫试剂盒
heavy chain cardiac Myosin英文名称:GAK protein大鼠Toll样受体4(TLR4)免疫试剂盒
hnRNP M英文名称:GLT8D1大鼠toll样受体3(TLR3)免疫试剂盒
HE4英文名称:RNF27大鼠toll样受体1(TLR1)免疫试剂盒
(R型)原人参二醇2138499图片CD3英文名称:CHCHD1人卷曲螺旋, 肌球蛋白样BCL2 结合蛋白/自噬基因Beclin 1(BECN1)免疫试剂盒
CRTR1英文名称:CHD3人卷曲蛋白8(FZD8)免疫试剂盒
CACNA1B (N type) 英文名称:CA7人聚集蛋白(Agrin)免疫试剂盒
CHRNA2(neuronal)英文名称:CCBE1人巨噬细胞移动抑制因子(MIF)免疫试剂盒
CLEC1/CLEC1A英文名称:CCDC102B人巨噬细胞炎性蛋白5(MIP-5)免疫试剂盒
CXCL9/MIG英文名称:CCDC16人巨噬细胞炎性蛋白3β(MIP-3β/ELC/CCL19)免疫试剂盒
CXCL4/PF4英文名称:CYBR1人巨噬细胞炎性蛋白3α(MIP-3α/CCL20)免疫试剂盒
CXCL7/NAP-2/PPBP英文名称:C2orf76人巨噬细胞炎性蛋白2(MIP-2)免疫试剂盒
风险提示:丁香通仅作为第三方平台,为商家信息发布提供平台空间。用户咨询产品时请注意保护个人信息及财产安全,合理判断,谨慎选购商品,商家和用户对交易行为负责。对于医疗器械类产品,请先查证核实企业经营资质和医疗器械产品注册证情况。
文献和实验指在 DNA双链之一部分,由与其互补的 RNA与之结合而产生的核酸分子的环形结构。为与由 DNA而成的 D环相对应的名称。因 RNA、 DNA杂合的双链比 DNA双链稳定,所以在比 DNA的双链开始分开时稍高的温度下, RNA分子仍与 DNA的互补部分形成稳定的双链。即如图 A所示, RNA与具同一性质的 DNA部分置换,形成 R环。在基因 DNA具有外显子 -内含子( Exons- introns)结构时,则如图 B所示只在内含子部分的 DNA以双链环残存着,产生与 Excons数相应
R因子 R factor 抗药因子或抗多药剂因子的简称。 R是 resista- nce一词的首字。它是一种细胞质性的质粒,这种质粒具有使寄主菌对链霉素、氯霉素、四环素等抗菌素或磺胺剂产生抗药性的基因群,和 F因子一样,通过接台进行转移,获得该因子的细菌同时获得对多种药剂的抗性,因而给治疗带来很大麻烦。 R因子的实体为环状双链 DNA分子。自从 50年代后半期在日本发现 R因子以来,渡道力等( 1969)曾对此进行了研究。其它国家也分离了许多 R因子。现在已知有各式
r选择 r-selection 由 R.H.MacArthur和 E.O.wilson( 1967)创造的术语. r选择与 K选择是对立的.内部的自然增加率 r有利于自然的增大只限于种群密度远远低于环境容纳能力的时候,在种群维持接近于环境容纳能力的高密度水平时.而高效率地利用有限的资源毋宁说选择会有利于少数后代确保其存活的基因型。基于这一认识,根据 Logistic曲线.前者特命名为 r选择,后者命名为 K选择. r选择是指对在一个新的栖息场所(如岛屿)定居过程中,或对不断变动其不安
技术资料暂无技术资料 索取技术资料










