相关产品推荐更多 >
万千商家帮你免费找货
0 人在求购买到急需产品
- 详细信息
- 技术资料
- 库存:
33
- 英文名:
16-Oxolycoclavanol
- CAS号:
53800-21-8
- 保质期:
详见说明书
- 供应商:
低温冷藏
- 保存条件:
低温冷藏
- 规格:
详见说明书
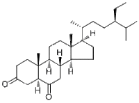
16-Oxolycoclavanol53800-21-8标准品和对照品概述:
药品检验用标准品和对照品,根据2005年版《中华人 民共和国药典》中的定义,系指用于鉴别、检查、含量测定 的标准物质。
2005年版《中华人民共和国药典》的凡例规定,标准 品、对照品(不包括色谱用的内标物质)均有药品监 督管理部门指定的单位制备、标定和供应。标准品系指用 于生物检定、抗生素或生化药品中含量或效价测定的标准 物质,按效价单位(或 g)计,以国际标准品进行标定;对照 品除另有规定外,均按干燥品(或无水物)进行计算后使 用。对照品、标准品的建立或变更其原有活性成分的含量, 应与原对照品、标准品或国际标准品进行对比,并经过协作 标定和一定的工作程序进行技术审定。
产品名称:16-Oxolycoclavanol53800-21-8
CAS No.:53800-21-8
中文名:
别名:3α,21β,24-Trihydroxyserrat-14-en-16-one
分子式:C30H48O4
性状:Powder
纯度:95.0%
分析纯(AR,红标签): 主成分含量很高、纯度较高,干扰杂质很低,适用于工业分析及化学实验。
化学纯(CP,蓝标签): 主成分含量高、纯度较高,存在干扰杂质,适用于化学实验和合成制备。
色谱纯(GC):气相色谱分析专用。 质量指标注重干扰气相色谱峰的杂质。主成分含量高。
光谱纯(SP):用于光谱分析。 分别适用于分光光度计标准品、原子吸收光谱标准品、原子发射光谱标准品
电子纯(MOS):适用于电子产品生产中,电性杂质含量极低。 当量试剂(3N、4N、5N):主成分含量分别为99.9%、99.99%、99.999%以上。
试剂的特点:
1.用于蛋白质检测的试剂;
2.用于糖类检测的试剂;
3.用于激素检测的试剂;
4.用于酶类检测的试剂;
5.用于酯类检测的试剂;
6.用于维生素检测的试剂;
7.用于无机离子检测的试剂;
8.用于药物及药物代谢物检测的试剂;
9.用于自身抗体检测的试剂;
10.用于微生物鉴别或药敏试验的试剂;
11.用于其他生理、生化或免疫功能指标检测的试剂。
16-Oxolycoclavanol53800-21-8质量控制采用以下技术:
1. 色谱(高效液相色谱:薄层层析;气相色谱)
2. 质谱(液-质联用)
3. 光谱(红外、紫外),原子吸收
4. 测定(物理常数测定;旋光测定;不挥发物测定;干燥失重测定;蒸发或灼烧残渣测定)
5. 分析(含量分析;元素分析)
6. 滴定(酸性滴定;碱性滴定;配位滴定;非水滴定;氧化还原滴定)
7. 试验(与水混合试验;澄清度试验;各项化学反应试验)。
香柏油特价促销容量:RT100克
腺嘌呤盐盐特价促销容量:25克
腺苷脱氨酶测试盒特价促销容量:RT200支/包
腺苷脱氨酶特价促销容量:RT1克
现隐肉汤特价促销容量:100毫升
苋菜红特价促销容量:保存:-20℃1克
咸蛋黄琼脂特价促销容量:RT100张/包
纤粘连蛋白特价促销容量:RT1克
纤维素透析袋特价促销容量:保存:-20℃500U
纤维素酶R-10特价促销容量:5克
纤维素酶(绿色木霉)特价促销容量:RT1克
纤维素薄膜特价促销容量:保存:-20℃1 O.D.
纤维蛋白(人血)特价促销容量:RT25克
细菌总数显色培养基特价促销容量:50张/盒
细菌琼脂粉特价促销容量:100克
1,6-二羟基萘(>98%,BR) 质量规格:美国进口 Omeprazole Sulfide
1,6-二磷酸果糖三钠盐(98-101.0%,BR) 质量规格:美国进口 6-Hydroxy Chlorzoxazone
1,6-二磷酸果糖三钠盐(98-101.0%,BR) 质量规格:美国进口 6-Mercaptopurine
1,6-二氨基芘(>98.0%(HPLC)(N)) 质量规格:美国进口 7-Methyl-6-Mercaptopurine
1,6,20,25-四杂[6.1.6.1]对环芳烷(>98.0%(HPLC)) 质量规格:美国进口 6-Mercaptopurine-2'-deoxyriboside
1,5-萘二磺酸四水(>98%,BR) 质量规格:美国进口 2-Mercaptopurine
1,5-萘二磺酸二钠盐(>97%,BR) 质量规格:美国进口 2',3'-O-Isopropylidene-6-mercaptopurine riboside
1,5-二溴蒽(>97.0%(GC)) 质量规格:美国进口 2-Amino-6-hydroxy-8-mercaptopurine
1,5-二羟基萘(>97%,BR) 质量规格:美国进口 2-Amino-6-mercaptopurine-9-D-riboside Hydrate
1,5-二磷酸-D-核酮糖/1,5二磷酸核酮糖 质量规格:美国进口 S-Methyl-3-thioacetaminophen
反式白藜芦醇-4'-硫酸盐trans858187-19-6
反式丁烯醛(standardfor(E)-2-Butenal
反式茴香脑(标准品)cis-Anethol质量规格:HPLC≥98%,标准品
反式拉坦前列素trans913258-34-1
反式肉桂醛(>95%,BR)trans-Cinnamaldehyde质量规格:>95%,BR
反式-羧基格列美脲trans-Carboxy127554-90-9
反式-盐酸玉米素trans-Zeatin6025-81-6
反式伊曲康唑trans252964-65-1
反式玉米素trans-Zeatin质量规格:>99%,BR,可用于细胞培养
反式玉米素葡萄糖苷trans-Zeatin51255-96-0
反油酸(标准品)Elaidic112-79-8
泛酸钙,维生素B5D-Calcium137-08-6
泛酸钙一水合物(标准品)(+)-Pantotheniccalcium
泛酸钠(标准品)Sodium867-81-2
泛昔洛韦(标准品)Famciclovir质量规格:HPLC≥99%,标准品
药品检验用标准品和对照品,根据2005年版《中华人 民共和国药典》中的定义,系指用于鉴别、检查、含量测定 的标准物质。
2005年版《中华人民共和国药典》的凡例规定,标准 品、对照品(不包括色谱用的内标物质)均有药品监 督管理部门指定的单位制备、标定和供应。标准品系指用 于生物检定、抗生素或生化药品中含量或效价测定的标准 物质,按效价单位(或 g)计,以国际标准品进行标定;对照 品除另有规定外,均按干燥品(或无水物)进行计算后使 用。对照品、标准品的建立或变更其原有活性成分的含量, 应与原对照品、标准品或国际标准品进行对比,并经过协作 标定和一定的工作程序进行技术审定。
产品名称:16-Oxolycoclavanol53800-21-8
CAS No.:53800-21-8
中文名:
别名:3α,21β,24-Trihydroxyserrat-14-en-16-one
分子式:C30H48O4
性状:Powder
纯度:95.0%
分析纯(AR,红标签): 主成分含量很高、纯度较高,干扰杂质很低,适用于工业分析及化学实验。
化学纯(CP,蓝标签): 主成分含量高、纯度较高,存在干扰杂质,适用于化学实验和合成制备。
色谱纯(GC):气相色谱分析专用。 质量指标注重干扰气相色谱峰的杂质。主成分含量高。
光谱纯(SP):用于光谱分析。 分别适用于分光光度计标准品、原子吸收光谱标准品、原子发射光谱标准品
电子纯(MOS):适用于电子产品生产中,电性杂质含量极低。 当量试剂(3N、4N、5N):主成分含量分别为99.9%、99.99%、99.999%以上。
试剂的特点:
1.用于蛋白质检测的试剂;
2.用于糖类检测的试剂;
3.用于激素检测的试剂;
4.用于酶类检测的试剂;
5.用于酯类检测的试剂;
6.用于维生素检测的试剂;
7.用于无机离子检测的试剂;
8.用于药物及药物代谢物检测的试剂;
9.用于自身抗体检测的试剂;
10.用于微生物鉴别或药敏试验的试剂;
11.用于其他生理、生化或免疫功能指标检测的试剂。
16-Oxolycoclavanol53800-21-8质量控制采用以下技术:
1. 色谱(高效液相色谱:薄层层析;气相色谱)
2. 质谱(液-质联用)
3. 光谱(红外、紫外),原子吸收
4. 测定(物理常数测定;旋光测定;不挥发物测定;干燥失重测定;蒸发或灼烧残渣测定)
5. 分析(含量分析;元素分析)
6. 滴定(酸性滴定;碱性滴定;配位滴定;非水滴定;氧化还原滴定)
7. 试验(与水混合试验;澄清度试验;各项化学反应试验)。
香柏油特价促销容量:RT100克
腺嘌呤盐盐特价促销容量:25克
腺苷脱氨酶测试盒特价促销容量:RT200支/包
腺苷脱氨酶特价促销容量:RT1克
现隐肉汤特价促销容量:100毫升
苋菜红特价促销容量:保存:-20℃1克
咸蛋黄琼脂特价促销容量:RT100张/包
纤粘连蛋白特价促销容量:RT1克
纤维素透析袋特价促销容量:保存:-20℃500U
纤维素酶R-10特价促销容量:5克
纤维素酶(绿色木霉)特价促销容量:RT1克
纤维素薄膜特价促销容量:保存:-20℃1 O.D.
纤维蛋白(人血)特价促销容量:RT25克
细菌总数显色培养基特价促销容量:50张/盒
细菌琼脂粉特价促销容量:100克
1,6-二羟基萘(>98%,BR) 质量规格:美国进口 Omeprazole Sulfide
1,6-二磷酸果糖三钠盐(98-101.0%,BR) 质量规格:美国进口 6-Hydroxy Chlorzoxazone
1,6-二磷酸果糖三钠盐(98-101.0%,BR) 质量规格:美国进口 6-Mercaptopurine
1,6-二氨基芘(>98.0%(HPLC)(N)) 质量规格:美国进口 7-Methyl-6-Mercaptopurine
1,6,20,25-四杂[6.1.6.1]对环芳烷(>98.0%(HPLC)) 质量规格:美国进口 6-Mercaptopurine-2'-deoxyriboside
1,5-萘二磺酸四水(>98%,BR) 质量规格:美国进口 2-Mercaptopurine
1,5-萘二磺酸二钠盐(>97%,BR) 质量规格:美国进口 2',3'-O-Isopropylidene-6-mercaptopurine riboside
1,5-二溴蒽(>97.0%(GC)) 质量规格:美国进口 2-Amino-6-hydroxy-8-mercaptopurine
1,5-二羟基萘(>97%,BR) 质量规格:美国进口 2-Amino-6-mercaptopurine-9-D-riboside Hydrate
1,5-二磷酸-D-核酮糖/1,5二磷酸核酮糖 质量规格:美国进口 S-Methyl-3-thioacetaminophen
反式白藜芦醇-4'-硫酸盐trans858187-19-6
反式丁烯醛(standardfor(E)-2-Butenal
反式茴香脑(标准品)cis-Anethol质量规格:HPLC≥98%,标准品
反式拉坦前列素trans913258-34-1
反式肉桂醛(>95%,BR)trans-Cinnamaldehyde质量规格:>95%,BR
反式-羧基格列美脲trans-Carboxy127554-90-9
反式-盐酸玉米素trans-Zeatin6025-81-6
反式伊曲康唑trans252964-65-1
反式玉米素trans-Zeatin质量规格:>99%,BR,可用于细胞培养
反式玉米素葡萄糖苷trans-Zeatin51255-96-0
反油酸(标准品)Elaidic112-79-8
泛酸钙,维生素B5D-Calcium137-08-6
泛酸钙一水合物(标准品)(+)-Pantotheniccalcium
泛酸钠(标准品)Sodium867-81-2
泛昔洛韦(标准品)Famciclovir质量规格:HPLC≥99%,标准品
风险提示:丁香通仅作为第三方平台,为商家信息发布提供平台空间。用户咨询产品时请注意保护个人信息及财产安全,合理判断,谨慎选购商品,商家和用户对交易行为负责。对于医疗器械类产品,请先查证核实企业经营资质和医疗器械产品注册证情况。
技术资料暂无技术资料 索取技术资料
16-Oxolycoclavanol53800-21-8
询价









