相关产品推荐更多 >
万千商家帮你免费找货
0 人在求购买到急需产品
- 详细信息
- 文献和实验
- 技术资料
- 库存:
46
- 英文名:
Hydroxygenkwanin
- CAS号:
20243-59-8
- 保质期:
详见说明书
- 供应商:
上海博湖
- 保存条件:
低温冷藏
- 规格:
可根据客户要求订制
(一)规范记录:
建立标准物质台帐,定期更新台账,明确责任主体,以便做到可以追本溯源;
领用时,记录好领用时的名称、数量、时间、领用人、发放人等必要的信息;
标准物质应在有效期内使用,应定期检查标准物质的有效期,对于超限的标准物质要填写销毁登记表;建立标准物质档案。
(二)定期核查:
对于标准物质的种类、级别、介质、浓度含量、有效期、批号、环境条件、储存方法、帐物相符等等各参数,要定期核查。
定期检查实验室各检测项目所对应的标准物质是否相符。对新增检测项目所对应的标准物质应及时纳入规范管理。
存放环境条件和有效性。按标准物质证书上规定的环境条件,储存方法进行存放,及时检查是否过期。标准物质的储存环境应保证其特性完整不变。
标准物质所用介质和浓度是否满足检测方法对介质的要求。浓度是否合适,所用的介质对分析是否有影响。
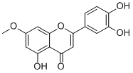
以下是Hydroxygenkwanin20243-59-8的参数:
Hydroxygenkwanin20243-59-8
CAS No.:20243-59-8
中文名:羟基芫花素
别名:7-O-Methylluteolin
分子式:C16H12O6
性状:Yellow powder
纯度:98.0%

Hydroxygenkwanin20243-59-8标准品分级:
⒈一级标准品(原级参考物)
物质稳定而均一,数值由决定性方法确定,或由高度准确的若干方法确定,所含杂质也已经定量。它可用于校正决定性方法,评价及校正参考方法以及为“二级标准品”定值。一级标准品都有证书,在美国由局(NBS)发给合格证书,并指明它的性质和有关数据。
⒉二级标准品(次级标准品)或是纯溶液(水或有机溶剂的溶液),或存在于相似基质中。这类标准品可由实验室自己配制或为商品,其中有关物质的量由参考方法定值或用一级标准品比较而确定,主要用于常规方法的标化或为控制物定值。
⒊控制物控制物有冻干的或溶液,可以用适当的标准品(一级或二级)以参考方法定值,用于质量控制,不用于标化(除经准确定值者)。
Hydroxygenkwanin20243-59-8标准物质的管理:
(一)产品名称规范记录:
建立标准物质台帐,定期更新台账,明确责任主体,以便做到可以追本溯源;
领用时,记录好领用时的名称、数量、时间、领用人、发放人等必要的信息;
标准物质应在有效期内使用,应定期检查标准物质的有效期,对于超限的标准物质要填写销毁登记表;建立标准物质档案。
(二)定期核查:
对于标准物质的种类、级别、介质、浓度含量、有效期、批号、环境条件、储存方法、帐物相符等等各参数,要定期核查。
定期检查实验室各检测项目所对应的标准物质是否相符。对新增检测项目所对应的标准物质应及时纳入规范管理。
存放环境条件和有效性。按标准物质证书上规定的环境条件,储存方法进行存放,及时检查是否过期。标准物质的储存环境应保证其特性完整不变。
标准物质所用介质和浓度是否满足检测方法对介质的要求。浓度是否合适,所用的介质对分析是否有影响。
(三)期间核查:
有效期短、使用频率高的标准物质,要经常性的核查;
不常使用的标准物质,在分析检测之前核查即可;
稳定性好,还未开封的标准物质,可延长核查周期;
大鼠脂肪细胞型脂肪酸结合蛋白(FABP4)ELISA试剂盒 ,英文名: FABP4 ELISA Kit
The horse of major histocompatibility complex (MHC/ELA) ELISA Kit 马主要组织相容性复合体(MHC/ELA)ELISA试剂盒
Mouseiercellularadhesionmolecule1,ICAM-1ELISAKIT 小鼠细胞间粘附分子1(ICAM-1/CD54)ELISA试剂盒 96T/48T 进口分装
CLIAKitforHumanhistatin5,HTN5ELISAKit人富组蛋白规格:48T/96T
维生素B6比色法定量检测试剂盒20次
ELISAKitCGRP大鼠降钙素基因相关肽规格:48T/96T
夫定 Brivudine 质量规格:度≥99.0%,含量≥98.5% 茶叶维生素U(S-Methylmethionine)比色法定量检测试剂盒20
夫定(标准品) Brivudine 质量规格:HPLC≥98%,标准品 差异相减杂交试剂盒10
卡巴他赛 Cabazitaxel 质量规格:≥99% 产气荚膜梭菌α毒素(Closidiumperfringenscpa)鉴定16SrDNAPCR扩增检测试剂盒20
米托蒽醌 Mitoxantrone 质量规格:HPLC>97%,BR 产气荚膜梭菌肠毒素(Closidiumperfringenscpe)鉴定16SrDNAPCR扩增检测试剂盒20
拉莫三嗪 Lamotrigine 质量规格:>98%,BR 肠产毒性大肠杆菌(EerotoxigenicE.coli)鉴定16SrDNAPCR扩增检测试剂盒20
拉莫三嗪 (标准品) Lamotrigine 质量规格:HPLC>98%,标准品 肠出血性大肠埃希菌(EerohaemorrhagicE.coli)鉴定16SrDNAPCR扩增检测试剂盒20
D-半乳糖醛酸 D-Galacturonic acid 质量规格:进分,97%,一水 肠杆菌EE营养肉汤500毫升
D-半乳糖醛酸(标准品) D-Galacturonic acid 质量规格:UV法含量测定;一水物 肠集聚型大肠埃希菌(EeroaggregativeE.coli)鉴定16SrDNAPCR扩增检测试剂盒20
骨化三醇 Calcitriol 质量规格:度≥98%,BR 肠侵袭性大肠杆菌(EeroinvasiveE.coli)鉴定16SrDNAPCR扩增检测试剂盒20
坎地沙坦酯 Candesartan cilexetil 质量规格:>99%,BR,可用于细胞培养 肠胃活检螺旋杆菌(H.PYLORI)吉姆萨(GIEMSA)染色试剂盒50
大鼠金属硫蛋白2(MT-2)ELISA试剂盒 ,英文名: MT-2 ELISA Kit
人肝细胞生长因子(HGF)ELISA检测试剂盒Humanhepatocytegrowthfactor,HGFELISAkit 96T/48T
猪圆环病毒Ⅱ型(PCV-Ⅱ)核酸检测试剂盒 48T
CLIAKitforNF-KapBp65ELISAKit大鼠核因子κB亚基p65亲和肽规格:48T/96T
体液HHV6-B(HUMANHERPESVIRUS6-B)病毒定量PCR扩增检测试剂盒20次
人preptinELISA
层连蛋白/板层素(LN)ELISA检测试剂盒MonkeyLaminin,LN 96T/48T 布南色林 Blonanserin 质量规格:>99%
茶叶维生素U(S-Methylmethionine)比色法定量检测试剂盒20 夫定 Brivudine 质量规格:度≥99.0%,含量≥98.5%
差异相减杂交试剂盒10 夫定(标准品) Brivudine 质量规格:HPLC≥98%,标准品
产气荚膜梭菌α毒素(Closidiumperfringenscpa)鉴定16SrDNAPCR扩增检测试剂盒20 卡巴他赛 Cabazitaxel 质量规格:≥99%
产气荚膜梭菌肠毒素(Closidiumperfringenscpe)鉴定16SrDNAPCR扩增检测试剂盒20 米托蒽醌 Mitoxantrone 质量规格:HPLC>97%,BR
肠产毒性大肠杆菌(EerotoxigenicE.coli)鉴定16SrDNAPCR扩增检测试剂盒20 拉莫三嗪 Lamotrigine 质量规格:>98%,BR
肠出血性大肠埃希菌(EerohaemorrhagicE.coli)鉴定16SrDNAPCR扩增检测试剂盒20 拉莫三嗪 (标准品) Lamotrigine 质量规格:HPLC>98%,标准品
肠杆菌EE营养肉汤500毫升 D-半乳糖醛酸 D-Galacturonic acid 质量规格:进分,97%,一水
肠集聚型大肠埃希菌(EeroaggregativeE.coli)鉴定16SrDNAPCR扩增检测试剂盒20 D-半乳糖醛酸(标准品) D-Galacturonic acid 质量规格:UV法含量测定;一水物
肠侵袭性大肠杆菌(EeroinvasiveE.coli)鉴定16SrDNAPCR扩增检测试剂盒20 骨化三醇 Calcitriol 质量规格:度≥98%,BR
Hydroxygenkwanin20243-59-8小鼠亚盐氧化酶(SUOX)ELISA试剂盒 ,英文名: SUOX ELISA Kit 异倒捻子素 HPLC≥98% 20mg
兔子单核细胞趋化蛋白1(MCP-1/CCL2/MCAF)ELISA检测试剂盒Rabbitmonocytechemotacticprotein1/monocytechemotacticandactivatingfactor,MCP1/MCAFELISAkit 96T/48T 吲哚乙酸 HPLC≥98% 250mg
犬表面活性蛋白D(SP-D)免疫试剂盒 Canine surfacta protein D,SP-D ELISA Kit O甲基补骨脂查耳酮B HPLC≥98% 20mg
英文名称HumanHbA1cELISAKit人糖化血红蛋白(HbA1c)ELISA试剂盒规格:96T/48T O甲基葛根素 HPLC≥98% 10mg
大米蛋白生物萃取试剂盒20 O甲基葛根素 HPLC≥98% 20mg
RatLeptin,LEPELISA试剂盒大鼠瘦素(LEP)ELISA试剂盒规格:96T/48T "βD葡萄糖基,,三羟基呫吨酮
HPLC≥98% 20mg"
小鼠牙本质基质蛋白1(DMP1)ELISA试剂盒 ,英文名: DMP1 ELISA Kit β羟基胆 HPLC≥98% 20mg
小鼠糖皮质激素受体β(GR-β)ELISA检测试剂盒Mouseglucocoicoidreceptor-β,GR-βELISAKit 96T/48T 甲基伞形酮(羟甲香豆素) HPLC≥98% 20mg
人激肽释放酶7(KLK 7)免疫试剂盒 Human Kallikrein 7,KLK 7 ELISA Kit 甲氧基水杨酸 HPLC≥98% 20mg
风险提示:丁香通仅作为第三方平台,为商家信息发布提供平台空间。用户咨询产品时请注意保护个人信息及财产安全,合理判断,谨慎选购商品,商家和用户对交易行为负责。对于医疗器械类产品,请先查证核实企业经营资质和医疗器械产品注册证情况。
文献和实验网络 九、CD59 CD59是近年(1989)才发现的一种分子量只有18~20kDa的膜性调节蛋白。由Sugita等(1988年)首先描述,曾有不同的名称,如同种限制因子20(homologous restriction factor-20),保护素(protectin)及膜反应性溶破抑制物(membrane inhibitor of reactive
网络 二、p59 fyn 的 1.p59 fyn 的分布和结构 p59 fyn 为非受体PTKs src家庭的一个成员,见于多种细胞中。由于基因拼接的差异产生了两种不同形式的p59 fyn 。一种以高水平表达于大脑中(p59
CD59 分子 CD59 常用单克隆抗体或代号: MEM- 43,YTH53.1;(TAP,Protectin) 主要表达细胞: 广泛 [NL] 分子质量(kDa)和结构: gp18- 20(GPI连接) 功 能: 与CD2结合,结合C8、C9,抑制MAC CD59 Aka protectin Regulates complement mediated cell lysis
技术资料暂无技术资料 索取技术资料









