相关产品推荐更多 >
万千商家帮你免费找货
0 人在求购买到急需产品
- 详细信息
- 询价记录
- 文献和实验
- 技术资料
- 保存条件:
-20℃
- 保质期:
6个月
- 英文名:
Glyceraldehyde-3-phosphate Dehydrogenase(GAPDH) Activity Assay Kit
- 库存:
现询
- 供应商:
北京索莱宝科技有限公司
- 规格:
25T/24S/50T/48S
| 规格: | 25T/24S | 产品价格: | ¥1200.0 |
|---|---|---|---|
| 规格: | 50T/48S | 产品价格: | ¥2100.0 |


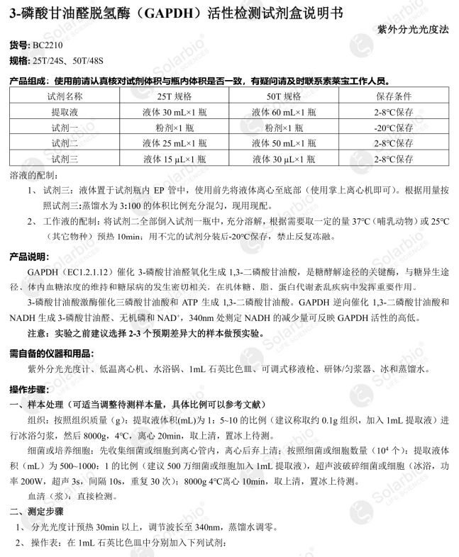
注意事项:
- 当A1小于0.8或ΔA大于0.7时,建议将样本稀释后再进行测定。
- 空白管为检测各试剂组分质量的检测孔,正常情况下,变化不超过0.01。
实验实例:
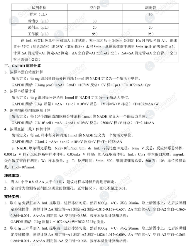
- 取0.1g兔肾脏加入1mL提取液,进行冰浴匀浆,然后8000g,4℃,离心20min,取上清置冰上,之后按照测定步骤操作,测得计算ΔA测定管=A1测定-A2测定=0.815-0.158=0.657,ΔA空白管=A1空白-A2空白=0.865-0.864=0.001,ΔA=ΔA测定管-ΔA空白管=0.656,按样本质量计算酶活得:GAPDH酶活(U/g质量)=1072×ΔA÷W=7032.32 U/g质量。
- 取0.1g三叶草加入1mL提取液,进行冰浴匀浆,然后8000g,4℃,离心20min,取上清置冰上,之后按照测定步骤操作,测得计算ΔA测定管=A1测定-A2测定=1.026-1.017=0.009,ΔA空白管=A1空白-A2空白=0.865-0.864=0.001,ΔA=ΔA测定管-ΔA空白管=0.008,按样本质量计算酶活得:GAPDH酶活(U/g质量)= 1072×ΔA÷W=85.76 U/g质量。
相关系列产品:
BC0990/BC0995 植物叶绿素含量检测试剂盒
BC4330/BC4335 植物类胡萝卜素含量检测试剂盒
风险提示:丁香通仅作为第三方平台,为商家信息发布提供平台空间。用户咨询产品时请注意保护个人信息及财产安全,合理判断,谨慎选购商品,商家和用户对交易行为负责。对于医疗器械类产品,请先查证核实企业经营资质和医疗器械产品注册证情况。
- 作者
- 内容
- 询问日期
文献和实验
Glycine-serine-rich effector PstGSRE4 in Puccinia striiformis f. sp. tritici targets and stabilizes TaGAPDH2 that promotes stripe rust disease
|
AuthorCong Liu, Yanfeng Wang, Yuanyuan Du, Zhensheng Kang, Jia Guo, Jun Guo
|
Publish_toPLANT CELL AND ENVIRONMENT
|
|
IF7.3000
|
PMID38105492
|
Desmosterol: A natural product derived from macroalgae modulates inflammatory response and oxidative stress pathways in intestinal epithelial cells
|
AuthorHuan Qu, Qiufang Zong, Ping Hu, Zhaojian Li, Haifei Wang, Shenglong Wu, Hao-Yu Liu, Wenbin Bao, Demin Cai
|
Publish_toFrontiers in Immunology
|
|
IF7.3000
|
PMID36685553
|
Comprehensive Analysis of Protein Acetylation and Glucose Metabolism in Mouse Brains Infected with Rabi-es Virus
|
AuthorJie Pei, Yueming Yuan, Dayong Tian, Fei Huang, Chengguang Zhang, Caiqian Wang, Ming Zhou, Huanchun Chen, Zhenfang Fu, Ling Zhao
|
Publish_toJOURNAL OF VIROLOGY
|
|
IF6.5490
|
PMID34878915
|
Glutathionylation of a glycolytic enzyme promotes cell death and vigor loss during aging of elm seeds
|
AuthorLi Ying, Wang Yu, He Yu-Qi, Ye Tian-Tian, Huang Xu, Wu Hao, Ma Tian-Xiao, Pritchard Hugh W, Wang Xiao-Feng, Xue Hua
|
Publish_toPLANT PHYSIOLOGY
|
|
IF6.5000
|
PMID38637315
|
Lysophosphatidic Acid Improves Human Sperm Motility by Enhancing Glycolysis and Activating L-Type Calcium Channels
|
AuthorYinlam Li, Li Jin, Yanquan Li, Jianing Qian, Zhengquan Wang, Xiaoguo Zheng, Chong Xie, Xuelian Zhang, Hefeng Huang, Yuchuan Zhou
|
Publish_toFrontiers in Endocrinology
|
|
IF6.0550
|
PMID35903269
|
一、检测原理 Caspase (Cysteine-requiring Aspartate Protease)是在细胞凋亡过程中起重要作用的蛋白酶家族。Caspase在正常状态下以酶原的形式存在于胞浆中,没有活性;在细胞发生凋亡阶段,Caspase被激活,活化的Caspase可裂解相应的胞浆胞核底物,最终导致细胞凋亡。 Caspase分光光度法检测试剂盒的原理是将Caspase序列特异性的多肽偶联至黄色发光基团pNA (p-nitroaniline)。当该底物被活化的Caspase剪切后,黄色
问:求3-磷酸甘油醛脱氢酶测定方法及材料,感谢! 答:楼上说的就是GAPDH,主要用来做内参的,我现在就是用这个 做内参,你可以上网找这方面的信息,就是在结合二抗的时候按照一定的比例加到二抗里面,一起结合,效果很好。
3- 磷酸甘油醛脱氢酶 glyceraldehyde-3-phosphate dehydrogenase
催化糖酵解系统中最重要的一个阶段的酶。广泛发现在许多生物中 EC1. 2. 1. 12.是将有机分子的氧化能用高能磷酸键的形式保存起来的生物体反应中的一个典型。 D型 3-磷酸甘油醛 磷酸 NAD+ (在 NADH( NADHP)+ H 。反应机制已被相当详细的阐明。该酶具有活性所必需的 SH基。肌肉中的酶是与 NAD 牢固结合着的,已经能被结晶化。分子量 14万,由 4个相同的亚基组成。
技术资料需要更多技术资料 索取更多技术资料











