相关产品推荐更多 >
万千商家帮你免费找货
0 人在求购买到急需产品
- 详细信息
- 文献和实验
- 技术资料
- 应用范围:
产品信息以Bioss网站为准
- 规格:
50ul/100ul/200ul
| 规格: | 50ul | 产品价格: | ¥1180.0 |
|---|---|---|---|
| 规格: | 100ul | 产品价格: | ¥1980.0 |
| 规格: | 200ul | 产品价格: | ¥2800.0 |
| 产品编号 | bs-14563R |
| 英文名称 | ELF4 Rabbit pAb |
| 中文名称 | ELF4蛋白抗体 |
| 英文别名 | E74-like factor 4; Elf4; ELF4_HUMAN; ELFR; ETS-related transcription factor Elf-4; ETS-related transcription factor Elf4; MEF; Myeloid Elf-1-like factor; Myeloid Elf1-like factor. |
| 产品应用 | Flow-Cyt=3ug/Test Not yet tested in other applications. |
| 交叉反应 | Human (Mouse, Rat, Dog, Pig, Cow, Horse, Sheep) |
| 抗体来源 | Rabbit |
| 免疫原 | KLH conjugated synthetic peptide derived from human ELF4 |
| 亚型 | IgG |
| 性状 | Liquid |
| 纯化方法 | affinity purified by Protein A |
| 克隆类型 | Polyclonal |
| 理论分子量 | 71 kDa |
| 浓度 | 1mg/ml |
| 储存液 | 0.01M TBS (pH7.4) with 1% BSA, 0.02% Proclin300 and 50% Glycerol. |
| 研究领域 | Epigenetics and Nuclear Signaling > Transcription > Cancer susceptibility > Proto-oncogenes Epigenetics and Nuclear Signaling > Transcription > Domain Families > Ets |
| 亚细胞定位 | Nucleus > PML body. Accumulation into PML nuclear bodies is mediated by PML. |
| 组织特异性 | Abundantly expressed in the placenta and in a variety of myeloid leukemia cell lines. Moderate levels of expression in heart, lung, spleen, thymus, peripheral blood lymphocytes, ovary and colon. Lower levels of expression in Jurkat T-cells and other T-cell lines and no expression in brain. |
| 相似性 | Belongs to the ETS family. Contains 1 ETS DNA-binding domain. |
| 功能 | Transcriptional activator that binds to DNA sequences containing the consensus 5'-WGGA-3'. Transactivates promoters of the hematopoietic growth factor genes CSF2, IL3, IL8, and of the bovine lysozyme gene. Acts synergistically with RUNX1 to transactivate the IL3 promoter (By similarity). Also transactivates the PRF1 promoter in natural killer (NK) cells. Plays a role in the development and function of NK and NK T-cells and in innate immunity. Controls the proliferation and homing of CD8+ T cells via the Kruppel-like factors KLF4 and KLF2 (By similarity). Controls cell senescence in a p53-dependent manner. Can also promote celular transformation through inhibition of the p16 pathway. |
| 保存条件 | Shipped at 4℃. Store at -20℃ for one year. Avoid repeated freeze/thaw cycles. |
| 注意事项 | This product as supplied is intended for research use only, not for use in human, therapeutic or diagnostic applications. |
| 背景资料 | The protein encoded by this gene is a transcriptional activator that binds and activates the promoters of the CSF2, IL3, IL8, and PRF1 genes. The encoded protein is involved in natural killer cell development and function, innate immunity, and induction of cell cycle arrest in naive CD8+ cells. Two transcript variants encoding the same protein have been found for this gene.[provided by RefSeq, Jan 2010] |
| 应用 | 推荐稀释比例 |
| {Flow-Cyt} | {3ug/Test} |

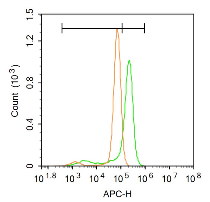
Primary Antibody (green line): Rabbit Anti-ELF4 antibody (bs-14563R)
Dilution: 1μg /10^6 cells;
Isotype Control Antibody (orange line): Rabbit IgG .
Secondary Antibody (white blue line): Goat anti-rabbit IgG-AF647
Dilution: 1μg /test.
Protocol
The cells were fixed with 4% PFA (10min at room temperature)and then permeabilized with 0.1% PBST for 20 min at room temperature. The cells were then incubated in 5%BSA to block non-specific protein-protein interactions for 30 min at room temperature .Cells stained with Primary Antibody for 30 min at room temperature. The secondary antibody used for 40 min at room temperature. Acquisition of 20,000 events was performed.
风险提示:丁香通仅作为第三方平台,为商家信息发布提供平台空间。用户咨询产品时请注意保护个人信息及财产安全,合理判断,谨慎选购商品,商家和用户对交易行为负责。对于医疗器械类产品,请先查证核实企业经营资质和医疗器械产品注册证情况。
文献和实验[IF={{ 2.8 }}] {Li Li. et al. Knockdown of ELF4 aggravates renal injury in ischemia/reperfusion mice through promotion of pyroptosis, inflammation, oxidative stress, and endoplasmic reticulum stress. BMC MOL CELL BIOL. 2023 Dec;24(1):1-11} {IHC} {Mouse}
= NAL), appears to form upon oxidative cyclization of the nonfluorescent 2:1 lysine-HNE Michael adduct-Schiff base cross-link (Scheme 1). Polyclonal antibody (PAb) to the NAL-HNE fluorophore was raised in rabbit and found to be highly specific
GE Healthcare Benzamidine Sepharose™ 6B is p-aminobenzamidine covalently attached to Sepharose 6B by the epoxy coupling method. p-Aminobenzamidine (PAB), is a synthetic inhibitor of trypsin-like serine protease. Trypsin and trypsin
Nucleic Acid Programmable Protein Arrays: Versatile Tools for Array‐Based Functional Protein Studies
.g., Sigma) 50 mg/ml bis‐sulfosuccinimdylsuberate (BS3 ;Pierce, cat. no. PI 21580) in dimethylsulfoxide (DMSO) 5 mg/ml
技术资料暂无技术资料 索取技术资料










