相关产品推荐更多 >
万千商家帮你免费找货
0 人在求购买到急需产品
- 详细信息
- 技术资料
- 抗体名:
B7-H3 Biosimilar Antibody抗体
- 抗体英文名:
B7-H3 Biosimilar Antibody
- 靶点:
B7-H3
- 应用范围:
ELISA, FC
- 宿主:
Human Humanized
- 适应物种:
Human
- 保质期:
6-12个月
- 抗原来源:
详询
- 目录编号:
orb689315
- 级别:
科研级
- 库存:
88
- 供应商:
biorbyt
- 标记物:
Unconjugated
- 克隆性:
Monoclonal
- 形态:
Powder
- 亚型:
IgG1
- 规格:
50 ug
产品描述:Anti-B7-H3 (enoblituzumab biosimilar) mAb
别名:B7-H3CD276B7 homolog 3
应用稀释比例:ELISA 1:5000-10000 Flow Cyt 1:100
应用注释:Lyophilized from sterile PBS, pH 7.4. Normally 5 % - 8% trehalose is added as protectants before lyophilization. Please see Certificate of Analysis for specific instructions of reconstitution.
纯化:Purified from cell culture supernatant by affinity chromatography
保存说明:Maintain refrigerated at 2-8°C for up to 2 weeks. For long term storage store at -20°C in small aliquots to prevent freeze-thaw cycles.
UniProt ID:Q5ZPR3
Note:For research use only.



别名:B7-H3CD276B7 homolog 3
应用稀释比例:ELISA 1:5000-10000 Flow Cyt 1:100
应用注释:Lyophilized from sterile PBS, pH 7.4. Normally 5 % - 8% trehalose is added as protectants before lyophilization. Please see Certificate of Analysis for specific instructions of reconstitution.
纯化:Purified from cell culture supernatant by affinity chromatography
保存说明:Maintain refrigerated at 2-8°C for up to 2 weeks. For long term storage store at -20°C in small aliquots to prevent freeze-thaw cycles.
UniProt ID:Q5ZPR3
Note:For research use only.

ELISA plate pre-coated by 2 μg/ml (100 μL/well) Human B7-H3, mFc-His tagged protein orb689373 can bind Anti-B7-H3 Neutralizing antibody in a linear range of 0.24-31.25 ng/ml.

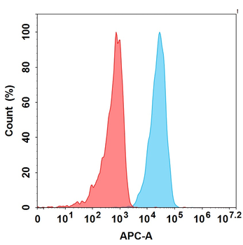
Flow cytometry analysis with 1 μg/mL Anti-B7-H3 (enoblituzumab biosimilar) mAb (orb689315) on Hela cells (Blue histogram) or isotype control mAb on Hela cells (Red histogram).

Flow cytometry analysis of antigen binding of anti-human B7-H3 mAb (orb689315). (A) A clear peak shift of orb689315 was seen compared to the control when incubated with B7-H3-expressing Hela cells, indicating strong binding of orb689315 to B7-H3. Antibodies were incubated at 2 μg/mL.
风险提示:丁香通仅作为第三方平台,为商家信息发布提供平台空间。用户咨询产品时请注意保护个人信息及财产安全,合理判断,谨慎选购商品,商家和用户对交易行为负责。对于医疗器械类产品,请先查证核实企业经营资质和医疗器械产品注册证情况。
技术资料暂无技术资料 索取技术资料
B7-H3 Biosimilar Antibody抗体,orb689315,biorbyt
¥2210










