相关产品推荐更多 >
万千商家帮你免费找货
0 人在求购买到急需产品
- 详细信息
- 技术资料
- 亚型:
IgG2a, κ
- 形态:
liquid
- 保存条件:
PBS with 0. 1% sodium azide, 1%BSA, pH 7.3, 2-8℃ for 12 months (Avoid repeated freeze / thaw cycles.)
- 克隆性:
BCA/B20
- 标记物:
Sunncell Violet 450
- 适应物种:
Human
- 保质期:
12个月
- 级别:
科研
- 库存:
100
- 供应商:
武汉尚恩生物技术有限公司
- 宿主:
Rat
- 应用范围:
FC
- 靶点:
Human CD20
- 规格:
50T/100T
| 规格: | 50T | 产品价格: | ¥700.0 |
|---|---|---|---|
| 规格: | 100T | 产品价格: | ¥966.0 |

产品介绍
| 产品名称 | Sunncell Violet 500 Anti-Mouse MHCII Antibody(M5/114) |
| 货号 | SNFA-1164 |
| 规格 | 20T/100T |
| 偶联物 | Sunncell Violet 450 |
| 激发及发射波长 | Sunncell® Violet 450 is designed to be excited by the violet laser (405 nm) and detected using an optical filter centered near 450 nm (e.g., a 450/45 nm bandpass filter). |
| 抗体类型 | Monoclonal |
| 克隆性 | BCA/B20 |
| 抗体亚型 | IgG2a, κ |
| 反应性 | Human |
| 应用范围 | FC |
| 抗原名称 | Human CD20 |
| 基因ID | 931 |
| 克隆性 | P11836 |
| 抗原别名 | B-lymphocyte antigen CD20|B-lymphocyte surface antigen B1|Bp35|CD20|Leukocyte surface antigen Leu-16|MS4A1|Membrane-spanning 4-domains subfamily A member 1 |
| 状态 | liquid |
| 储存 | PBS with 0. 1% sodium azide, 1%BSA, pH 7.3, 2-8℃ for 12 months (Avoid repeated freeze / thaw cycles.) |
| 使用方法 | Volume per test: 5μL. Each lot of this antibody is quality control tested by flow cytometric analysis. The amount of the reagent is suggested to be used 5 µL of antibody per test (million cells in 100 µL staining volume or per 100 µL of whole blood). Please check your vial before the experiment. Since applications vary, the appropriate dilutions must be determined for individual use. |
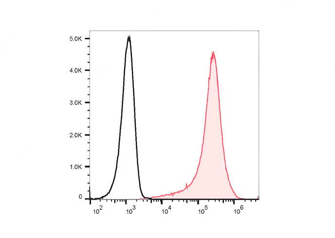
| 验证图片 | ![]() |
| 注意事项 | Sunncell Violet 500 Anti-Mouse MHCII Antibody(M5/114)仅供科研使用 |
流式抗体是一类专门用于流式细胞术的抗体,通过与荧光标记物结合,从而实现对细胞表面或内部的特定蛋白质进行精确检测和定量分析。流式抗体广泛应用于生物医学研究、临床诊断、药物开发和生物工程等领域。尚恩推出亲和力高,特异性好的经典克隆细胞株纯化抗体,产品涵盖人、大鼠、小鼠等,指标丰富,可选择性多。同时尚恩生物提供免费的配色,实验指导和数据分析服务,为您提供整体流式解决方案。
染料标记类型
现有超过十种染料类型,满足多色流式实验配色需求。

数据展示

风险提示:丁香通仅作为第三方平台,为商家信息发布提供平台空间。用户咨询产品时请注意保护个人信息及财产安全,合理判断,谨慎选购商品,商家和用户对交易行为负责。对于医疗器械类产品,请先查证核实企业经营资质和医疗器械产品注册证情况。
技术资料暂无技术资料 索取技术资料
Sunncell Violet 500 Anti-Mouse MHCII Antibody(M5/114)
¥700 - 966






