万千商家帮你免费找货
0 人在求购买到急需产品
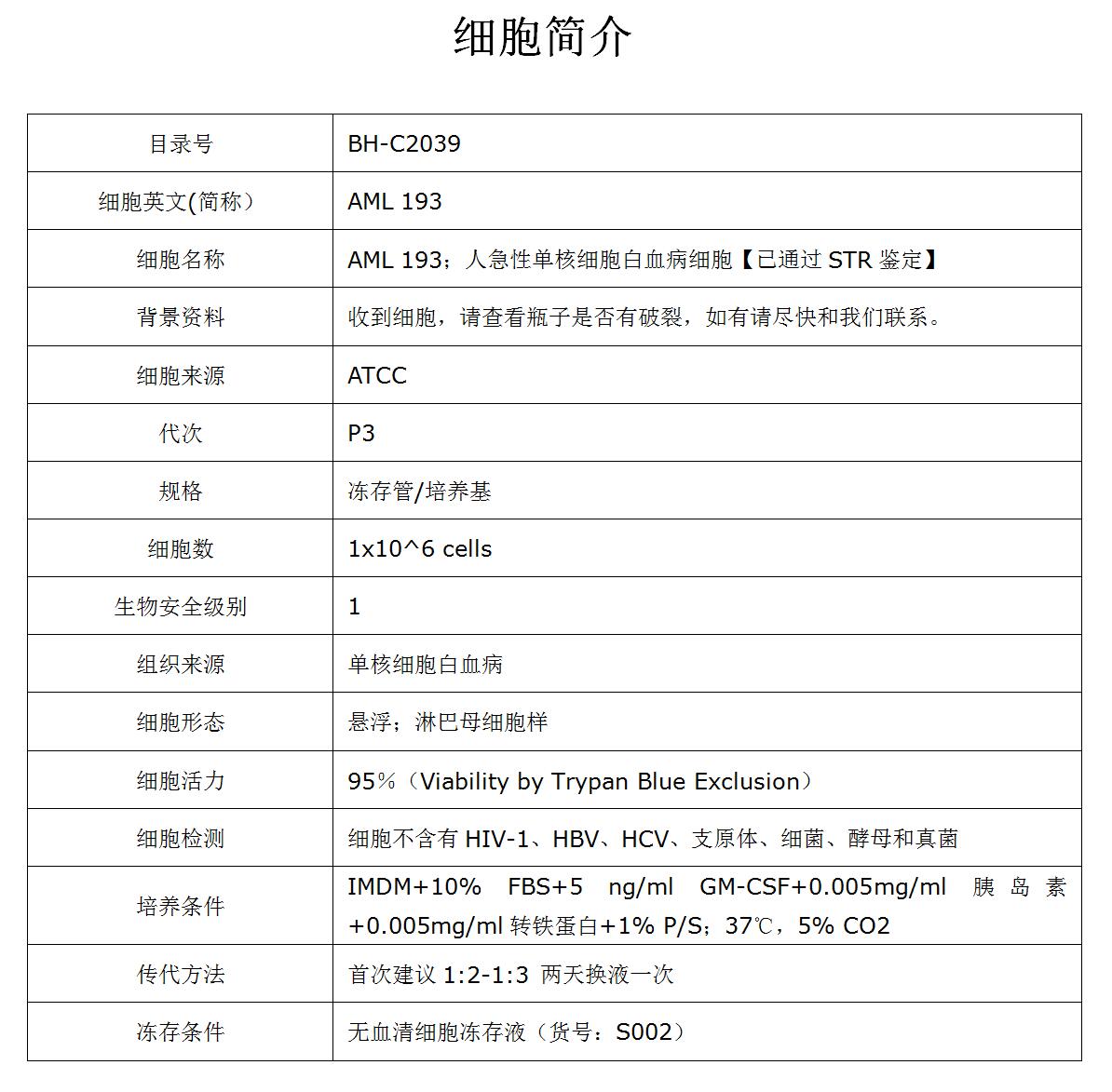
- 详细信息
- 文献和实验
- 技术资料
- 规格:
T25





风险提示:丁香通仅作为第三方平台,为商家信息发布提供平台空间。用户咨询产品时请注意保护个人信息及财产安全,合理判断,谨慎选购商品,商家和用户对交易行为负责。对于医疗器械类产品,请先查证核实企业经营资质和医疗器械产品注册证情况。
文献和实验AML Sample genomic DNA Preparation
Solutions PBS Cell lysis buffer: 10 mM Tris pH8, 100 mM NaCl, 25 mM EDTA, 0.5% (w/v) SDS, 0.5 mg/mL proteinase K Fixative: 1 volume glacial acetic acid + 3 volumes methanol Trizol reagent 75% EtOH made with RNAse free H2 O 100
Classification of AML by DNA-Oligonucleotide Microarrays
Accurate diagnosis and classification of leukemias are the bases for the appropriate management of patients. The diagnostic accuracy and efficiency of present methods may be improved by the use of microarrays. The followin g chapter gives
Classification of AML Using a Monoclonal Antibody Microarray
A cluster of differentiation (CD) antibody microarray called the DotScan microarray has been developed that enables an extensive immunophenotype to be obtained for a suspension of leukocytes in a single analysis. For a leukemia
技术资料暂无技术资料 索取技术资料






