万千商家帮你免费找货
0 人在求购买到急需产品
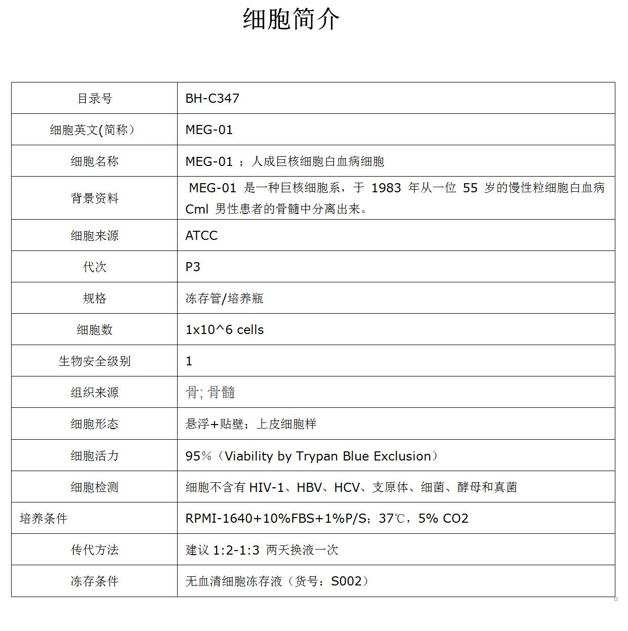
- 详细信息
- 文献和实验
- 技术资料
- 规格:
T25
MEG-01人成巨核细胞白血病细胞(STR鉴定正确)MEG-01人成巨核细胞白血病细胞(STR鉴定正确)MEG-01人成巨核细胞白血病细胞(STR鉴定正确)









更多产品资料请登录www.bhcell.cn
风险提示:丁香通仅作为第三方平台,为商家信息发布提供平台空间。用户咨询产品时请注意保护个人信息及财产安全,合理判断,谨慎选购商品,商家和用户对交易行为负责。对于医疗器械类产品,请先查证核实企业经营资质和医疗器械产品注册证情况。
文献和实验该产品被引用文献
*发表【中文论文】请标注:由博辉生物科技(广州)有限公司提供;
*发表【英文论文】请标注:From Bohui Biological Technology (Guangzhou) Co., Ltd.
相关实验
在发明阿司匹林 11 天后,他又发明了海洛因:史上最矛盾的科学家
1982 年诺贝尔奖。阿司匹林也逐渐在心脑血管疾病的二级预防中开始扮演基石作用,并作为心肌梗死、脑梗死的急性期用药方案中阿不可或缺的一种。20 世纪末期,阿司匹林的抗癌作用逐渐走入科学家的视野,2020 年《柳叶刀》杂志的一篇文章也证实了阿司匹林降低肠癌风险的巨大潜力,这个「神药」似乎还有无数效果等待着人类去发掘、去惊奇。图源:LancetPubmed 数据库中,接近七万条的检索结果(2021 年 6 月 25 日前已发表 1428 篇)也从侧面展示了这一药物的巨大潜力。图源:Pubmed霍夫
技术资料暂无技术资料 索取技术资料
文献支持
MEG-01细胞价格、货期
¥1800






