万千商家帮你免费找货
0 人在求购买到急需产品
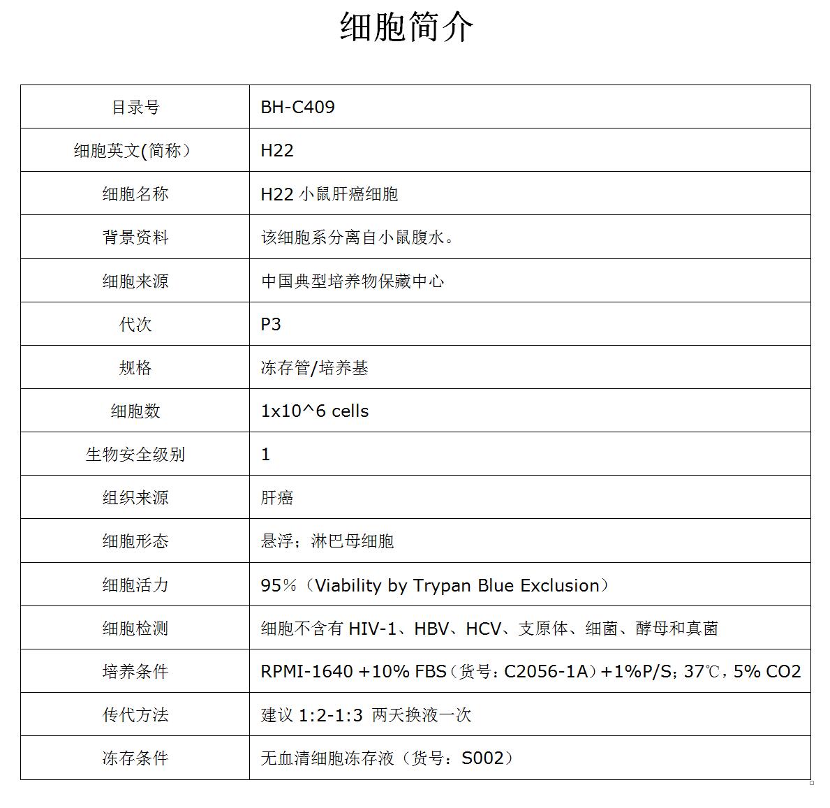
- 详细信息
- 文献和实验
- 技术资料
- 规格:
T25
H22小鼠肝癌细胞H22小鼠肝癌细胞H22小鼠肝癌细胞H22小鼠肝癌细胞H22小鼠肝癌细胞H22小鼠肝癌细胞H22小鼠肝癌细胞H22小鼠肝癌细胞H22小鼠肝癌细胞H22小鼠肝癌细胞H22小鼠肝癌细胞H22小鼠肝癌细胞H22小鼠肝癌细胞H22小鼠肝癌细胞H22小鼠肝癌细胞H22小鼠肝癌细胞





风险提示:丁香通仅作为第三方平台,为商家信息发布提供平台空间。用户咨询产品时请注意保护个人信息及财产安全,合理判断,谨慎选购商品,商家和用户对交易行为负责。对于医疗器械类产品,请先查证核实企业经营资质和医疗器械产品注册证情况。
文献和实验*发表【中文论文】请标注:由博辉生物科技(广州)有限公司提供; *发表【英文论文】请标注:From Bohui Biological Technology (Guangzhou) Co., Ltd.
黑色素瘤 B16F10 小鼠黑色素瘤高转移细胞 肝癌 H22 小鼠肝癌 正常细胞 3T3 小鼠成纤维细胞 NIH 3T3 小鼠成纤维细胞 3T3 L1 小鼠脂肪细胞 L929 小鼠成纤维细胞 CHL 中国仓鼠肺细胞 猴 正常细胞 Vero 绿猴肾细胞
holybible1263 请问体外做hepG-2,体内做H22,有可比性吗? fuxiao29 我个人认为体外做hepG-2实验,体内也应该用同一种细胞系做,这样才有可比性。 holybible1263 谢谢,不过HEPG-2没有办法做体内呀,体内要用什么呢? fuxiao29 可以做体内实验呀,你可以将你用的质粒转染到HEPG-2细胞系里,构建稳定细胞
Nature 子刊:超声波调控肿瘤内细菌的基因表达,助力肿瘤免疫治疗
提高脾脏 M1 型巨噬细胞、CD4+T 细胞、CD8+T 细胞与记忆 T 细胞的占比,表明超声调控细菌表达 IFN-γ 能有效激活小鼠的系统性免疫(图 4)。 图 4. 超声调控细菌表达 IFN-γ 抑制远端肿瘤的生长与转移 为探讨超声调控细菌表达 IFN-γ 能否用于深部肿瘤的治疗,研究团队建立了小鼠原位移植肝肿瘤模型。在小鼠肝脏内接种 H22-Luc 细胞 4 天后,静脉注射超声响应性细菌,两天后采用超声辐照肿瘤,借助小动物活体成像观察原位肝肿瘤的生长情况,结果显示,超声调控细菌表达 IFN
技术资料






