相关产品推荐更多 >
万千商家帮你免费找货
0 人在求购买到急需产品
- 详细信息
- 询价记录
- 文献和实验
- 技术资料
- 保存条件:
2-8°C储存
- 英文名:
eECL Western Blot Kit
- 供应商:
上海阿拉丁生化科技股份有限公司
设定黄金标准,在阿拉丁,我们不仅相信保持质量,而且相信质量。 我们的目标是定义它。 我们的质量管理理念为业界研究试剂建立了高质量的标准。 当您听到阿拉丁这个名字时,就会知道它是各个方面坚定不移品质的灯塔。
说明:产品表货号最后一段中横杠后的重量为产品的包装规格,例如A123456-500g,该货号对应的包装规格为500g。
中文名:高灵敏度化学发光检测试剂盒
英文名:eECL Western Blot Kit
中文别名:-
英文别名:-
纯度:-
cas号:-
产品介绍:
产品内容
|
产品简介
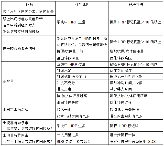
高灵敏度化学发光检测试剂盒是免疫印迹实验中与辣根过氧化物酶(HRP)配套使 用的的高灵敏增强型检测试剂盒。该产品基于新一代增强型化学发光底物研制而成,在HRP的催化下发生化学反应而发光,可用于检测固定在膜上的蛋白质等生物大分子。其 高灵敏度能够检测pg级别的抗原,发光信号强烈持久,可以使用X-光胶片曝光或者化学 发光成像仪进行检测。
注意事项
1. 在与膜发生接触过程中,请佩戴手套且使用干净镊子等洁净器材,避免蛋白污染及高背景。
2. 避光条件下,配制好的化学发光检测底物工作液可在室温下稳定保存8小时。阳光或其他强 光会影响工作液,故应避免强光长时间的照射。正常实验室灯光短时间照射不影响工作液的 使用。
3.阿拉丁试剂提供多种蛋白转移用膜、封闭液、一抗、酶标二抗、缓冲液等,详情请查询公司网站。
操作步骤
1. 二抗孵育完毕后,将印迹膜充分洗涤。
2. 根据需要量,将eECL-A和eECL-B按照1:1的比例等体积混合,配制为化学发光检测底物工作液(一张8cm×6cm的膜大约使用1ml工作液)。
3. 弃去洗涤缓冲液,将发光底物工作液滴加在印迹膜上,确保工作液覆盖整张膜,室温孵育3-5分钟。
4. 用移液器吸去多余发光底物工作液,将印迹膜置于两层干净的塑料薄膜之间,此过程应小心完成,避免膜与膜之间产生气泡。
5. 在暗室内进行X-光胶片曝光,或将膜放置到化学发光成像仪内,按照仪器说明书进行检测。
附表

| 货号(SKU): | 纯度: | 价格: | 库存: |
| E665966-250ml | - | 1497.9 | 0 |
| E665966-50ml | - | 387.9 | 0 |
风险提示:丁香通仅作为第三方平台,为商家信息发布提供平台空间。用户咨询产品时请注意保护个人信息及财产安全,合理判断,谨慎选购商品,商家和用户对交易行为负责。对于医疗器械类产品,请先查证核实企业经营资质和医疗器械产品注册证情况。
- 作者
- 内容
- 询问日期
文献和实验CCK 试剂盒,为 MTT 法的替代方法,是一种基于 WST(水溶性四唑盐,化学名:2 -(2 - 甲氧基 - 4 - 硝苯基)- 3 -(4 - 硝苯基)- 5 -(2,4 - 二磺基苯)- 2H - 四唑单钠盐)的广泛应用于细胞增殖和细胞毒性的快速高灵敏度检测试剂盒。CCK 法与其它检测方法之间的比较
检测方法 对于探针和靶序列杂交之后的检测,我们通常使用碱性磷酸酶(AP)耦联的抗体,采用显色法或化学发光法检测。在碱性磷酸酶的底物中,我们使用CDP-Star或CSPD用于化学发光法检测,NBT/BCIP用于显色法检测。同时,对于膜杂交中的化学发光信号的检测,建议使用Lumi-Film以获得最理想的信号。 检测底物 即用型CDP
以及创建新的灵敏度高的荧光免疫分析方法(fluoroimmunoassay)是当今临床生化的主要研究方向。1、荧光基本原理:化学体系的光致发光提出较早,光致发光有两种常见的类型荧光和磷光,它们都是化学体系被电磁辐射所激发,然后发射出相同或较长波长的辐射。其中磷光,从分析角度看,意义不是很大。荧光由于其固有的灵敏性而受到人们的偏爱。荧光标记方法的检出限可达10-15~10-18水平。简单和复杂的气态、液态和固态化学体系均可发荧光。最简单的荧光有稀的原子蒸气发出,经过10-8秒后电子回到基态同时发出两种
技术资料暂无技术资料 索取技术资料










