相关产品推荐更多 >
万千商家帮你免费找货
0 人在求购买到急需产品
- 详细信息
- 技术资料
- 免疫原:
Stimulated human leukocytes
- 亚型:
IgG1
- 形态:
Liquid
- 保存条件:
Store as concentrated solution. Centrifuge briefly prior to opening vial. For short-term storage (1-2 weeks), store at 4ºC. For long-term storage, aliquot and store at -20ºC or below. Avoid multiple freeze-thaw cycles.
- 克隆性:
Monoclonal
- 标记物:
Unconjugated
- 适应物种:
Human
- 保质期:
12 months from the shipping date of the product.
- 抗原来源:
Human
- 目录编号:
GTX34509
- 级别:
Primary Antibodies
- 库存:
Available
- 供应商:
GeneTex
- 宿主:
Mouse
- 应用范围:
WB, ICC/IF, IHC-P, FACS
- 浓度:
0.2 mg/ml (Please refer to the vial label for the specific concentration.)
- 靶点:
CD43
- 抗体英文名:
CD43 antibody [84-3C1]
- 抗体名:
CD43 抗体 [84-3C1]
- 规格:
100 μg
WB analysis of K562 cell lysate using GTX34509 CD43 antibody [84-3C1].
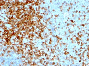
IHC-P analysis of human tonsil tissue using GTX34509 CD43 antibody [84-3C1].
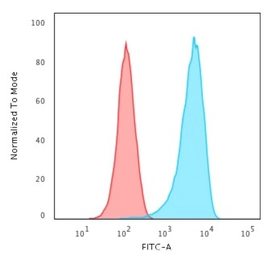
FACS analysis of K562 cells using GTX34509 CD43 antibody [84-3C1].
Blue : Primary antibody
Red : Isotype control
ICC/IF analysis of K562 cells using GTX34509 CD43 antibody [84-3C1].
Green : Primary antibody
Red : nucleus
风险提示:丁香通仅作为第三方平台,为商家信息发布提供平台空间。用户咨询产品时请注意保护个人信息及财产安全,合理判断,谨慎选购商品,商家和用户对交易行为负责。对于医疗器械类产品,请先查证核实企业经营资质和医疗器械产品注册证情况。
技术资料暂无技术资料 索取技术资料


![CD43 antibody [84-3C1]](https://img1.dxycdn.com/2023/0711/451/6106825198874858761-14.jpg)



![PLK2 antibody [C1C3]](https://img1.dxycdn.com/2023/0516/050/2572066211091928561-14.jpg!wh200)
![FABP9 antibody [AT13F9]](https://img1.dxycdn.com/2023/0711/451/6106825198874858761-14.jpg!wh200)

