1 年
手机商铺
公司新闻/正文
78 人阅读发布时间:2025-12-09 14:21
2025年10月21日,来自韩国忠南大学、全北大学及越南国家兽医研究院(NIVR) 的团队,在权威期刊 《Virulence》 发表新研究。
该团队分离自越南海阳省的rASFV I/II毒株ASF/HD 231005,发现该毒株具有极高致病性、快速发病、短潜伏期及高度组织侵袭性;此研究为亚洲新型ASFV变异株的防控敲响警钟。
研究亮点
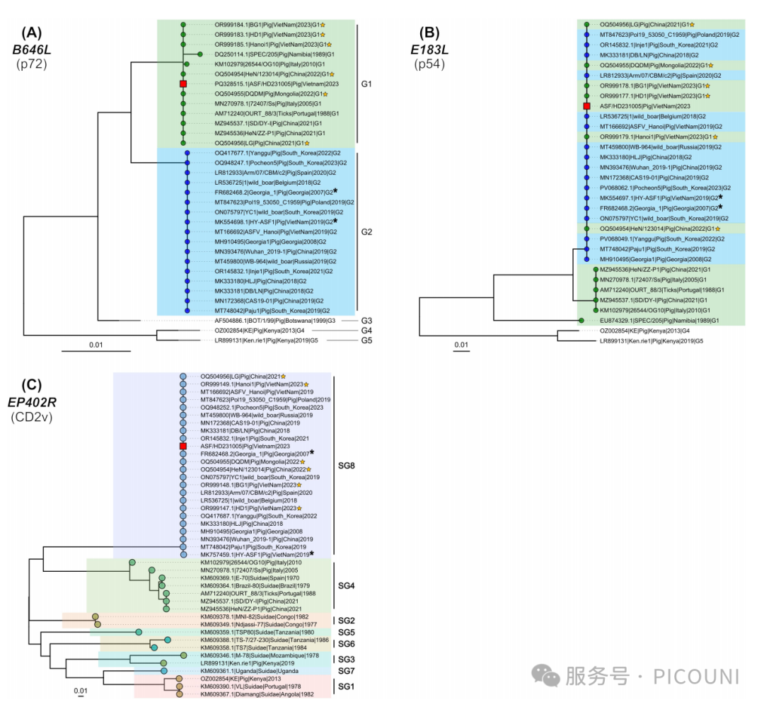
· 首次明确重组I/II型非洲猪瘟病毒的独特基因组结构:B646L基因源自I型,E183L基因源自II型,EP402R 基因属于8型血清群,证实其跨基因型重组特性。
· 极速致死:攻毒后平均5.5天全部死亡,比经典基因 II型缩短1.5天。
· 超高温暴击:第2.6天即高烧>40.5 ℃,病毒血症峰值高出10倍。
· 疫苗脱靶:基因II型候选疫苗完全无法中和,提示“跨基因型保护”空白。

该研究首次系统报道了在越南发现的高致病性非洲猪瘟重组病毒(rASFV I/II)的致病性与病理特征。
研究指出,这种新型重组病毒结合了基因I型和II型的特征,感染后猪只呈现更快的病程进展:平均潜伏期仅3天,高热提前至感染后2.6天出现,所有感染猪在5–7天内全部死亡。
病理分析显示,病毒在各器官中复制能力更强,尤其肺、肾中病毒载量显著高于以往基因II型毒株。更值得注意的是,感染猪出现明显黄疸症状,提示该病毒可能引发严重溶血,这在以往的非洲猪瘟感染中较为罕见。
引言
非洲猪瘟(ASF)至今仍无安全有效疫苗,是全球养猪业面临的最具破坏性的疫病之一。近年来,亚洲多国陆续发现基因型I与II重组的新型ASFV(rASFV I/II),其致死率(>90%)、传播能力及疫苗敏感性受到高度关注。
研究结果
1. 病毒基因组特征:
分离自越南海阳市的rASFV I/II毒株(ASF/HD 231005),基因组呈现典型重组特征,与中越已报道重组毒株高度同源但存在39个特有变异位点。

图1. 基于 (A) B646L (p72)、(B) E183L (p54) 和 (C) EP402R (CD2v) 基因核苷酸序列构建的非洲猪瘟病毒(ASFV)系统进化发育树
红色方框表示本研究分离株,黄色星号标示既往报道的重组毒株(rASFV I/II);星号(*)标记各国首次报道的II型基因型毒株。基因型(G)依据B646L (p72)序列划分,血清群(SG)依据EP402R (CD2v)系统发育关系判定。比例尺显示每个位点的核苷酸替换数(系统发育距离)。系统发育树采用最大似然法构建,自助支持率经1000次重复计算得出。
2. 临床发病特征:
该毒株感染表现为潜伏期短、发病急、病程进展极快的特征。感染后第2天即出现持续性高热(>40.5℃),临床症状评分自第1天起逐日显著上升,至第4天进入重症期,第6天达到衰竭终点。所有感染猪均在5–7天内死亡,其中60%集中于第5天死亡,平均存活时间仅5.5天,病死率达100%,显示其具有极强致死性与快速致病性。

图2. 接种基因型I/II重组非洲猪瘟病毒(rASFV I/II)(红线)与阴性对照组(蓝线)动物的存活率随时间变化(%)

图3. (A) rASFV I/II 感染组和阴性对照组猪只的个体直肠温度。红色和蓝色圆点分别表示各猪个体的体温,水平线表示对应组别的平均温度。红色与蓝色短线段则分别展示两组在各时间点的平均温度。*p<0.05。(B)rASFV I/II感染组(红线)和阴性对照组(蓝线)猪只的临床评分。
3. 病理损伤特点:
该重组非洲猪瘟病毒(rASFV I/II)感染可引起系统性、重度出血性病理损伤,其最显著特征为早期广泛血管内皮损伤伴溶血表现。感染猪均出现严重充血性脾肿大及全身多部位淋巴结出血性肿大(如肠系膜淋巴结达100%),肺(70%)与肾脏(40%)亦见明显出血。90%感染个体出现重度黄疸,病理机制与病毒诱发急性溶血及血红蛋白代谢紊乱相关,而肝细胞结构相对完整,提示黄疸属溶血性而非肝源性。组织学比较显示,该毒株在感染后第3天即引起广泛微血栓形成与内皮损伤(3/3),显著早于且重于基因型II毒株(1/3),同时伴随脾脏和淋巴结的早期坏死及淋巴细胞耗竭,肾脏亦可见早期肾小管变性。
这些病理特点表明,rASFV I/II具有更强血管侵袭性与更快速的组织破坏能力,其所致溶血性黄疸可作为区别于常规流行毒株的重要病理标志。

表1. 基因型I和II重组非洲猪瘟病毒(rASFV I/II)感染猪的肉眼病理损伤(n=10)

表2. 用基因型II ASFV(n=3)和rASFV I/II毒株(n=3)进行实验感染的猪的脾脏、胃肝淋巴结、肺、肝脏和肾脏在病毒感染早期(3 dpi)的组织病理学病变比较
4. 病毒排泄与传播:
绳基口腔液样本在接种后2天即可检出病毒,早于临床症状出现,为早期监测提供有效手段;环境样本(粪便、饲料、饮水)在4天内均呈阳性,提示传播风险极高。

图4. 基因型I/II重组非洲猪瘟病毒(rASFV)感染猪随时间变化的平均病毒拷贝数
(A)个体样本:血液、口腔拭子、鼻拭子和直肠拭子。(B)群体样本:绳状口腔液、混合粪便、饲料和水样。
5. 组织载量:
肝、脾、肺、肾病毒载量均>10^7拷贝/mg,显著高于基因II型历史数据(p<0.05)。

图5. 从I型和II型重组ASFV感染的猪尸检后采集的11个器官组织(脾脏、SLN(颌下淋巴结)、GLN(胃肝淋巴结)、MLN(肠系膜淋巴结)、扁桃体、肺、肝脏、肾脏、心脏、大脑和脊髓)中的病毒基因组拷贝数
总 结
该研究首次系统揭示rASFV I/II重组病毒在猪中的高致病性与快速致死特性,凸显其作为新发威胁的严重性。实践中需依托口腔液绳索采样快检(接种后2天可检出病毒)强化早期监测,紧盯黄疸、肺肾严重出血等特异性病变,同步做好养殖环境动态消毒与感染个体应急隔离,阻断传播链。研究结果不仅警示亚洲各国需加强病毒监测与变异追踪,也为疫苗研发与防控策略调整提供了重要依据。