1 年
手机商铺
公司新闻/正文
301 人阅读发布时间:2025-10-15 10:27
近期,中国猪群中轮状病毒(Porcine Rotavirus A, PoRVA)感染呈现上升趋势,尤其是G9P[23]和G11P[7]等新型基因型引发的腹泻暴发频发。
新生仔猪一旦感染,死亡率高、病程急、传播快,严重威胁养猪业稳定。更令人担忧的是,近期的研究表明部分G9P[23]株已出现人源基因重配特征,提示潜在的人畜共患风险。
研究亮点
· G9P[23]和G11P[7]两种新型猪轮状病毒对新生仔猪具有极强致病性,感染后死亡率可达100%。
· 病毒不仅攻击肠道,还可侵犯肺部,引起间质性肺炎,突破传统认知。
· 病毒引发严重肠道菌群紊乱与炎症反应,加剧病情。
· G9P[23]病毒存在人-猪重配现象,具备跨物种传播潜力,公共卫生风险不容忽视。


2025年4月,扬州大学张振东/李向东团队在《Frontiers in Veterinary Science》率先发表国内G11P[7]致病性研究:2日龄无初乳仔猪感染后100%死亡;
几乎同时,北京昭丰华团队于《Frontiers in Microbiology》报道横跨5省的人-猪重配G9P[23]“HB05株”同样高毒力。两文合并,为中国猪轮状病毒(PoRV)敲响了“毒力升级+跨种风险”双重警钟。
本研究首次把G9P[23]与G11P[7]同时置于2–3日龄无母源抗体仔猪模型中,系统评估临床—病理—微生物组—肺部受累,填补毒力空白,也证实“猪→人→猪”重配株正在场内悄悄循环。
引 言
近期,中国猪群中轮状病毒(Porcine Rotavirus A, PoRVA)感染呈现上升趋势,尤其是G9P[23]和G11P[7]等新型基因型引发的腹泻暴发频发。
新生仔猪一旦感染,死亡率高、病程急、传播快,严重威胁养猪业稳定。更令人担忧的是,近期的研究表明部分G9P[23]株已出现人源基因重配特征,提示潜在的人畜共患风险。
研究结果
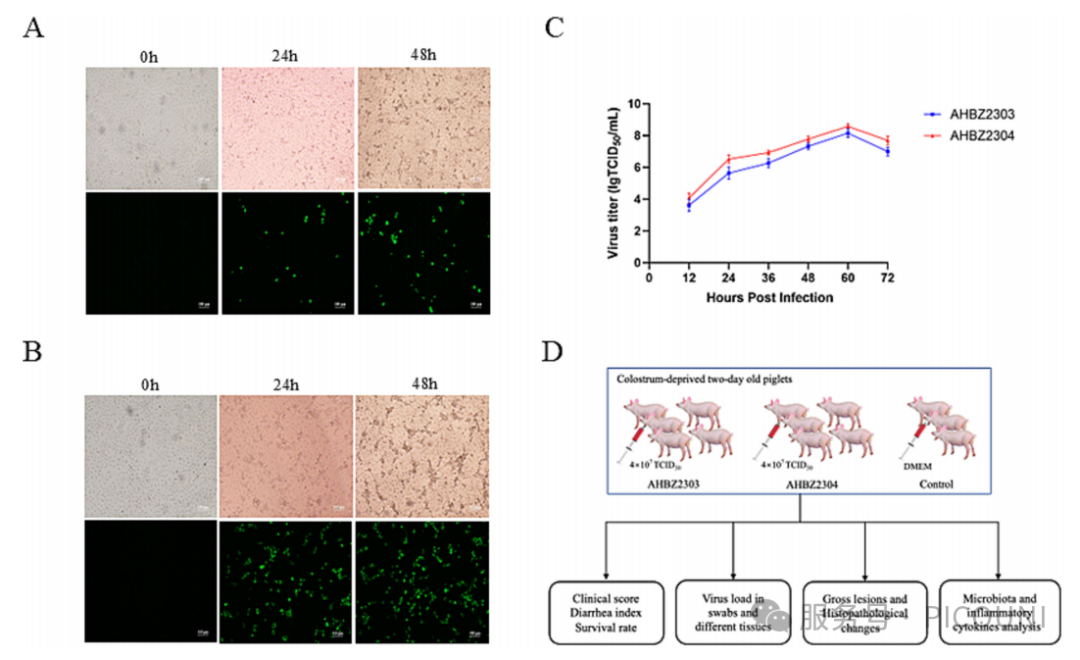
1. 病毒分离与鉴定:
· 研究人员从腹泻仔猪中分离出 AHBZ2304(G9P[23]) 和 AHBZ2303(G11P[7]) 两种病毒株。
· 两者在MA104细胞中均能高效复制,并在感染后24–48小时出现明显细胞病变。

图1. AHBZ2303 和 AHBZ2304 菌株在 MA104 细胞中的生物学特性。

图2. 感染 AHBZ2303 和 AHBZ2304 的仔猪的临床症状和病毒载量。
2. 致病性极强,死亡率惊人:
· 感染2日龄未吃初乳的仔猪后,12小时内出现腹泻,24小时内全部发病。
· 72小时内几乎所有感染仔猪死亡,死亡率高达100%。
· 病毒在肠道、肺、肠系膜淋巴结中广泛分布,肺部出现实变和炎性浸润,提示病毒可突破肠肺屏障。

图3. 感染AHBZ2303或AHBZ2304的肠道和肺切片的宏观病变(A)、组织病理学病变(B)和免疫组织化学染色(C)的代表性图像。
3. 肠道菌群失调与炎症风暴:
· 感染后仔猪肠道中乳酸杆菌等有益菌显著减少,而阿克曼菌等条件致病菌增多。
· 炎症因子IL-6、IL-8、TNF-α等显著上升,引发“炎症风暴”,加剧肠道损伤。

图4 . 微生物群变化分析。
分析了门(A)和属(B)水平上细菌丰度的差异。Venn图显示了对照组和病毒感染组空肠和回肠中共有的和特有的细菌属(C)。
4. G9P[23]病毒存在人-猪重配:
· 另一项研究中,HB05(G9P[23]) 病毒被证实为人-猪重配病毒,其NSP3基因与人类毒株高度同源。
· 该病毒在河北、辽宁、四川等多地流行,3日龄仔猪感染后4天内死亡率达80%,致病性显著高于以往毒株。

图5. 基于HB05菌株及其他菌株的11个片段的核苷酸序列,采用最大似然法进行系统发育分析。

图6. HB05病毒分离、鉴定及生长曲线。
总 结
G9P[23]与G11P[7]已不只是“普通腹泻病毒”,而是兼具“闪电式致死+肺部侵袭+人-猪重配”三重威胁的仔猪新杀手;更新疫苗毒株、加强场内监测与生物安全,刻不容缓!