1 年
手机商铺
公司新闻/正文
926 人阅读发布时间:2025-08-18 15:42
猪繁殖与呼吸综合征(PRRS)由PRRS病毒引起,是全球危害最大的猪病之一。近年来,美国广泛流行谱系1的多个毒株,而L1 RFLP 1-3-4毒株在中国报道较少。

近期,天津农业大学和天津中医药大学联合在《Elsevier》发表了关于重组PRRSV变体,其具有L1A/C RFLP 1–3–4 模式的研究,并对其基因组进行了分析。
引 言
猪繁殖与呼吸综合征(PRRS)是由PRRS病毒引起的严重传染病,分为欧洲型和北美型两大基因型,其中PRRSV-2常用RFLP和谱系分类系统进行遗传多样性分析。谱系1(L1)在美国广泛流行,常见RFLP类型为1-3-4、1-4-4和1-7-4;而在中国,以1-4-4型L1C株系为主,但比例正逐年下降,1-3-4型虽报道较少,却具有独特的肠道定植特性,可能成为新的优势株,对养猪业造成严重威胁。
研究结果
1. 天津养猪场腹泻仔猪中分离出L1型PRRSV
2024年5月至6月,天津三家养猪场的哺乳仔猪在出现严重腹泻后采集血清样本,经PAM细胞分离检测出L1型PRRSV阳性,且对多种常见猪病毒检测均为阴性。分离株表现典型细胞聚集和碎裂,经纯化命名为TJ2401、TJ2402和TJ2406,免疫荧光检测呈绿色荧光,三株病毒的TCID₅₀分别为1×10^6.34、1×10^6.25和3×10^5.0/0.1 mL。

图1. PRRSV毒株TJ2401、TJ2402和TJ2406的分离鉴定结果
(A-D)感染48小时后 (E-H)用抗N蛋白抗体标记,比例尺为100μm
结论:2024年5月至6月期间,天津地区哺乳仔猪严重腹泻样本中成功分离出L1型猪繁殖与感染综合征病毒(PRRSV),且经细胞病变效应和免疫荧光检测确认其高毒力特性。
2. 分离PRRSV L1型株的基因特征与亚型分析
TJ2401、TJ2402和TJ2406三个分离株全长基因测序显示NSP2存在与L1型(NADC30样)一致的缺失模式,全基因组系统发育分析显示它们与L1.8亚群关系密切,ORF5基因RFLP分析则将TJ2401归为L1A,TJ2402和TJ2406归为L1C亚型。



图2. TJ2401、TJ2402和TJ2406的NSP2序列及系统发育树
(A)TJ2401、TJ2402和TJ2406的NSP2缺失模式与NADC30相同
(B)三株与L1.8型(NADC30样)PRRSV关系密切
(C)TJ2401属L1A,TJ2402和TJ2406属L1C
结论:TJ2401、TJ2402和TJ2406三个分离株均为L1型(NADC30样)PRRSV,并分别属于L1A和L1C亚型。
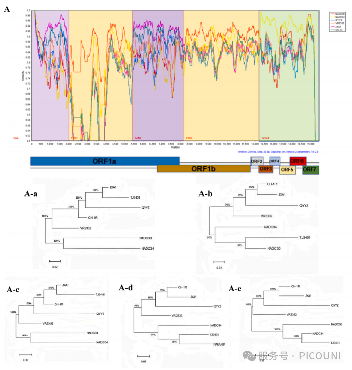
3. 分离PRRSV株的重组特征及关键基因片段分析
重组分析显示,TJ2401、TJ2402和TJ2406均存在重组特征,其中TJ2401和TJ2402含有来自L8型(JXA1样)病毒的共同基因片段1-1970nt,可能与其相似的临床致病性相关,而TJ2406主要与NADC30毒株同源,并含有限定重组片段。



图3. 基于代表性PRRSV基因组构建的系统发育树
结论:三株PRRSV均为重组株,TJ2401和TJ2402共享L8型片段,可能导致临床致病性相似。
4. 三个分离株对仔猪的临床症状与病毒动力学分析
接种TJ2401、TJ2402或TJ2406的仔猪出现体温升高、严重腹泻和临床症状评分升高,日增重下降,并在第11天出现血清转化,血清及肛门拭子病毒载量显著升高,而对照组未出现相关症状或病毒检测阳性。

图4. 仔猪的临床指标及病毒学和免疫学检测结果
(A)接种TJ2401、TJ2402或TJ2406的仔猪均体温升高
(B)仔猪的日增重显著下降
(C)感染后第11天,仔猪血清PRRS抗体出现血清转换(阈值0.4)
(D)血清病毒载量在感染后5天升高,第11天达峰
(E)肛拭子中的病毒载量与血清病毒载量一致
(F)病毒在多组织中存在,以肠道最为明显
结论:TJ2401、TJ2402和TJ2406均能在仔猪中引起明显临床症状和病毒感染,对照组未见异常。
5. 分离PRRSV株对仔猪肺部及肠道病变的比较分析
三组仔猪在感染后第21天被人道处死以进行尸检。结果显示,感染TJ2401、TJ2402或TJ2406的仔猪均出现间质性肺炎,肺部实变和出血,病变评分显著高于未感染组。TJ2401和TJ2402感染组还表现出肠壁变薄、肠内容物稀水样及肠系膜淋巴结肿大,而TJ2406组未见明显肠道病变。显微镜检查显示,感染三株病毒的仔猪肺泡间隔增厚,肺部显微病变评分升高。肠道病理方面,TJ2401和TJ2402组出现肠上皮脱落和淋巴细胞浸润,TJ2406组和对照组未见明显病变。

图4. 显示肺部和肠道样本在肉眼和显微镜下的组织损伤情况
(A)TJ2401、TJ2402和TJ2406感染肺部病变明显,炎症细胞浸润显著
(B)TJ2401和TJ2402可引起肺部和肠道病变,未感染组未见明显损伤
结论:TJ2401和TJ2402可引起仔猪明显肺部和肠道病变,而TJ2406主要引起肺部病变,肠道未见明显异常。
总 结
本研究发现L1A TJ2401和L1C TJ2402可引起严重肠道感染,TJ2406仅致间质性肺炎,表明NADC30样PRRSV致病性复杂,疫苗防控效果有限,需要加强监测并及时调整防控策略。
产 品 推 荐
⬇

END

地址:成都天府国际生物城(双流区凤凰路269号14栋1单元1001)