2 年
手机商铺
技术资料/正文
155 人阅读发布时间:2025-06-25 09:15
引言
GSPT1(G1 to S phase transition 1),作为人类基因组中的一个基因,编码了一种重要的蛋白质,该蛋白质在细胞蛋白质合成的翻译终止过程中扮演着关键角色。近年来,随着生物技术和药物研发的快速发展,GSPT1逐渐成为肿瘤治疗领域的一个研究热点。
GSPT1是一种翻译终止因子,它通过结合eRF1(真核翻译释放因子1)来识别mRNA上的终止密码子,从而促使翻译完成的蛋白质从核糖体中分离出来。这一过程是细胞内蛋白质合成的重要环节,对维持细胞正常生理功能至关重要。
在肿瘤细胞中,GSPT1的表达水平往往发生异常变化。下调GSPT1可以导致多种肿瘤细胞中关键蛋白的异常表达,进而抑制肿瘤细胞的增殖或诱导其凋亡。这一特性使得GSPT1成为肿瘤治疗的一个潜在靶点。
新型GSPT1降解剂的研发
为了更有效地利用GSPT1作为治疗靶点,科学家们致力于开发能够特异性降解GSPT1的小分子药物。其中,PROTAC(Proteolysis-Targeting Chimeras)技术和MG(Molecular Glue)技术成为了研究的热点。
PROTAC技术通过设计一种特殊的分子,使其能够同时结合靶蛋白(如GSPT1)和E3泛素连接酶,从而促进靶蛋白的泛素化和蛋白酶体降解。而MG技术则利用小分子化合物触发靶蛋白与E3泛素连接酶之间的紧密蛋白相互作用,实现靶蛋白的降解。

案例分享
研究者们基于先前的发现,即GSPT1的耗竭可以导致原代星形胶质细胞的细胞周期延迟,进一步研究GSPT1在胶质母细胞瘤治疗中的潜在作用。
研究方法:
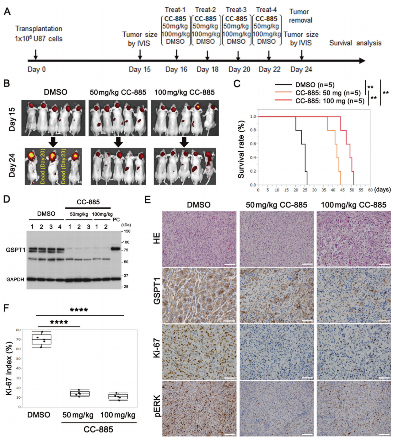
1.使用CC-885(一种能够通过与CRBN结合促进GSPT1降解的药物)处理携带U87胶质母细胞瘤细胞的裸鼠,观察其生存期的变化。CC-885 治疗延长移植 U87 细胞的裸鼠存活时间。将 1 × 106 个表达 iRFP720 的 U87 胶质母细胞瘤细胞移植到裸鼠的脑内。将 50 或 100 mg/kg 的 CC-885 溶解在 DMSO 中,并将等量的 DMSO(作为对照)在第 16、18、20 和 22 天(共 4 次)腹膜内注射给裸鼠。

移植、CC-885 给药和使用体内成像系统 (IVIS) 评估肿瘤大小的图表。B 在第 15 天和第 24 天使用 IVIS 评估肿瘤大小。C 绘制了从移植到死亡的存活期(x 轴)和存活率(y 轴)。n = 5。**P = 0.0021(DMSO vs. 50 mg/kg CC-885),**P = 0.0021(DMSO vs. 100 mg/kg CC-885),和**P = 0.0044(50 vs. 100 mg/kg CC-885),采用 Kaplan–Meier 方法和对数秩检验。D 在第 24 天使用 GSPT1 抗体通过免疫印迹 [n = 3(50 mg/kg CC-885)、2(100 mg/kg CC-885)和 4(DMSO)] 评估 CC885 对脑肿瘤中 GSPT1 表达水平的影响。通过使用 GAPDH抗体的免疫印迹确认蛋白质的比较负载。E 通过免疫染色评估 CC-885 对脑肿瘤的影响。移植的脑肿瘤(WT、经 CC-885 处理的 WT)在第 24 天被移除、固定并嵌入石蜡中。使用 GSPT1、Ki-67 和磷-ERK1/2 抗体对样品进行苏木精-伊红 (HE) 染色和免疫染色(苏木精复染)。n = 5;比例尺:100 μm(HE、GSPT1 和 pERK)和 50 μm(Ki-67)。使用 ImageJ 软件测量脑肿瘤中的 F Ki67 免疫染色指数,并绘制 Ki67 指数。****P < 0.0001,通过单因素方差分析和 Tukey 事后检验。
2.制备GSPT1基因敲除(KO)的U87细胞和稳定过表达FLAG标记GSPT1的GSPT1-KO U87细胞(Rescued GSPT1-KO),并将其移植到裸鼠脑中,比较它们与野生型(WT)U87细胞的生存期。

移植 Rescued GSPT1-KO U87 细胞的裸鼠的延长存活期被取消。生成了稳定过表达 GSPT1-FLAG的GSPT1-KO (A-7) U87 胶质母细胞瘤细胞。A.通过使用 GSPT1 抗体的免疫印迹法证实Rescued GSPT1 U87 细胞中 GSPT1-FLAG 的表达与 WT U87 细胞中 GSPT1-FLAG 的表达相当。通过使用 β-actin 抗体的免疫印迹法证实了蛋白质的比较负载。B 评估并绘制了三种细胞系的生长率(WT和 Rescued GSPT1-KO 中的 n = 10)。通过双向方差分析和 Tukey 事后检验,WT 和 Rescued GSPT1-KO U87 细胞之间没有显著差异。GSPT1-KO(A-7) 细胞的生长曲线作为参考。 C 实验图表将 1 × 106 GSPT1-KO 以及 Rescued GSPT1-KO U87 细胞移植到裸鼠脑内。D 移植有 GSPT1-KO 或 Rescued GSPT1-KO U87 细胞的脑肿瘤在第 20 天取出、固定、嵌入石蜡中,并对 GSPT1 进行免疫染色(n = 5)。比例尺:100 μm。E 绘制了从移植到死亡的存活期(x 轴)和存活率(y 轴)。n = 5;**P = 0.0018,采用 Kaplan-Meier 方法和对数秩检验。
3.检测GSPT1-KO U87细胞与WT U87细胞相比的凋亡情况,以及GSPT1-KO U87细胞移植的脑肿瘤与WT和拯救GSPT1-KO U87细胞移植的脑肿瘤相比的凋亡情况。

GSPT1-KO U87细胞对凋亡的敏感性。A、B、WT和GSPT1-KO U87胶质母细胞瘤细胞在62.5-500 nM浓度的斯塔乌罗辛(staurosporine)作用下9小时。为了评估细胞凋亡,WT和GSPT1-KO U87细胞裂解液通过抗PARP1抗体进行免疫印迹(A)。在每种斯塔乌罗辛浓度(250、375和500 nM)下,PARP1的裂解片段通过α-微管蛋白进行归一化并绘制(B)。C-F、将WT U87细胞或经CC-885处理的WT U87细胞(C,第24天)以及WT、GSPT1-KO或恢复的GSPT1-KO U87细胞(E,第20天)移植到脑肿瘤中。将样本从体内取出,固定并包埋在石蜡中。使用抗cleaved caspase-3抗体进行免疫染色。
4.患者脑胶质瘤样本中GSPT1的表达情况,以及表达水平与患者预后的关系。

A-C 展示了3名患者脑胶质瘤样本的GSPT1蛋白表达情况。上层图为钆增强的MR图像。中间和下层图展示了GSPT1免疫染色与苏木精复染的显微照片。患者1为60岁男性,肿瘤位于右侧额叶前部。患者2为64岁男性,肿瘤位于左侧额叶。患者3为59岁男性,肿瘤位于右侧顶叶。GSPT1在脑胶质瘤细胞的胞浆中表达。值得注意的是,GSPT1在血管细胞中不表达。患者1和2的GSPT1表达较强;然而,患者3的GSPT1表达较弱至中等。每个显微照片底部左方的数字代表GSPT1 mRNA在实时RT-PCR分析中的相对表达值。GSPT1免疫染色水平与相对mRNA表达值之间无相关性。上层图尺度条为100微米(上层图)和50微米(下层图)。D 比较了GSPT1免疫染色水平与GSPT1 mRNA相对表达值之间的关系。Kaplan-Meier曲线显示根据胶质母细胞瘤样本中GSPT1的mRNA表达水平将患者分为两组。将87例胶质母细胞瘤患者按照GSPT1表达值的中位数进行分组。GSPT1high:GSPT1表达值高于中位数。GSPT1low:GSPT1表达值低于中位数。左侧图:神户大学医院的数据集。右侧图:TCGA胶质母细胞瘤2013(https://www.cbioportal.org/)的数据集,可自由获取。
结论
展望
基于GSPT1在肿瘤细胞中的重要作用以及近年来在药物研发领域的快速进展,GSPT1在肿瘤治疗中的应用前景十分广阔。未来,随着对GSPT1功能机制的深入研究以及新型靶向药物的不断涌现,GSPT1有望成为肿瘤治疗领域的一个重要靶点,为癌症患者带来新的治疗希望和选择。
Starter相关产品推荐
验证数据
GSPT1蛋白:高活性,高纯度验证

The GSPT1 activity was detected using HTRF technology. The reaction was performed by incubating the GSPT1 protein, CRBN and varying concentration of CC-885 and beads at 25℃ for 60 min, then reading ratio 665/620 on BMG.

纯度>90%
GSPT1抗体:WB, IP, ICC等多重验证

E3泛素连接酶:DDB1/CRBN Complex

The CRBN/DDB1 activity was detected using HTRF technology. The reaction was performed by incubating the varying concentration of lenalidomide, CRBN/DDB1 protein, substrate and beads at 25℃ for 60 min, then reading ratio 665/620 with BMG.

1.Takashi Sasayama, et al. Potential of GSPT1 as a novel target for glioblastoma therap.Cell Death and Disease (2024) 15:572.
2.Alexander Hanzl ,et al.Functional E3 ligase hotspots and resistance mechanisms to small-molecule degraders.Nature Chemical Biology(2022).
3.Mary E. Matyskiela1, Gang Lu,et al.A novel cereblon modulator recruits GSPT1 to the CRL4CRBN ubiquitin ligase.NATURE(2016).
4.Z Yang, Y Sun,et al.Merging PROTAC and molecular glue for degrading BTK and GSPT1 proteins concurrently.Cell Research (2021) 0:1–4.
杭州斯达特 (www.starter-bio.com)志在为全球生命科学行业提供优质的抗体、蛋白、试剂盒等产品及研发服务。依托多个开发平台:重组兔单抗、重组鼠单抗、快速鼠单抗、重组蛋白开发平台(E.coli,CHO,HEK293,InsectCells),已正式通过欧盟98/79/EC认证、ISO9001认证、ISO13485。