Olink Proteomics品牌商

1

手机商铺

qrcode
商家活跃:
产品热度:
  • NaN
  • 0
  • 1
  • 2
  • 1
文献支持
Olink Explore HT蛋白组学检测试剂
询价
品牌商

Olink Proteomics

入驻年限:1

  • 联系人:

    Olink China

  • 所在地区:

    上海

  • 业务范围:

    试剂、实验室仪器 / 设备

  • 经营模式:

    生产厂商

在线沟通

公司新闻/正文

Olink助力描绘首份泛疾病血液蛋白质组图谱,精准医疗迎来“全景数据”时代

188 人阅读发布时间:2025-10-17 15:35

研究背景:从“树木”到“森林”

在精准医学蓬勃发展的今天,微创、可及性强的生物标志物检测是攻克疾病诊疗难题的核心钥匙。血液蛋白质作为动态反映生理病理状态的“分子镜子”,能够提供疾病诊断、分型及疗效监测的全维度信息。然而,传统研究范式往往面临两项主要挑战:一是单一“疾病-对照”模型将目标疾病与健康个体直接比较,忽略了蛋白质的跨疾病重叠,导致“只见树木不见森林”;二是基于狭窄病例对照鉴定的标志物仅有一小部分得以临床转化,缺乏临床应用所需要的广泛覆盖、高灵敏度、高通量,特异性和稳健性。

 

Olink 邻位延伸分析(PEA)技术的出现,使研究人员得以全面,准确地覆盖主要生物学通路关键节点的关键蛋白质。通过与健康人群及多种疾病患者的血液检测数据相结合,该技术能够精准识别疾病个体中特异性标志物的变化,并揭示跨疾病的“共同分子特征”,推动疾病认知从孤立观察向系统关联的范式转变。

图片

 

重磅研究

2025年10月,国际期刊《Science》发表了由瑞典皇家理工学院Mathias Uhlén教授领衔、全球30余家机构合作的里程碑研究——人类泛疾病血液蛋白质组图谱。这项研究覆盖8,262名受试者、59种临床常见疾病,首次在统一技术Olink PEA框架下解析了血液蛋白在健康与疾病状态下的全景变化,并同步上线免费公共资源库,为精准医疗的生物标志物发现和疾病早期诊断打开了新窗口。
此次研究的核心突破,是通过Olink Explore HT平台,将59种疾病与健康人群的血液蛋白组“同台对比”,确定了与年龄、性别、BMI和疾病特异性相关的蛋白质,并强调了不同疾病条件下共享和独特的蛋白质特征

 

研究设计

该研究整合了四大核心队列(共8,262名个体/9,027份样本),通过Olink Explore平台检测了超过5,400个蛋白质:
  • 健康追踪组:96名50-65岁中老年人,为期2年(6次随访采样)

  • 发育观察组:100名个体从4岁至24岁的4个关键发育阶段

  • 泛疾病组:6,074份样本,涵盖59种疾病(含心血管、肿瘤、自身免疫病等)

  • 癌症专项组:1,992例乳腺癌、肺癌等五大高发癌症患者样本

此外,研究团队通过英国生物样本库血浆制药蛋白质组学项目(UKB-PPP)数据对四种癌症的分析结果进行了独立验证。这项基于人群队列的研究为探索癌症超早期诊断标志物提供了关键基础。

核心成果
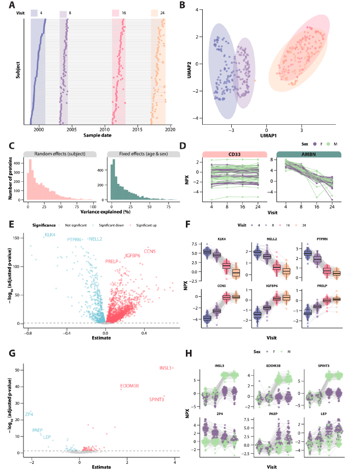
健康人群蛋白质组的核心特征(Wellness队列)
1. 个体特异性与长期稳定性
96名健康人2年内6次采样检测结果显示,每人平均有2,014种蛋白质(38%)长期稳定存在(持续高于检测限LOD),提示健康人群存在“核心蛋白质组“。
混合效应模型证实,个体差异(随机效应)对蛋白质变异的解释度远高于年龄、性别(固定效应),例如胰脂肪酶相关蛋白 2(PNLIPRP2)的个体内稳定性极强,2 年内无显著波动。
2. 核心蛋白质组的来源与规律
可稳定检出的蛋白质中,多数为Human Protein Atlas(HPA)注释为“主动分泌至血液”的蛋白。此外,部分蛋白为“脑或生殖组织特异性分泌”,印证了血液作为全身信号分子的“运输高速公路”功能。
未检出蛋白质中,96%为胞内蛋白。其依赖细胞破裂释放,往往与某种疾病或生理病理效应关联,进一步明确了血浆蛋白质组的来源特征。
图片
纵向健康队列的蛋白质组图谱

儿童到成年的血浆蛋白质组动态变化(BAMSE队列)
1. 与年龄相关的蛋白质轨迹
检测数据显示出不同蛋白质的年龄变化轨迹:
  • 下降趋势:牙釉质形成关键蛋白ameloblastin(AMBN)在儿童期维持高浓度,青春期后出现陡降并长期保持低水平,其变化规律与牙釉质发育的生理周期高度吻合。kallikrein-4(KLK4)、蛋白酪氨酸磷酸酶(PTPRN)等也呈现随年龄增长的渐进式下降。
  • 上升趋势:胰岛素样生长因子结合蛋白6(IGFBP6)、前胶原(PRELP)等在16岁前后达到成人稳态水平,提示其表达与个体生长发育的成熟进程密切相关。
2. 性别特异性蛋白表达
  • 男性青春期标志物:胰岛素样激素3(INSL3)、附睾分泌蛋白E3-beta(EDDM3B)在4-8岁阶段男女浓度无显著差异,但在8-16岁青春期期间男性出现显著升高(女性仅轻微波动),且这三种蛋白均在男性生殖系统中呈现组织特异性高表达。
  • 女性相关蛋白动态:透明带蛋白4(ZP4)在女性儿童期浓度显著高于男性,随后逐渐趋同;卵巢癌潜在生物标志物糖蛋白(PAEP)在女性青春期后呈现特异性升高。
  • 跨性别差异蛋白:瘦素(LEP,BMI关联蛋白)在两性中均表现出年龄依赖性升高,但女性浓度始终维持高于男性的状态,该发现与既往流行病学研究结果一致。
图片

儿童期到成年期血浆蛋白质组的动态变化


泛疾病蛋白质组的关键规律(HDBA队列)
1. 疾病是蛋白质组变异的主要驱动因素
ANOVA 分析显示,疾病、年龄、性别、BMI 共能解释最多 77.5% 的蛋白质变异,其中疾病状态的贡献最大。例如:生长分化因子 15(GDF15)在多种疾病中浓度异常,是疾病状态的核心指标;年龄对外胚层发育不良受体(EDA2R)的影响最强;BMI 与 LEP 浓度直接相关;性别差异最显著的蛋白为糖蛋白激素 α 链(CGA,女性高于男性)。
2. 疾病聚类与共享特征

UMAP 降维显示,儿科系统性炎症疾病的蛋白谱最极端,肝病(如代谢相关脂肪性肝病 MASLD)样本聚集,感染性疾病形成独立簇,提示同类疾病存在相似蛋白特征。

 

相关性分析证实,肝病、感染性疾病、部分癌症共享免疫相关蛋白特征,而儿科疾病、代谢疾病内部自聚类,进一步揭示了疾病间的分子关联。

 

3. 传统病例对照研究的局限性

通过泛疾病研究发现,传统的“病例-对照”研究框架可能会高估标志物的疾病特异性,具体表现为:

  • 成纤维细胞生长因子1(FGF1):在胰腺癌vs健康对照中呈现高特异性(AUC=0.96),但当对比胰腺癌与细菌感染时,其诊断效能急剧下降(AUC=0.56)。机制解析显示,FGF1不仅参与肿瘤血管生成,同样介导感染相关的血管新生过程。

  • 羧基酯酶3(CES3):在类风湿关节炎(RA)和系统性红斑狼疮(SLE)患者中表达上调,但在登革热患者中检测到更高浓度。这一现象与现有文献报道的登革热与自身免疫疾病的病理关联高度吻合。

图片

泛疾病蛋白质组研究


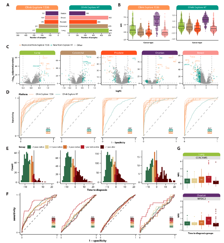
癌症生物标志物的验证与早期检测(U-CAN队列)
1. 五种常见癌症的标志物重现
  • 跨平台一致性:卵巢癌标志物 PAEP 在 Olink Explore 1536 与 HT 平台中均显著升高,与既往研究一致;

  • 新增标志物:乳腺癌中细胞外糖蛋白(LACRT)、肺癌中癌胚抗原相关细胞粘附分子 6(CEACAM6)、前列腺癌中酰基载体蛋白质3(ACP3)等为首次在泛疾病框架下验证的潜在标志物。

2. 癌症早期检测潜力

通过UKB-PPP数据对四种常见癌症的验证发现:肺癌在诊断前数年即呈现稳定蛋白信号(模型AUC约0.7),提示该疾病存在早期标志物检测价值;卵巢癌的蛋白信号仅在诊断时达到较优水平;前列腺癌与结直肠癌的蛋白信号预测能力则相对有限。

图片

五种主要癌症标志物的验证分析

 

未来展望:精准医疗的“泛疾病时代”

该研究为科学界提供了丰富的资源(www.proteinatlas.org/humanproteome/blood)。这份泛疾病血液蛋白质组图谱,不仅是一次 “数据普查”,更重构了疾病标志物的发现逻辑 —— 从 “单一疾病聚焦” 转向 “全景对比验证”。未来,这一资源将助力科学家:

  • 发现新的治疗靶点
  • 构建更精准的疾病诊断模型
  • 深入理解疾病共通生物学机制
  • 推动个体化健康监测与早期干预

 

让我们期待精准医疗“泛疾病时代”的到来!

 

参考资料
1.  Álvez MB, Bergström S, Kenrick J, et.al., A human pan-disease blood atlas of the circulating proteome. Science. 2025 Oct 9:eadx2678. doi: 10.1126/science.adx2678. Epub ahead of print. PMID: 41066540.

上一篇

Olink Explore HT解锁器官与体液特异性蛋白质组的奥秘

下一篇

Stabl 机器学习助力组学标志物优中选优(Nature子刊好文回顾)

更多资讯

我的询价