1 年
手机商铺
公司新闻/正文
1358 人阅读发布时间:2025-08-20 15:40

心肌缺血/再灌注(Ischemia/Reperfusion, IR)治疗虽是急性心肌梗死的标准疗法,但其引发的继发性损伤——心肌缺血/再灌注损伤(Myocardial Ischemia/Reperfusion Injury, MIRI)——已成为制约临床疗效和预后的关键因素。研究揭示,MIRI通过诱导铁死亡(Ferroptosis,一种依赖铁离子和脂质过氧化的程序性细胞死亡形式),可导致心肌细胞发生不可逆损伤。既往证据表明,靶向抑制铁死亡能有效缓解MIRI相关的心肌结构破坏与心功能减退,值得注意的是,作为传统中医疗法的针刺疗法,在心肌保护及细胞凋亡调控方面展现出独特优势,且与铁代谢网络存在潜在关联,但其能否通过调控铁死亡途径改善MIRI尚属未知,更值得关注的是,核因子E2相关因子2(Nrf2)/血红素加氧酶1(HO-1)信号通路已被证实是抑制MIRI诱导铁死亡的关键机制,然而针刺干预与该通路的调控关系仍待阐明。
针对这一科学问题,成都中医药大学研究团队通过系统实验研究取得重要突破:证实针刺预处理可通过激活Nrf2/HO-1抗氧化通路,显著抑制MIRI诱导的铁死亡级联反应,从而发挥心脏保护效应,该研究成果于2025年5月9日在国际期刊《Chinese Medicine》发表。
模型构建:采用C57BL/6雄鼠,对小鼠进行禁食、麻醉等处理后左冠状动脉结扎,30 min后再灌注,构建MIRI模型。

实验方案和穴位位置
A、 实验方案 B、 PC6(内关)穴的位置 C、 假穴的位置
EA组:建模前7天每日接受电针治疗(2 Hz,20 min)
抑制剂/激动剂组:同步腹腔给药
模型检测:
心超:左心室射血分数(EF)和短轴缩短率(FS)
心脏磁共振成像技术MRI:T2*铁沉积
生化检测:CK、CK-MB、LDH、Fe²⁺、MDA
其他:WB/qRT-PCR/HE染色检测相关指标的表达水平
主要研究结果
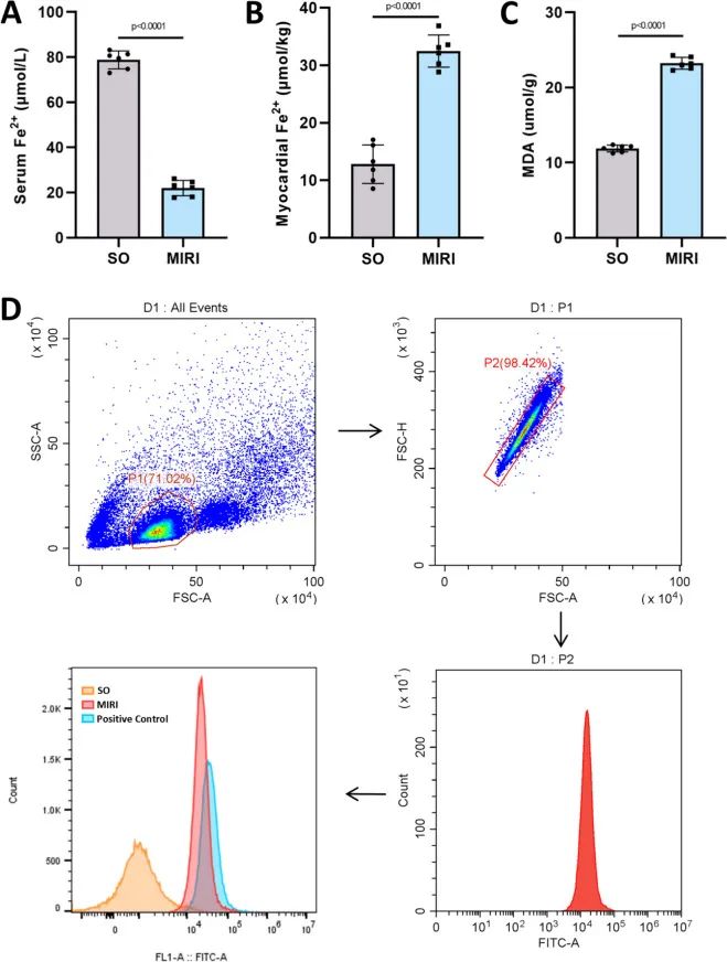
MIRI 诱导心肌细胞铁死亡:

A 假手术(SO)和MIRI小鼠血清中Fe2+3的含量;n=6;
B SO和MIRI小鼠心肌中Fe4+5的含量;n=6;
C SO和MIRI小鼠血清中的丙二醛(MDA)水平;n=6;
D 通过流式细胞术检测SO和MIRI小鼠心肌中的活性氧(ROS)表达,并展示了门控策略和分析程序。
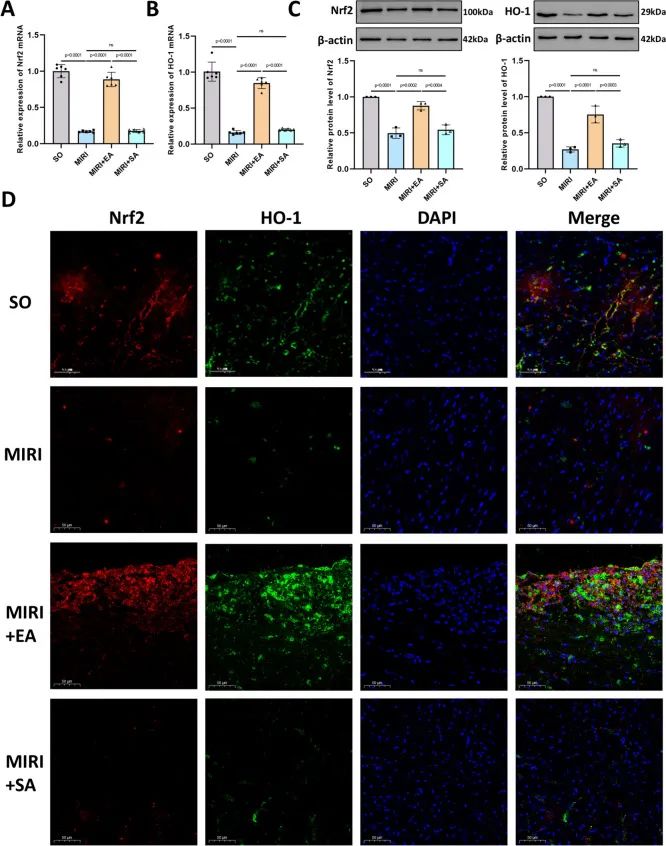
针刺减轻心肌细胞铁死亡和减少心肌铁沉积:

结果显示,与 MIRI 组相比,MIRI+ 电针(EA)组血清 Fe2+水平上升,心肌 Fe2+水平下降,MDA 和心肌细胞内 ROS 水平显著降低,且 MIRI + EA 组治疗效果优于 MIRI + 假针刺(SA)组。同时,铁死亡标志物谷胱甘肽过氧化物酶 4(Gpx4)和线粒体铁蛋白(FtMt)在 MIRI+ EA组显著增加;心脏磁共振成像结果也表明,MIRI + EA 组比 MIRI 组和 MIRI + SA 组更能有效减少心肌铁沉积。
针刺可缓解MIRI,有保护心脏功能:

与MIRI组相比,MIRI+EA组血清心肌酶CK、CK-MB和LDH水平显著降低;与MIRI+SA组相比,MIRI+EA组的CK和CK-MB水平有更大的改善。
HE染色观察心肌细胞形态,在MIRI组中,观察到心肌纤维排列紊乱,明显的炎症细胞浸润(黑色箭头)和单个心肌细胞坏死(黄色箭头),这些病理变化在EA治疗后得到明显改善,与SA相比,EA显示出更好的效果。
针灸可能通过Nrf2/HO-1通路调节铁死亡:

T-qPCR结果显示,与SO组相比,MIRI组的Nrf2和HO-1 mRNA水平显著降低,而MIRI+EA组的mRNA水平与MIRI组相比显著升高。此外,与MIRI+SA组相比,MIRI+EA组表现出更好的效果。
基于Western blotting和双免疫荧光染色,心肌组织中Nrf2和HO-1分析显示出相同的趋势,结果表明EA干预增加了Nrf2和 HO-1的表达。
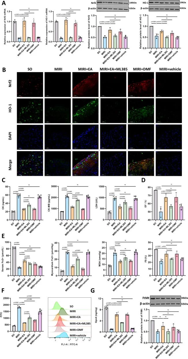
Nrf2 抑制剂部分阻断针刺的抗铁死亡和心脏保护作用

结果显示,与 MIRI+ EA组相比,MIRI+ EA+ ML385 组 Nrf2和 HO-1表达降低,心肌酶和血清炎症细胞因子水平升高,EF和FS值下降,铁死亡相关指标变化表明 EA 的抗铁死亡和改善铁沉积作用被阻断。而MIRI+DMF组与MIRI+EA 组在各指标上趋势相似,说明EA治疗效果与DMF类似,针刺主要通过Nrf2/HO-1通路发挥对MIRI的保护作用。
该研究从整体动物到细胞水平,从功能到形态的多层次验证,证实针刺预处理可通过激活 Nrf2/HO-1 通路减轻 MIRI 诱导的铁死亡,为心脏保护作用提供了机制证据,为针灸应用于心肌梗死再灌注治疗、心脏手术围术期心肌保护等场景提供了坚实的现代科学依据。研究表明针灸可以通过调控内源性保护通路,成为一种有效的非药物辅助治疗策略,有助于改善患者预后,具有重要的转化医学价值。