3 年
手机商铺
技术资料/正文
92 人阅读发布时间:2026-01-25 14:51
附:
北 京 基 尔 比 生物科技公司主营产品:
Kilby Gravity 微重力类器官培养系统,
动植物/微生物等地面重力环境模拟装置【可以定制】,
Kilby Bio类器官精密自重力摇床,
Kirkstall Quasi Vivo 类器官3D串联芯片灌流培养系统
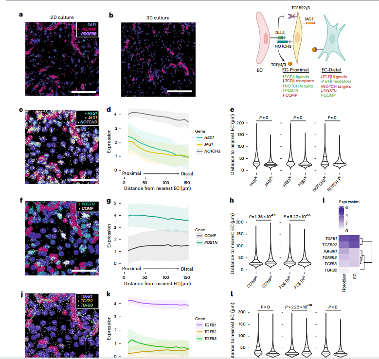
近年研究发现,难治性类风湿关节炎(RA)与滑膜组织中成纤维细胞的纤维化表型密切相关,尤其是位于血管周围的成纤维细胞在 TGFβ 和 Notch 信号协同调控下形成的“治疗抵抗微环境”。然而,目前对这两种信号在三维空间中的动态交互机制及其在治疗过程中的演变仍不清楚。
Kirkstall 类器官灌流共培养系统能够实现多细胞类型、动态流动、长期培养的类器官模型,为模拟 RA 滑膜微环境提供了理想平台。
核心科学问题:
在仿生共培养体系中,内皮细胞衍生的 Notch 信号如何动态调控成纤维细胞的 TGFβ 信号空间分布?这种调控是否影响纤维化表型的稳定性和可逆性?

建立 RA 患者来源的滑膜类器官仿生共培养模型,包含内皮细胞、成纤维细胞、巨噬细胞等关键细胞类型。
解析 Notch-TGFβ 信号轴在三维空间中的动态分布与交互模式。
评估靶向 Notch 和 TGFβ 信号对纤维化表型的逆转效果,筛选潜在治疗靶点。
探索 COMP⁺ 成纤维细胞作为治疗反应生物标志物的可能性。

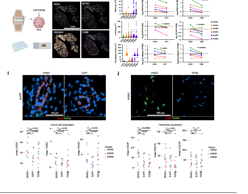
细胞来源:RA 患者滑膜活检组织分离的原代内皮细胞、成纤维细胞、巨噬细胞。
培养系统:北京基尔比生物Kirkstall Quasi Vivo® 系统,设置多通道流动共培养,模拟滑膜微循环。
实验组设计:
对照组:无干预共培养
Notch 抑制组:DAPT 处理
TGFβ 抑制组:SB431542 处理
联合抑制组:DAPT + SB431542
TGFβ3 特异性抑制组:抗 TGFβ3 抗体处理
使用 Xenium 空间转录组技术分析类器官中:
COMP、POSTN、TGFβ 亚型、Notch 靶基因表达的空间分布
细胞类型特异性信号激活状态
Olink 蛋白质组平台:检测培养上清中纤维化相关蛋白(如 COMP、POSTN、COL1A1、TGFβ 亚型)的动态变化。

利用 siRNA 敲低内皮细胞中 DLL4、JAG1,成纤维细胞中 TGFBR2、TGFBR3。
使用 活细胞成像、免疫荧光、ELISA、流式细胞术 监测纤维化表型变化。
评估 细胞迁移、基质沉积、细胞存活 等功能指标。
在类器官中模拟 DMARDs 或生物制剂治疗 后的微环境变化。
通过 单细胞 RNA-seq 与空间转录组结合,鉴定治疗前后 COMP⁺ 成纤维细胞的比例与空间分布变化。
筛选血清中可反映滑膜纤维化程度的 蛋白标志物。

理论层面:揭示 Notch-TGFβ 信号在 RA 滑膜纤维化中的空间调控机制,明确 COMP⁺ 成纤维细胞作为治疗抵抗细胞亚群的功能属性。
技术层面:建立首个基于 Kirkstall 类器官仿生系统的 RA 滑膜类器官仿生模型,支持高通量药物筛选与机制研究。
转化层面:提出靶向 TGFβ3 或 TGFβRIII 作为难治性 RA 的辅助治疗策略,并为临床提供潜在的生物标志物(如血清 COMP、POSTN)。