3 年
手机商铺
技术资料/正文
74 人阅读发布时间:2025-12-03 11:43
引言:
北 京 基 尔 比 生物科技公司主营产品:
Kilby Gravity 微超重力三维细胞培养系统,
动植物/微生物等地面重力环境模拟装置【可以定制】,
Kilby Bio类器官自重力摇床,
Kirkstall Quasi Vivo 类器官3D串联芯片灌注培养系统


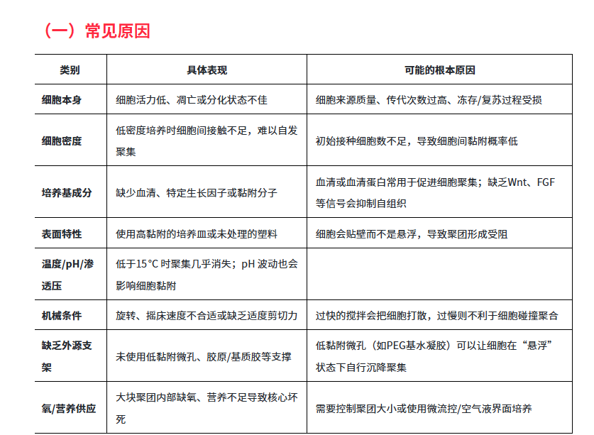
(二) 处理办法(按“从根本到技术”顺序)
2.1 细胞质量控制
新鲜或低代数细胞:尽量使用1–3 代的原代细胞或 iPSC,避免长期传代导致黏附分子表达下降。
复苏后恢复:冻存细胞解冻后先在低粘附培养皿中培养12–24 h,让细胞恢复活力再进行聚团操作。
2.2 调整细胞密度
经验值:对大多数上皮类细胞,单孔(96孔)每孔 2 × 10⁴–5 × 10⁴ 个细胞即可形成 100–200 µm 的球形聚团。
密度梯度实验:先设定1 × 10⁴、3 × 10⁴、5 × 10⁴ 三个密度,观察聚团形成速率,选取最适密度。
2.3 优化培养基
·血清/血清替代:加入5–10 % 胎牛血清(或 B27、N2)可提供黏附因子。
·特定因子:对肝、肠、脑等组织,加入Wnt3A、Rspondin、Noggin 等信号分子可促进细胞自组织。
·pH 与渗透压:使用CO₂平衡培养箱,pH 维持在 7.2–7.4,渗透压保持在 280–300 mOsm。
2.4 选择合适的低黏附支撑

2.5 机械条件调节
·摇床/旋转培养:低转速(低剪切)可促进细胞碰撞而不致破坏聚团。【推荐下图——北京基尔比自重力细胞类器官孔板培养摇床】
制造商北京基尔比公司——多功能自重力细胞类器官孔板培养摇床
·间歇性轻敲:每12 h 轻敲培养瓶一次,帮助细胞重新聚集。
·避免过度搅拌:过快会导致细胞破裂,聚团形成反而受阻。
2.6 氧/营养供给
·控制聚团大小:一般不超过300 µm,以免中心缺氧。
·使用透气微孔板或微流控系统:提升氧扩散,减少核心坏死。
·定期更换培养基:每2–3 天轻柔更换,避免扰动聚团。
2.7 常见“快速检查”清单
1.细胞活力:活细胞染色(如CalceinAM)> 90 %?
2.培养基:血清/因子是否在有效期内?
3.表面处理:是否使用低黏附或已涂覆Matrigel/PEG?
4.密度:是否在推荐范围内?
5.机械条件:摇床转速、离心参数是否符合实验方案?

(三) 示例:肝细胞类器官
1.细胞准备
取2 × 10⁴ cells/孔(96孔低黏附微孔板),使用新鲜的原代肝细胞或 iPSC衍生肝前体。
2.细胞悬浮
将细胞重悬于含5 % FBS、10 ng/mL Wnt3A、50 ng/mL Rspondin1、10 ng/mL Noggin 的肝细胞培养基中。
3.聚团诱导
轻度离心150 g,3 min,使细胞沉入微孔底部。
放入37 °C、5 % CO₂培养箱,静置 24 h,细胞自行聚集形成球形。
4.培养与监测
每2 天轻柔更换 1/3 培养基,避免扰动聚团。
第5–7 天观察球径是否在 150–250 µm 范围;若过大,可在第 4 天进行轻度机械切割或分割。
5.功能验证
检测Albumin、Urea 产生;若水平低于对照,考虑补充肝特异因子(如 HGF)或调低培养密度。
(四)小贴士
4.1 孔板培养自重力摇床:减少细胞与培养容器壁的接触时间和机会,降低细胞贴壁的概率,细胞更倾向于在培养液中自由悬浮并相互聚集,从而有利于球体的形成。【推荐下图——北京基尔比——自重力细胞类器官孔板/器官芯片培养摇床】

磁性悬浮:通过磁场调控细胞在培养液中的位置,可实现无接触、快速聚集,适合对聚团大小有严格要求的高通量筛选。
微流控芯片:空气-液体界面提供持续氧气,适合需要长时间培养的大型类器官。Kirkstall Quasi Vivo 类器官3D串联芯片灌注培养系统
常规技巧:使用新鲜血清、保持培养基pH、避免低温、定期检查细胞形态,都是防止“聚团不成”的基础。
结语
细胞不聚团往往是“细胞状态 + 环境条件 + 机械支撑” 三方面的综合结果。通过 提升细胞活力、调节接种密度、补充关键因子、选用低黏附或微孔支撑、合理控制机械搅拌,大多数类器官培养体系都能实现稳定、均一的聚团。
若仍有困难,建议先从 细胞活力 与 培养基成分 两个最基础的环节排查,再逐步引入孔板重力摇床或器官芯片灌流等高级技术。祝你的类器官实验顺利!